皇冠信用盘代理注册_@新区招标代理机构,注意啦!今年7月起开展信用综合评价
皇冠信用盘会员(www.9990088.com)-开会_员出_租平_台)皇冠信用网/—开会员账号—(招登1登2登3(平台出租)为进一步完善建筑市场信用体系建设
促进招标代理市场有序健康发展
近日皇冠信用盘代理注册,省住房和城乡建设厅印发通知
明确 自2023年7月1日起
开展工程建设项目招标代理机构信用综合评价
信用评价差的企业将纳入重点监管范围
关于开展工程建设项目招标代理机构信用综合评价的通知
赣建字〔2022〕14号
各设区市住房和城乡建设局皇冠信用盘代理注册,赣江新区城乡建设和交通局,各有关单位:
为进一步完善建筑市场信用体系建设皇冠信用盘代理注册,促进我省房屋建筑和市政基础设施工程建设项目(以下简称“房屋市政项目”)招标代理市场有序健康发展,根据《建筑市场信用管理暂行办法》《江西省建筑市场信用信息管理办法(试行)》等有关规定,决定对招标代理机构开展信用综合评价工作,现将有关事项通知如下:
一、总体要求
(一)评价对象皇冠信用盘代理注册。在江西省行政区域内从事房屋市政项目招标代理业务的招标代理机构。
(二)评价原则皇冠信用盘代理注册。信用综合评价工作应当坚持公开、公平、公正的原则,严格按照评价标准组织实施。
(三)工作职责皇冠信用盘代理注册。省住房和城乡建设厅对全省招标代理机构信用综合评价工作实施监督指导,制定招标代理机构评价标准,开发招标代理机构信用综合评价系统(以下简称“评价系统”)。
各级住房和城乡建设主管部门按照招标代理机构注册地及房屋市政项目的招标投标监督权限,开展招标代理机构信用综合评价工作皇冠信用盘代理注册。
二、评价方法
招标代理机构信用综合评价采用评价系统自动评价方式皇冠信用盘代理注册。评价系统根据收集的企业基本信息、良好信用信息和不良信用信息,每日计算出招标代理机构信用综合评价得分,并向社会公布。信用信息当日成功录入,次日生效。
三、评价得分
招标代理机构信用综合评价分由基本信用分、良好信用得分和不良信用扣分三部分组成,满分为100分皇冠信用盘代理注册。
(一)基本信用分皇冠信用盘代理注册。招标代理机构同时具备以下条件即可获得基本信用分70分:
1.依法成立且具有独立法人资格;
展开全文
2.营业执照经营范围涵盖工程招标代理服务相关内容;
3.有从事招标代理业务的营业场所和相应的资金;
4.具备从事招标代理服务履约能力,有能够编制招标文件和组织评标的相应专业力量皇冠信用盘代理注册。
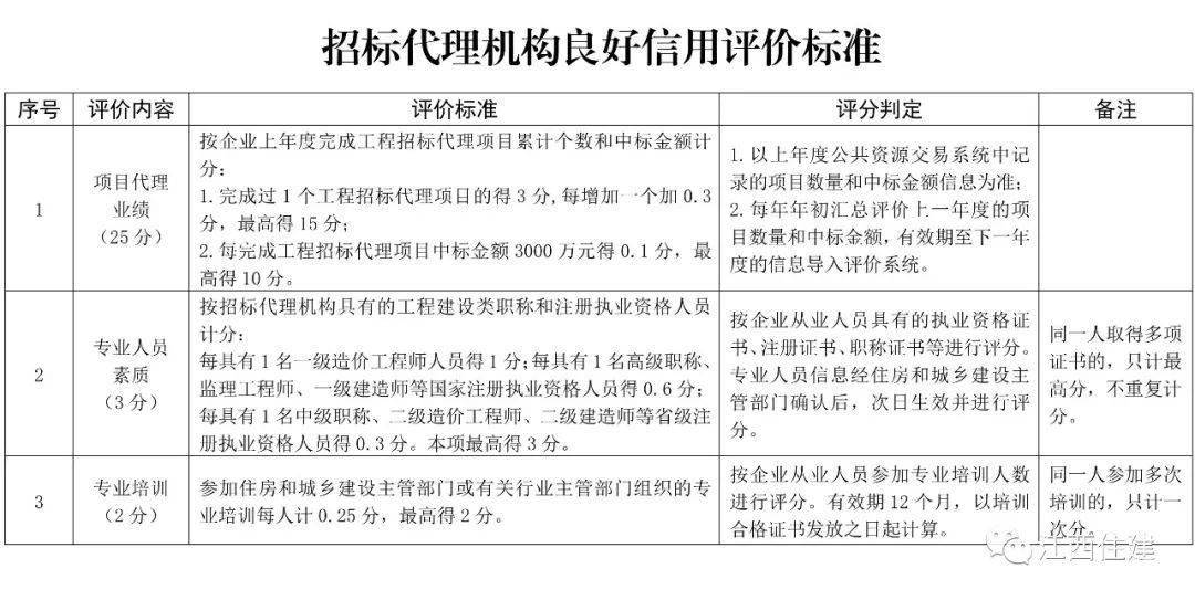
(二)良好信用得分皇冠信用盘代理注册。起始得分为0分,实行加分制, 加分上限30分。由项目代理业绩、专业人员、专业培训等评分组成,详见“招标代理机构良好信用评价标准”(附件1)。
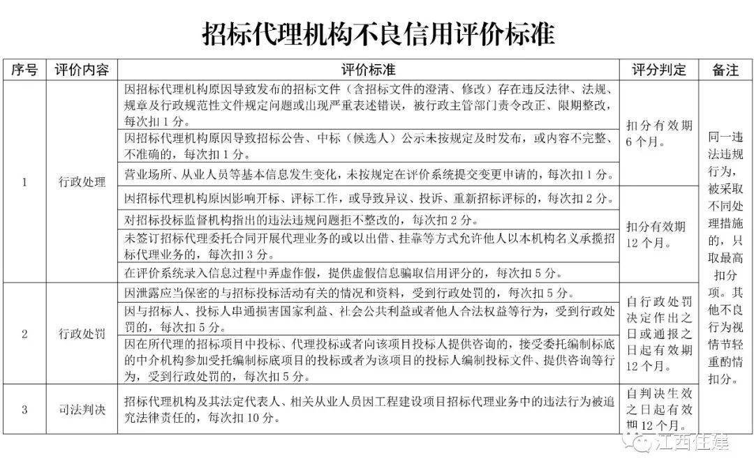
(三)不良信用扣分皇冠信用盘代理注册。实行减分制,不设下限。主要是指招标代理机构在从事招标代理活动中受到的各类行政处理、行政处罚、司法判决等,详见“招标代理机构不良信用评价标准”(附件2)。
四、信用信息采集与处理
(一)基本信息、专业人员、专业培训信息由招标代理机构自主申报皇冠信用盘代理注册。信息发生变化时,招标代理机构应当自发生变化之日起30日内在评价系统完成变更申报。招标代理机构注册地住房和城乡建设主管部门负责对申报的信息进行核实确认,省外入赣的招标代理机构申报的信息由省住房和城乡建设厅核实确认。
(二)项目代理业绩信息由评价系统从公共资源交易系统中自动获取皇冠信用盘代理注册。
(三)不良信用信息由各级住房和城乡建设主管部门按监管权限采集录入皇冠信用盘代理注册。受到省、市、县(市、区)住房和城乡建设主管部门行政处罚及行政处理的不良信用信息,按照“谁作出、谁采集”的原则及时录入;受到住房和城乡建设部行政处罚的不良信用信息,由省住房和城乡建设厅及时录入;其他行政机关作出的行政处罚及司法机关等有关部门移交的不良信用信息,由同级住房和城乡建设主管部门及时录入。
住房和城乡建设主管部门录入不良信用信息前,应当下发“招标代理机构信用综合评价扣分告知书”(附件3)皇冠信用盘代理注册。招标代理机构对扣分有异议的,应当自收到告知书之日起5个工作日内提出陈述、申辩,住房和城乡建设主管部门自收到陈述、申辩之日起5个工作日内作出处理,并及时告知处理结果;逾期未提出陈述、申辩的,由住房和城乡建设主管部门直接录入评价系统。
五、相关要求
(一)各级住房和城乡建设主管部门对信用综合评价工作实施监督皇冠信用盘代理注册。对发现应当予以评价而未评价、不按规定评价或处理异议的,应当责令信用信息采集部门(单位)限期改正。
(二)各级住房和城乡建设主管部门应当 根据信用评价结果对招标代理机构采取差异化监管,对信用评价差的企业纳入重点监管范围皇冠信用盘代理注册。
(三)各级住房和城乡建设主管部门应当严格按标准开展信用综合评价工作,做到依法依规、公平公正皇冠信用盘代理注册。对工作人员在信用评价工作中涉嫌违法违纪的,应当及时核实、依法依纪处理。
(四)本通知自2023年7月1日起实施皇冠信用盘代理注册。《江西省工程建设项目招标代理机构信用管理实施细则》(赣建招〔2013〕9号)《关于加强全省工程建设项目代理机构信用档案建设的通知》(赣建招〔2019〕6号)同时废止。
江西省住房和城乡建设厅
2022年12月28日
(此件主动公开)
附件1

附件2

附件3:招标代理机构信用综合评价扣分告知书
来源:江西住建
编辑:范鑫豪
审定:潘奕
核发:张雁
事关江西职工医保报销皇冠信用盘代理注册!最新解答来了……
刚刚发布皇冠信用盘代理注册!江西中考重要调整
今起皇冠信用盘代理注册,开始预约!
点分享
点点赞
点在看
猜你喜欢
- 2026-04-06皇冠信用登123出租_伊朗披露挫败美军营救行动细节:美军为遮羞轰炸被击落军机
- 2026-04-05皇冠信用网登1,登2,登3出租_放弃几十万年收入返乡,“倒贴钱”买车作公用,53岁“吉普书记”突然离世,200余民众自发送别
- 2026-04-05皇冠会员如何申请_晴天霹雳!湖人双核东契奇里夫斯同时倒下,季后赛前景蒙阴
- 2026-04-05篮球90分vs即时比分移动版_心态急了!补时阿森纳仍落后,马丁内利推搡裁判被出示黄牌
- 2026-04-05皇冠信用网押金多少_英格兰足总杯爆冷:阿森纳意外出局,多线作战下的困境与冠军之路的挑战
- 2026-04-03皇冠信用网平台出租_涨价!浙江姑娘后悔不已:去年没买,现在贵好几千!老板透露:估计还会涨……
- 2026-04-03皇冠信用网_“冲突结束后,海湾国家的首选将是中国”
- 2026-04-03皇冠信用网APP下载_刚刚,直线拉升!霍尔木兹海峡,利好来了!
- 2026-04-02介绍个信用盘网址_奉陪到底,中方宣布禁止入境,罚单已发往日本,有人财产全被冻结
- 2026-04-02皇冠信用网哪里申请_突发!伊朗10分钟5波导弹袭击以色列!特朗普开出停火条件,万斯强力施压谈判“中间人”:总统已经“不耐烦了”
- 2026-04-01皇冠信用网开号_成都一凶宅第三次上架拍卖,起拍价仅为16.6万元,前两次分别拍出105.6万元和96.6万元
- 2026-04-01皇冠信用网怎么代理_黄健翔谈意大利无缘世界杯:这是今天最不像玩笑的玩笑


网友评论