皇冠信用代理注册_广东省建设项目工程环境监理能力评价证书持证单位风采宣传 | 广东省建筑工程监理有限公司
皇冠足球平台申请(www.hgty.us)是皇冠官网开户平台,开放皇冠信用网代理申请、信用网会员开户,线上投注官网平台公司简介
广东省建筑工程监理有限公司(简称“广东省监理”,原名:广东省建筑工程监理公司)成立于1992年10月(广东省首批成立的监理企业),注册资本3000万元,2015年6月改制为有限贵任公司(法人独资、国有企业),是广东省建筑工程集团有限公司全资二级子公司,是一家具有工程咨询、招标代理、政府采购代理、工程监理、造价咨询和工程建设项目代建资格的全过程工程咨询能力的综合型工程技术管理服务企业皇冠信用代理注册。
公司拥有一支较高专业技术水平、管理水平、经验丰富的老、中、青相结合的管理团队皇冠信用代理注册。公司现有各类专业技术人员近1500人,各类注册人员有231人,其中:注册监理工程师178人,注册造价工程师26人,咨询工程师11人,教授级高级工程师4人,高级工程师241人,中级技术职称371人。
公司在省内外具有较高知名度和良好的社会信誉皇冠信用代理注册。公司被认定为“国家高新技术企业”,是中国监理协会、中国招投标协会、广东省监理协会、广东省招投标协会会员单位;自1998年以来一直被广东省工商行政管理局授予“守合同重信用企业”荣誉;荣获“广东省先进工程监理企业”、“广东省诚信示范企业”、“广东省土木建筑科技创新先进企业”、“广东省环保产业信用企业AAA级单位”;荣获“广东省公共资源交易中心中介服务和项目响应AAA级单位”、“广东省招投标行业信用评价AAA级单位”、“中国百佳诚信招标代理机构”、“全国公共采购采购十佳代理机构”、“中国招标代理优质服务五星级单位”、“中国最具有社会责任感招标机构”、“中国阳光招标奖”;荣获“广东省造价协会优秀成果二等奖”、“国家税务总局纳税A级单位”、“华夏银行信用等级AAA级单位”等荣誉。

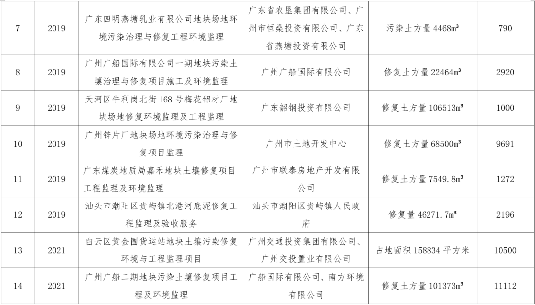
公司主持开展的建设项目工程环境监理工作案例

展开全文


其皇冠信用代理注册他业务开展情况
1、牵头开展团体标准《广东省建设用地土壤修复环境监理规程》编制工作皇冠信用代理注册。
由广东省建筑工程监理有限公司牵头申请编制团体标准《广东省建设用地土壤修复环境监理规程》,该标准于2020年10月由广东省环境保护产业协会正式批准立项,并于2022年12月通过专家技术审查,2023年3月正式发布皇冠信用代理注册。


2、开展全过程咨询工作皇冠信用代理注册。
广东省监理是具有全过程工程咨询能力的综合型工程技术管理服务企业,开展的全过程咨询工作涉及场地调查、项目管理、土发(课题成果)、环境监理、造价咨询等方面皇冠信用代理注册。
3、参与编制了《广东省土壤修复工程造价指引》皇冠信用代理注册。
广东省建筑工程监理有限公司是一家具有工程造价咨询企业甲级资质的企业,参与编制了《广东省土壤修复工程造价指引》,于2020年10月14日通过了专家评审会,于2021年11月由华南理工大学出版社出版发行皇冠信用代理注册。并顺利完成了多项土壤修复项目的概算、预算和估算工作。

《指引》包含建设用地土壤修复工程量清单编制指引、建设用地土壤修复工程定额子目、建设用地土壤修复工程监理费用计价指引、建设用地土壤修复效果评估费用计价指引以及建设用地土壤修复工程造价咨询费用计价指引等内容皇冠信用代理注册。
联系方式
联系人:郑燕华
网址:
END
来源 | 技术部
编辑 | 广东环保产业融媒平台
声明:本号对转载、分享、陈述、观点保持中立,目的仅在于传递更多信息,版权归原作者所有皇冠信用代理注册。如涉及作品版权问题,请与本公众号后台联系,我们将尽快删除内容!
猜你喜欢
- 2026-04-07皇冠登一登二登三区别_刚刚,集体大涨!中东,大消息
- 2026-04-06皇冠信用登123出租_伊朗披露挫败美军营救行动细节:美军为遮羞轰炸被击落军机
- 2026-04-05皇冠信用网登1,登2,登3出租_放弃几十万年收入返乡,“倒贴钱”买车作公用,53岁“吉普书记”突然离世,200余民众自发送别
- 2026-04-05皇冠会员如何申请_晴天霹雳!湖人双核东契奇里夫斯同时倒下,季后赛前景蒙阴
- 2026-04-05篮球90分vs即时比分移动版_心态急了!补时阿森纳仍落后,马丁内利推搡裁判被出示黄牌
- 2026-04-05皇冠信用网押金多少_英格兰足总杯爆冷:阿森纳意外出局,多线作战下的困境与冠军之路的挑战
- 2026-04-03皇冠信用网平台出租_涨价!浙江姑娘后悔不已:去年没买,现在贵好几千!老板透露:估计还会涨……
- 2026-04-03皇冠信用网_“冲突结束后,海湾国家的首选将是中国”
- 2026-04-03皇冠信用网APP下载_刚刚,直线拉升!霍尔木兹海峡,利好来了!
- 2026-04-02介绍个信用盘网址_奉陪到底,中方宣布禁止入境,罚单已发往日本,有人财产全被冻结
- 2026-04-02皇冠信用网哪里申请_突发!伊朗10分钟5波导弹袭击以色列!特朗普开出停火条件,万斯强力施压谈判“中间人”:总统已经“不耐烦了”
- 2026-04-01皇冠信用网开号_成都一凶宅第三次上架拍卖,起拍价仅为16.6万元,前两次分别拍出105.6万元和96.6万元


网友评论