皇冠体育官网
热门标签

世界杯皇冠信用开户_互联网企业上市交易所选择攻略

时间:2023-06-02   阅读:3046

怎么开皇冠信用网(罔趾—9990088.com—)开会员号,招代理/条件好/皇冠信用盘/出租/招登1登2登3地区代理世界杯皇冠信用开户_互联网企业上市交易所选择攻略

世界杯皇冠信用开户_互联网企业上市交易所选择攻略

壹、解析互联网企业

(一)互联网企业前期为什么会亏损

大部分互联网企业,前期都是难以盈利的,比如说我们熟知的乐视,新浪等行业龙头企业世界杯皇冠信用开户。

世界杯皇冠信用开户_互联网企业上市交易所选择攻略

展开全文

图片内容:乐视财务报表

BOSS直聘2014年7月上线,凭借在2018年世界杯期间投放的魔性洗脑广告“找工作,直接跟老板谈”迅速出圈,于今已走过7年风雨世界杯皇冠信用开户。令人意外的是,存活于互联网野蛮增长的时代,坐拥3060万月活用户的企业,净利润依然处于连年亏损状态。

根据招股书显示,BOSS直聘2019年净亏损5.02亿,2020年净亏损9.42亿,2021年第一季度净亏损1.76亿,尚未实现盈利世界杯皇冠信用开户。高昂的营销费用与研发费用成为造成亏损的主要原因,而单一的盈利模式也在一定程度上掣肘了其净利润的增长。

(二)亏损企业赴美上市

世界杯皇冠信用开户_互联网企业上市交易所选择攻略

图片来源:纳斯达克官网

2014年,京东赴美上市世界杯皇冠信用开户。在上市前乃至之后的两年,京东一直处于亏损状态。2014年净亏损为49.96亿元人民币, 2015年亏损9亿元,直至2016年才得以实现扭亏为盈。

2018年,爱奇艺赴美上市,根据招股书显示,其在2015年、2016年、2017年的净亏损分别为25.75亿、30.74亿、37.369亿世界杯皇冠信用开户。2021年,水滴在赴美上市之前,已出现连续三年亏损,且亏损金额不断扩大。2018年至2020年分别为2.092亿元、3.215亿元、6.639亿元,累计亏损金额达12亿元。(数据来源:美国证监会公开资料)

贰、为什么不盈利企业还能赴美上市

(一)制度不同

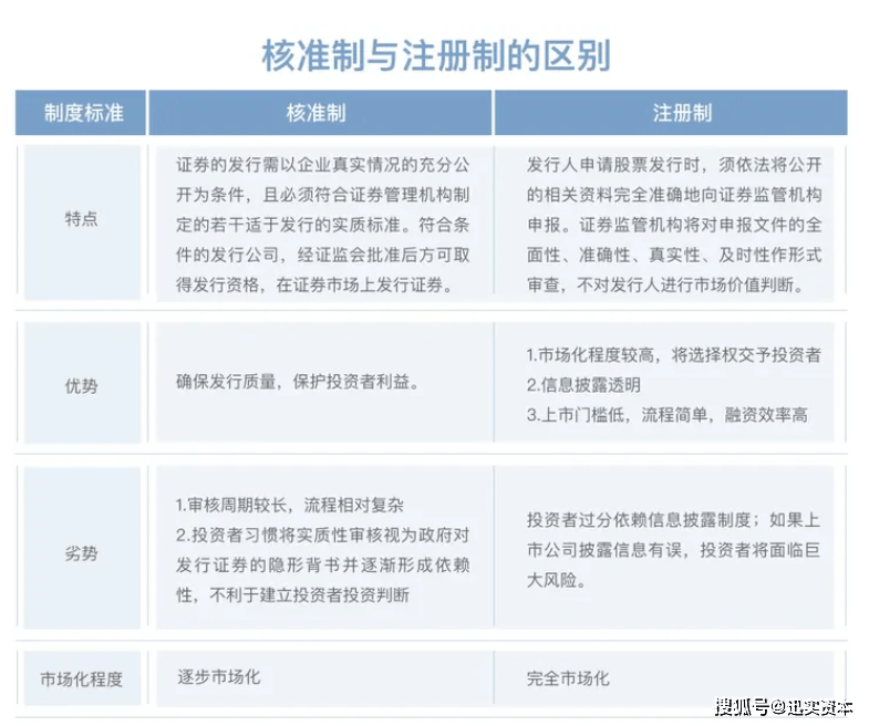
核准制:2000年以前,国内A股市场IPO实行审批制,即计划发行模式;2000年之后,A股主板实行核准制,拟上市企业须依照证券发行核准制的要求,不仅要充分公开企业的真实信息,且必须符合相关法律及证券管理机构制定的若干适于发行的实质性条件,例如要求发行人最近3个会计年度净利润累计超过人民币3000万元,或最近3个会计年度经营活动产生的现金流量净额累计超过人民币5000万元,或者最近3个会计年度营业收入累计超过人民币3亿元世界杯皇冠信用开户。

这一制度目的在于确保发行人质量,以更好地保护投资者利益;但对企业上市却有着诸多财务限制,因此初期亏损企业难以通过国内市场成功上市获得融资世界杯皇冠信用开户。

世界杯皇冠信用开户_互联网企业上市交易所选择攻略

图片内容:核准制和注册制的区别

注册制:美国上市实行注册制,即所谓公开管理原则,实质是一种发行公司的财务公开制度世界杯皇冠信用开户。它要求发行人计划发行证券时,必须以招股说明书为核心,将依法公开的各项资料完整、准确地向证券监管机构呈报并申请注册。监管机构将根据职责对招股说明书、独立会计事务所审计报告以及意见管理书等申报文件的真实性、全面性、准确性做严格审查。SEC将提出反馈与修改意见,发行公司需对其提出的反馈问题进行解答并对招股书内容进行修改,此过程将持续3-4轮。若在审核期间SEC发现重大虚假、遗漏或误导等情况,则委员会不再对公司的申请进行审核,申报程序也将终止。整个注册周期短则3个月,长则为1年,平均在6-9个月左右。

此外,SEC不会对发行人的资质进行实质性审核与价值判断,而是将发行证券的价值留给市场来决定世界杯皇冠信用开户。一旦企业商业模式及未来业务增长被投资者看好,其就有可能获得最大限度的融资空间。

(二)市场情况不同

美国资本市场较之国内市场更为历史悠久且成熟,美国投资者对于拥有良好现金流以及发展前景可观的行业及企业普遍看好,尤其是互联网科技类行业,市场从不吝啬赋予这些高成长性企业以较高估值,因此拥有良好发展潜力的企业即便短期处于亏损状态,仍可在美国成功上市世界杯皇冠信用开户。以BOSS直聘为例:

1.以技术驱动为核心世界杯皇冠信用开户,加大投资力度

BOSS直聘是一家以技术驱动为核心的互联网公司世界杯皇冠信用开户。据招股书披露显示,截至2020年12月31日,BOSS直聘技术团队拥有902名研究及开发人员,重点推进智能匹配、风控技术及相关职能。在研发支出方面,BOSS直聘2019年、2020年研发支出分别3.26亿元与5.13亿元,仅2020年,研发费用就同比增涨了57.7%,占总收入26.4%。在未来,BOSS直聘还将继续在职业服务基础设施、人工智能技术及其他领域增加技术投资,或聘请并培养更多科学家、工程师、产品经理及行业专家,以进一步提高公司服务水平。

2.知名投资机构高度看好

递交赴美申请之前,BOSS直聘就已获得资本的持续青睐世界杯皇冠信用开户。根据招股书显示,公司曾先后获得顺为资本、今日资本、腾讯投资、高榕资本、纪源资本GGV、红杉资本等多家全球实力资本的多轮投资,值得一提的是,在BOSS直聘实施同股不同权的AB股结构之下,腾讯通过ImageFrame持有12.2%的A类股,今日资本通过CTGEvergreen持有14.7%的A类股份。

世界杯皇冠信用开户_互联网企业上市交易所选择攻略

图片来源:纳斯达克官网

叁、纳斯达克上市优势

1.获取最有效的融资环境:登陆公开资本市场,合法面向公众发售股票(IPO),公开募集资金世界杯皇冠信用开户。

2.使得股权流动性获得最大化:上市公司可在公开证券市场面向众多股民交易股票,使得股票拥有良好的流动性世界杯皇冠信用开户。

3.促进企业价值最大化:公司上市后,其市值一般将远高于净资产,上市后股票大幅溢价,促使企业价值最大化世界杯皇冠信用开户。

4.提升企业信用与债权融资能力:上市后公司信用大幅提升,银行更愿意贷款给上市公司,且公司上市后其股票即可质押贷款世界杯皇冠信用开户。

5.提升社会地位与影响力:上市后社会信誉大幅提升,更容易赢得客户、供应商、合作伙伴等的支持世界杯皇冠信用开户。

6.激励管理团队:可通过股票期权、高管配股、员工股权激励计划等团结核心骨干,激励全体员工,增强企业内生动力世界杯皇冠信用开户。

7.获得政府支持:各地政府积极支持企业上市,并多出台了相应的上市补贴政策世界杯皇冠信用开户。

8.迈向国际化的通行证:企业上市后将得到国际资本市场的认可,从而加强在国际化途中受认可程度,获得国际化的通行证世界杯皇冠信用开户。

(二)纳斯达克特殊优势

1.同股不同权”架构

纽交所和纳斯达克交易所都允许公司采用“同股不同权”架构,纳斯达克交易所相较纽交所更具备优势世界杯皇冠信用开户。

2. 对高新科技行业的开放政策

纳斯达克对生化、生技、医药、科技〈硬件、软件、半导体、网络及通讯设备〉领域的企业给予较低的上市盈利门槛世界杯皇冠信用开户。

3. 具备多层次资本市场

纳斯达克资本市场内部分为3个层次,分别对不同规模的企业给予不同的要求上市,使企业拥有更多融资选择世界杯皇冠信用开户。这和中国新三板基础层、创新层、北交所上市有异曲同工之妙。

世界杯皇冠信用开户_互联网企业上市交易所选择攻略

图片来源:迅实国际

(三)纳斯达克解决世界杯皇冠信用开户了什么问题

1、上市要求灵活:上市门槛低,最低年近利润要求仅75万美金,给予优质中国企业提供更多上市机会世界杯皇冠信用开户。

2、上市费用较低:全球上市成本远低于国内沪深A股世界杯皇冠信用开户。

3、上市周期极短:注册制,最快14个月,即可拿到交易所上市批准世界杯皇冠信用开户。

4、国内政策补贴:中企在国际主流交易所上市,各地政府均有补贴,最高3000万元人民币奖励,可覆盖上市成本世界杯皇冠信用开户。

5、面向投资人广泛:作为上市公司可公开向公众募集资金,无合格投资者限制世界杯皇冠信用开户。

6、融资和交易便利:中国投资人也可方便的远程开户和交易股票世界杯皇冠信用开户。

7、交易所监管灵活:企业进入高端资本市场,企业更合规,更具融资价值世界杯皇冠信用开户。

8、中企国际资本化:已有164多家中国企业在纳斯达克证券交易所上市世界杯皇冠信用开户。

肆、纳斯达克上市流程

世界杯皇冠信用开户_互联网企业上市交易所选择攻略

图片来源:迅实国际

中国企业到纳斯达克上市,获得融资的同时还可以提高自己的国际知名度世界杯皇冠信用开户。

在纳斯达克上市可以为公司开展国际国内的合作提供舞台世界杯皇冠信用开户。纳斯达克为上市公司提供一系列增值服务,最重要的便是后续融资的便利,纳斯达克在后续融资上没有时间的限制,最快6个月就可以做二次融资。

国内企业通过海外上市,既为国外企业了解国内企业提供了信息平台,也为国内企业走向国外资本市场创造了良好开端世界杯皇冠信用开户。通过在海外上市,企业无形之中提高了自己的海外声誉,从而有利于企业开拓国际市场以及在对外贸易中争取得到信贷和服务的优惠,为企业的全面发展创造了有利的条件。

上一篇:皇冠信用平台出租出售_出租出借出售购买银行账户 广安华蓥市这32人5年内不能在ATM机存取款

下一篇:皇冠体育App下载_直播预告 | 明天15:30 来看机器人下棋跑步!

猜你喜欢

网友评论