皇冠体育官网
热门标签

皇冠信用盘代理申条件_欢瑞世纪联合股份有限公司关于回复深圳证券交易所年报问询函的公告

时间:2023-05-31   阅读:3059

信用网怎么注册www.9990088.com—)开会员号,招代理/条件好/平台出租/招登1登2登3地区代理皇冠信用盘代理申条件_欢瑞世纪联合股份有限公司关于回复深圳证券交易所年报问询函的公告

皇冠信用盘代理申条件_欢瑞世纪联合股份有限公司关于回复深圳证券交易所年报问询函的公告

皇冠信用盘代理申条件_欢瑞世纪联合股份有限公司关于回复深圳证券交易所年报问询函的公告

展开全文

皇冠信用盘代理申条件_欢瑞世纪联合股份有限公司关于回复深圳证券交易所年报问询函的公告

皇冠信用盘代理申条件_欢瑞世纪联合股份有限公司关于回复深圳证券交易所年报问询函的公告

皇冠信用盘代理申条件_欢瑞世纪联合股份有限公司关于回复深圳证券交易所年报问询函的公告

皇冠信用盘代理申条件_欢瑞世纪联合股份有限公司关于回复深圳证券交易所年报问询函的公告

皇冠信用盘代理申条件_欢瑞世纪联合股份有限公司关于回复深圳证券交易所年报问询函的公告

本公司及董事会全体成员保证信息披露的内容真实、准确、完整,没有虚假记载、误导性陈述或重大遗漏皇冠信用盘代理申条件。

欢瑞世纪联合股份有限公司(以下简称“公司”或“本公司”或“欢瑞世纪”)于2023年4月21日披露了2022年年度报告皇冠信用盘代理申条件。深圳证券交易所于2023年5月22日向公司出具了《关于对欢瑞世纪联合股份有限公司的2022年年报的问询函》(公司部年报问询函[2023]第181号,以下简称“问询函”)。公司董事会组织各相关部门对问询函所涉事项进行了自查和分析讨论,已于2023年5月29日就问询函的相关回复报送交易所,现将回复内容公告如下:

一、报告期内,你公司实现营业收入59,619.88万元,同比上升53.73%,其中影视剧及衍生品收入45,444.22万元,艺人经纪收入7,773.93万元,电商收入5,277.20万元,综艺收入1,124.53万元皇冠信用盘代理申条件。你公司归属于上市公司股东的净利润(以下简称“归母净利润”)为1,795.06万元,同比上升105.38%,归属于上市公司股东的扣除非经常性损益的净利润(以下简称“扣非净利润”)为6,168.83万元。经营活动产生的现金流量净额为-989.70万元,你公司经营活动产生的现金流量净额已经连续两年为负。

1、报告期内,你公司发生销售费用7,779.26万元,同比下降14.45%,主要系本年剧集宣传投入降低所致皇冠信用盘代理申条件。请结合销售费用的具体构成、变动原因、本期剧集宣传投入降低原因等说明在本期营业收入增长的情况下,销售费用下降的合理性。

公司回复:

公司销售费用的具体构成如下表所示:

单位:元

本报告期内,公司营业收入变化主要受本年度剧集的销售情况影响,而公司销售费用变化主要受本年度剧集实现播出的情况影响,加之2022年影视行业整体推行降本增效策略,因此公司营业收入与销售费用变化趋势出现不一致的情况皇冠信用盘代理申条件。

本报告期内,公司营业收入增长主要系实现销售的剧集数量同比有所增加,销售费用下降主要系本年度宣传发行费、职工薪酬等费用同比分别下降12.69%、10.91%皇冠信用盘代理申条件。2022年,公司深化降本增效策略,对宣传发行策略进行了全面的精细化管理,在明确宣传策略的基础上,对宣发渠道、投放策略等进行优化调整,公司宣传发行费较去年同比下降。

2、报告期内你公司新增综艺业务收入,请补充说明综艺业务的业务模式、盈利模式、收入确认模式等,你公司是否计划持续开展综艺业务皇冠信用盘代理申条件。

公司回复:

本报告期内,公司综艺的业务模式为公司作为承制方负责综艺节目的创意、策划、执行方案、内容制作等工作;盈利模式为通过承制视频平台的综艺节目获得制作费用;收入确认模式为综艺项目收入在已播出,客户权益已实现,相关的经济利益能够可靠计量,且很可能流入本公司时确认皇冠信用盘代理申条件。综艺业务与公司的艺人经纪业务、影视剧业务具有一定的协同效应,公司后续将继续强化综艺项目的研发制作能力和招商运营能力。目前公司综艺业务收入体量较小,公司将根据视频平台的采购需求、项目的具体筹备阶段确定综艺业务开展的进度。

3、报告期内,你公司营业成本中包含影视剧及衍生品分账款10,647.39万元,占比17.81%,影视剧及衍生品拍摄制作费用占营业成本比重由2021年的76.53%下降至2022年的36.58%皇冠信用盘代理申条件。请补充说明分账款相关营业成本的产生背景、核算方式及拍摄制作费用相关营业成本占比下降的原因。

公司回复:

影视剧及衍生品分账款的相关营业成本主要为公司作为项目的主投主控方根据联合摄制协议对电视剧其他参投方投资分成对应成本皇冠信用盘代理申条件,核算方式如下:

由公司主投主控负责成本核算的联合摄制的影视剧项目,公司在收到联合摄制方按合同约定支付的制片款项时,先通过“预收制片款”科目进行核算;当项目完成摄制结转入库时,再将该款项转作影视剧库存成本的备抵,并在结转销售成本时予以冲抵皇冠信用盘代理申条件。当影视剧项目实现销售时,按照联合摄制投资比例计提联合摄制方分账款,确认相关销售成本。

公司营业成本包括影视剧及衍生品成本、综艺业务成本、艺人经纪业务成本、电商业务成本,其中影视剧及衍生品的成本由演职人员劳务费、拍摄制作费用、剧本及版权费、分账款等构成皇冠信用盘代理申条件。影视剧及衍生品的拍摄制作费用占营业成本比重下降,主要原因为:(1)本报告期内新增综艺业务,电商业务营业收入同比增长296.67%,相关业务产生的成本使得影视剧及衍生品整体成本占营业成本的比例由前一年度的94.14%下降为87.99%;(2)公司作为主投主控的联合摄制项目相应的分账款成本占营业成本的比重由前一年度的0%提升为17.81%;另外本年度演职人员劳务费、剧本及版权费占比均有所提升。

4、请补充说明你公司经营活动产生的现金流量净额连续两年为负的原因,并结合你公司有息债务情况说明你公司是否存在偿债风险及流动性风险皇冠信用盘代理申条件。

公司回复:

公司2021年-2022年经营活动产生的现金流量净额明细如下:

单位:元

2022年公司经营活动产生的现金流量净额为负的原因主要是支付投资者诉讼赔偿款,金额为3,299.31万元;2021年经营活动产生的现金流量净额为负主要是影视项目制作投入较大,销售回款未能覆盖制作投入支出所致皇冠信用盘代理申条件。

(1)有息债务情况

单位:元

截至资产负债表日,公司总有息债务金额为7,372.40万元,均为一年内到期,需偿付利息90.15万元,扣除质押存单金额后,实际需偿付本息金额为4,462.55万元;公司货币资金余额为36,137.83 万元(非受限),能够全部覆盖总有息负债本息金额皇冠信用盘代理申条件。

(2)公司主要偿债指标分析

根据对公司短期偿债能力指标的测算,公司的营运资金为125,074.70万元,流动比率、速动比率和现金比率分别为2.67、1.32和0.52,以上指标表明公司偿还负债的能力良好皇冠信用盘代理申条件。

综上,公司不存在偿债风险及流动性风险皇冠信用盘代理申条件。

二、报告期内,你公司第四季度营业收入为-2.16亿元,主要系与东阳嗨乐影视娱乐有限公司仲裁和解,解除《电视剧〈天下长安〉电视播映权授权协议》,导致冲回收入3.08亿元皇冠信用盘代理申条件。你公司合同资产相关减值准备冲回2.12亿元,主要系天下长安项目解约冲回所致。

1、请具体说明《天下长安》2018年出售、2020年对相关合同资产全额计提减值准备及此次仲裁相关会计处理及其是否符合《企业会计准则》的相关规定皇冠信用盘代理申条件。

公司回复:

(1)《天下长安》发行概况

2017年,公司与深圳市腾讯计算机系统有限公司(以下简称“腾讯”)签署《影视节目授权合同书》(以下简称“《授权合同-腾讯》”),约定公司将该剧非独占信息网络传播权授权给腾讯皇冠信用盘代理申条件。

2017年,公司与优酷信息技术(北京)有限公司(以下简称“优酷”)签署《影视作品授权合同》(以下简称“《授权合同-优酷》”),约定公司将该剧非独占信息网络传播权授权给优酷皇冠信用盘代理申条件。

2017年,公司与Great Empire Management Ltd(以下简称“GEM.Ltd”)签署《版权合约书》,约定公司将该剧除中国大陆地区以外的全海外地区的独家版权授权给GEM.Ltd皇冠信用盘代理申条件。

2017年,公司与霍尔果斯萌贝尔影视有限公司(以下简称“萌贝尔”)签署《电视剧〈天下长安〉电视播映权授权协议》(以下简称“《授权协议》”)约定公司将电视剧《天下长安》的电视播映权以独家授权的方式授权给萌贝尔,由萌贝尔负责在相关卫视的发行播出皇冠信用盘代理申条件。2018年7月,经萌贝尔、东阳嗨乐影视娱乐有限公司(以下简称“东阳嗨乐”)与公司协商,三方签署了《电视剧〈天下长安〉电视播映权授权协议之权利义务转让协议》,约定萌贝尔在《授权协议》项下的全部权利义务于2018年7月12日起转让给东阳嗨乐。

截至2020年12月31日《天下长安》约定回款方式列示如下(发行及回款情况的详细情况已报备给深圳证券交易所):

(2)《天下长安》收入确认情况

根据企业会计准则第14号-收入(2006),销售商品收入在同时满足下列条件时予以确认:1)将商品所有权上的主要风险和报酬转移给购买方;2)公司不再保留通常与所有权相联系的继续管理权,也不再对已售出的商品实施有效控制;3)收入的金额能够可靠地计量;4)相关的经济利益很可能流入;5)相关的已发生或将发生的成本能够可靠地计量皇冠信用盘代理申条件。公司的会计政策为:在卫视平台播放的电视剧,在电视剧完成摄制并经电视行政主管部门审查通过,取得《电视剧发行许可证》后,电视剧拷贝、播映带和其它载体转移给购买方,相关经济利益很可能流入本公司时确认收入。

结合《企业会计准则》皇冠信用盘代理申条件,公司对影视剧的收入确认方式如下:

1)在卫视平台播放的电视剧,在电视剧完成摄制并经电视行政主管部门审查通过,取得《电视剧发行许可证》后,电视剧拷贝、播映带和其它载体转移给购买方,相关经济利益很可能流入本公司时确认收入皇冠信用盘代理申条件。

2)在网络平台播放的电视剧,在电视剧完成摄制,电视剧拷贝、播映带和其它载体转移给购买方,相关经济利益很可能流入本公司时确认收入皇冠信用盘代理申条件。

2017年10月31日,公司取得《电视剧发行许可证》(证号为[(京)剧审字(2017)第055号]),具备可在相关卫视播出的条件及资格,其后及时向腾讯、优酷、GEM.Ltd、萌贝尔移交相关母带(盘)皇冠信用盘代理申条件。2017年,公司根据上述电视剧收入确认政策和相关已签署协议的金额,确认电视剧《天下长安》销售收入567,026,198.48元,应收账款596,048,840.00元(2020年1月1日执行新收入准则后报表项目由应收账款重分类至合同资产)。该笔收入确认符合企业会计准则和公司会计政策。

(3)《天下长安》回款情况及应收账款/合同资产减值计提情况

2017年、2018年、2019年,上述合同公司共计收到销售回款160,120,000.00元(含折算外币回款金额153,040.92美元)皇冠信用盘代理申条件。根据《企业会计准则》的相关规定,回款情况不影响收入确认。针对剩余应收账款,公司2017年至2018年按照账龄分析法计提坏账准备,2019年按照组合评估预期信用风险和计量预期信用损失的方法计提坏账准备(2019年1月1日执行新金融工具准则:《企业会计准则第22号-金融工具确认和计量》)其中,2017年按照1年以内1%比例计量坏账准备,计提减值准备的账面余额为5,960,488.40元;2018年按照1-2年5%比例计量坏账准备,计提减值准备的账面余额为25,275,714.48元;2019年按照2-3年41.36%比例计量预期信用损失,计提减值准备的账面余额为182,175,700.24元;2020年按照3年以上100%比例计量预期信用损失,计提减值准备的账面余额为436,835,403.30元(与销售金额扣除回款的差异为汇兑收益)。截至2020年12月31日,合同资产账面净额为零。

(4)公司关于《天下长安》与东阳嗨乐仲裁和解情况

2022年11月,公司与东阳嗨乐就履行合同付款义务的仲裁达成和解,并收到北京仲裁委员会调解书(2022)京仲调字第0906号,调解结果为双方共同确认解除《电视剧〈天下长安〉电视播映权授权协议》(详情请见公司于2022年11月12日披露在巨潮资讯网上的《关于公司仲裁情况的进展公告》)皇冠信用盘代理申条件。根据调解结果,公司不再负有向东阳嗨乐移交相关母带(盘)的义务,已向东阳嗨乐收取的对价全额退回,不再满足该剧收入确认条件。

根据企业会计准则第14号-收入(2017年修订)第五条当企业与客户之间的合同同时满足下列条件时皇冠信用盘代理申条件,企业应当在客户取得相关商品控制权时确认收入:

1)合同各方已批准该合同并承诺将履行各自义务;

2)该合同明确皇冠信用盘代理申条件了合同各方与所转让商品或提供劳务(以下简称“转让商品”)相关的权利和义务;

3)该合同有明确的与所转让商品相关的支付条款;

4)该合同具有商业实质皇冠信用盘代理申条件,即履行该合同将改变企业未来现金流量的风险、时间分布或金额;

5)企业因向客户转让商品而有权取得的对价很可能收回皇冠信用盘代理申条件。

结合《企业会计准则》皇冠信用盘代理申条件,公司对影视剧的收入确认方式如下:

1)电视剧销售收入:当与购货方签订协议,根据合约条款交付经电影电视行政主管部门审查通过取得《电视剧发行许可证》的电视剧播映带或其他载体,并于购货方获得前述载体控制权的时点时确认收入皇冠信用盘代理申条件。其中,对于在交付播映带或其他载体后,购货方可以主导播出时间的,在交付播映带或其他载体时作为控制权转移时点;对于合同中约定上线播出时间且购货方无法主导播出时间的,在交付播映带或其他载体并于电视剧开始播映的时点作为控制权转移时点。

2)网络电视剧销售收入:在网络剧完成摄制,网络剧拷贝、播映带和其它载体转移给购买方,并于购货方获得前述载体控制权的时点时确认收入皇冠信用盘代理申条件。其中,对于在交付播映带或其他载体后,购货方可以主导播出时间的,在交付播映带或其他载体时作为控制权转移时点;对于合同中约定上线播出时间且购货方无法主导播出时间的,在交付播映带或其他载体并于电视剧开始播映的时点作为控制权转移时点。

基于上述原因及合同条款,公司将《天下长安》已确认的营业收入、合同资产及计提坏账准备全额冲回具备合理性皇冠信用盘代理申条件。其中,营业收入冲回307,924,528.30元、资产减值损失冲回228,480,000.00元。

综上,公司对《天下长安》的出售、2020年对相关合同资产全额计提减值准备及此次仲裁相关会计处理符合《企业会计准则》的相关规定皇冠信用盘代理申条件。

2、结合你公司收入确认政策详细说明你公司在第四季度冲回营业收入的冲回时间及冲回金额的确定依据及合理性,你公司相关收入是否在正确的会计期间予以核算皇冠信用盘代理申条件。

公司回复:

2022年11月,公司与东阳嗨乐共同确认解除《电视剧〈天下长安〉电视播映权授权协议》皇冠信用盘代理申条件。根据该协议,公司需向东阳嗨乐收取的对价全额退回,根据《企业会计准则》不再满足该剧收入确认条件。基于上述原因及合同条款,公司基于审慎性原则,于2022年四季度针对该协议对已确认的营业收入、合同资产及计提坏账准备进行账务调整,冲回营业收入307,924,528.30元、资产减值损失228,480,000.00元。

公司在2017-2018年遵循企业会计准则第14号-收入(2006)的相关规定确认收入皇冠信用盘代理申条件。根据第九条,“企业已经确认销售商品收入的售出商品发生销售退回的,应当在发生时冲减当期销售商品收入。”2017-2018年,公司该剧未与相关采购方签订退回协议,公司不存在需要确认收入冲回的情形。2019-2021年,公司遵循企业会计准则第14号-收入(2017)的相关规定确认收入,根据第四条“企业应当在履行了合同中的履约义务,即在客户取得相关商品控制权时确认收入。”公司在2019-2021年,相关合同标的控制权并未发生实质性改变,因此不适用收入冲回的会计处理。

公司相关收入在正确的会计期间予以核算,具备合理性,相关会计处理符合《企业会计准则》的相关规定皇冠信用盘代理申条件。

3、进一步说明相关收入冲回是否影响欢瑞世纪(东阳)影视传媒有限公司(原名欢瑞世纪影视传媒股份有限公司,以下简称“欢瑞影视”)2016年至2018年间已实现利润的认定,你公司是否与重组业绩承诺方商讨保障业绩补偿实现的具体安排皇冠信用盘代理申条件。

公司回复:

天健会计师事务所(特殊普通合伙)对欢瑞影视2018年度的财务报表出具了保留意见审计报告(天健审[2019]8-250号),审计报告中的保留意见内容为:“截至2018年12月31日,欢瑞影视公司合并财务报表中电视剧《天下长安》应收账款账面余额为5.06亿元,欢瑞影视公司管理层(以下简称管理层)按照账龄分析法计提坏账准备0.25亿元皇冠信用盘代理申条件。鉴于电视剧《天下长安》在2018年存在未按计划档期播出且至今仍未播出的情况,审计过程中,在欢瑞影视公司配合下我们实施了必要的核查程序,但仍无法获取充分、适当的审计证据,以判断上述情况对应收账款可收回性的影响,因此我们无法确定是否有必要对《天下长安》相关应收账款的坏账准备作出调整。”鉴于上述保留意见的事项可能致使欢瑞影视2018年已实现利润、2016年-2018年累计已实现利润与业绩承诺目标存在差异,拟待该事项的不确定性消除后对业绩承诺的完成情况进行最终确认。2022年度相关收入冲回对以前年度财务报表不存在影响。

公司股东钟君艳、陈援、浙江欢瑞因与中信证券股份有限公司存在股份质押纠纷,其所持公司股份被冻结存在被拍卖风险,针对上述事项公司已经向法院提出了案外人执行异议申请,并积极采取相关应对措施皇冠信用盘代理申条件。

业绩承诺方应按照重组时签订的《利润补偿协议》等相关文件履行承诺,如发生前述股份被依法强制执行的情形,上述股东应保障该等股份被用于补偿(如需)的要求不受影响,根据《深圳证券交易所上市公司自律监管指引第1号-主板上市公司规范运作》6.4.10条规定:“承诺人作出股份限售等承诺的,其所持股份因司法强制执行、继承、遗赠、依法分割财产等原因发生非交易过户的,受让方应当遵守原股东作出的相关承诺皇冠信用盘代理申条件。”前述股份拍卖的承接方应当按照重组时签订的相关协议,继续履行业绩补偿及其他相关承诺。

公司已制定相关措施争取尽快对业绩承诺的完成情况进行最终确认皇冠信用盘代理申条件。2019年以来,公司已多次向业绩补偿义务人提示了可能面临的风险。

若出现承诺业绩未能完成的情形,公司将督促相关承诺方按照重组报告书约定的方式保障业绩补偿;若出现上述承诺方违反承诺的情况,公司将主动、及时要求相关承诺方承担违约责任并采取相关措施皇冠信用盘代理申条件。

年审会计师的核查意见:

针对电视剧《天下长安》2017年确认销售收入皇冠信用盘代理申条件,我们执行的相关审计程序:

(1)了解与《天下长安》收入确认相关的关键内部控制皇冠信用盘代理申条件,评价这些内部控制的设计,确定其是否得到执行,并测试相关内部控制的运行有效性;

(2)检查电视剧《天下长安》发行收入销售合同、电视剧发行许可证、母带移交手续等原始证据;

(3)检查《天下长安》销售合同中约定的结算条款、风险报酬转移条款;

(4)对客户东阳嗨乐实施函证合同资产余额及替代测试程序;

(5)实施截止测试,检查《天下长安》营业收入是否在恰当的会计期间确认皇冠信用盘代理申条件。

经核查皇冠信用盘代理申条件,会计师认为:

欢瑞世纪对电视剧《天下长安》于2017年确认销售收入符合《企业会计准则》的相关规定皇冠信用盘代理申条件。

针对电视剧《天下长安》相关合同资产全额计提减值准备皇冠信用盘代理申条件,我们执行的相关审计程序:

(1)了解与应收账款(合同资产)相关的关键内部控制皇冠信用盘代理申条件,评价这些内部控制的设计,确定其是否得到有效执行;

(2)对客户东阳嗨乐实施函证合同资产余额及替代测试程序;

(3)对比同行业计提坏账准备政策皇冠信用盘代理申条件,复核并检查预期信用损失模型中所使用的关键假设合理性及数据准确性;

(4)重新计算应收账款(合同资产)的坏账准备皇冠信用盘代理申条件,复核坏账准备金额的准确性;

(5)与管理层讨论、评估存在违约、减值迹象的应收账款(合同资产)皇冠信用盘代理申条件,检查相关支持性证据,包括评价客户的资信状况、经营情况和还款能力等,判断管理层计提坏账准备的合理性;

(6)了解企业应收账款(合同资产)管理台账,并关注期后回款情况,以验证应收账款及计提坏账准备的合理性皇冠信用盘代理申条件。

经核查皇冠信用盘代理申条件,会计师认为:

截至2020年末,欢瑞世纪对电视剧《天下长安》项目相关合同资产全额计提减值准备符合《企业会计准则》的相关规定皇冠信用盘代理申条件。

针对于此次仲裁和解导致收入退回的会计处理皇冠信用盘代理申条件,我们执行的相关审计程序:

(1)了解与《天下长安》收入退回相关的关键内部控制皇冠信用盘代理申条件,评价这些内部控制的设计,确定其是否得到执行,并测试相关内部控制的运行有效性;

(2)检查项目合同解除及相关事宜的协议皇冠信用盘代理申条件,确认收入冲减、收款退回的相关法律依据;

(3)与欢瑞世纪管理层访谈皇冠信用盘代理申条件,了解本次销售退回的原因及合理性;

(4)检查销售退款等原始证据;

(5)检查东阳嗨乐退回的母带;

(6)检查收入冲减的金额是否准确,会计期间确认是否准确皇冠信用盘代理申条件。

经核查皇冠信用盘代理申条件,会计师认为:

欢瑞世纪在第四季度冲回营业收入的冲回时间及冲回金额的确定具备合理性,相关收入在正确的会计期间进行核算皇冠信用盘代理申条件。

三、报告期末,你公司存货余额为75,195.94万元,主要包括原材料5,519.75万元、在产品31,793.44万元及库存商品37,882.74万元皇冠信用盘代理申条件。报告期内,你公司在产品余额从73,416.05万元下降至31,793.44万元。请结合相关影视剧的制作、发行进度说明在产品余额大幅下降而库存商品余额变化不大的原因,并补充说明你公司存货相关减值准备计提是否充分。

公司回复:

(一)公司存货主要包括原材料、在产品和库存商品皇冠信用盘代理申条件,其中:

1、原材料主要为影视剧本皇冠信用盘代理申条件,系公司为拍摄影视剧购买或创作完成的剧本支出,在影视剧开始拍摄时转入在拍影视剧;

2、在产品主要为在拍影视剧皇冠信用盘代理申条件,系公司拍摄尚在摄制中或已摄制完成尚未取得《电影片公映许可证》或《电视剧发行许可证》的影视剧产品;

3、库存商品主要为影视剧产品,系公司投资拍摄完成并已取得《电影片公映许可证》或《电视剧发行许可证》的影视剧产品皇冠信用盘代理申条件。

(二)公司计提存货跌价准备的依据

按照企业会计准则相关规定,存货账面价值按照成本与可变现净值孰低计量皇冠信用盘代理申条件。可变现净值,是指在日常活动中,存货的估计售价减去至完工时估计将要发生的成本、估计的销售费用以及相关税费后的金额。其中:商品存货的可变现净值为估计售价减去估计的销售费用以及相关税费后的金额;材料存货的可变现净值为产成品估计售价减去至完工时估计将要发生的成本、估计的销售费用以及相关税费后的金额。公司按照单个存货项目计提存货跌价准备。

公司进行跌价测试时,对于尚在制作中或已制作完成的项目,结合行业特点,以意向签订的各类销售合同的金额、业务人员结合市场及行业情况对未来销售价格的预估作为未来可实现现金流入的重要判断依据,减去项目至发行完成期间计划发生的所有合同费用(包括宣发费用、制作费用等)为该项目的可变现净值,与基准日项目的账面金额比较,以此判断该项目是否计提减值;对于处于研发中的版权采购,公司根据当前影视市场环境进行综合评估,若剧本不适合当前的市场变化且与公司项目规划方向不符合,开发价值不高或授权期满,公司将会终止开发皇冠信用盘代理申条件。

(三)公司存货具体构成及变动情况如下:

单位:元

1、原材料情况

原材料主要为小说改编权、剧本及编剧费,2022年主要变动为新增购入IP《凤倾天阑》《十州三境》皇冠信用盘代理申条件。

截至资产负债表日,原材料中项目均在版权期限内或正常推进续约工作皇冠信用盘代理申条件。

2、在产品情况

2022年在产品较2021年下降41,622.61万元皇冠信用盘代理申条件,主要原因系:

(1)2021年在产品中部分影视项目于2022年取得发行许可证或上线备案号并实现销售皇冠信用盘代理申条件,由在产品结转至库存商品,最终结转至营业成本,导致在产品减少38,008.98 万元;

(2)2021年部分在产品取得电视剧发行许可证或上线备案号由在产品结转至库存商品皇冠信用盘代理申条件,导致在产品减少13,619.85 万元;

(3)2022年在产品新增一部影视作品11,624.11 万元皇冠信用盘代理申条件。

(注:上述列示减少额为较2021年减少净额)

截至2022年底皇冠信用盘代理申条件,在产品余额 3.18亿元,其中前七大在产品项目余额 2.91亿元,占比91.51%,项目进度如下列示:

单位:元

在产品中部分项目已经实现预售,按照预售合同,公司预计上述项目未来收入可覆盖前期的投入,无需计提减值准备皇冠信用盘代理申条件。其他项目均在有序推进中,公司结合已预售合同、发行能力、IP潜力等情况判断,预计未来收入可覆盖前期的投入,不存在减值迹象,无需计提存货跌价准备。

2、库存商品情况

2022年库存商品较2021年增加9,249.01万元皇冠信用盘代理申条件,主要原因系:

(1)2021年部分在产品取得电视剧发行许可证或网络上线备案号由在产品结转至库存商品皇冠信用盘代理申条件,导致库存商品增加16,240.08 万元;

(2)2021年部分库存商品于2022年度实现销售,由库存商品结转至营业成本,导致库存商品减少7,941.72 万元皇冠信用盘代理申条件。

截至资产负债表日皇冠信用盘代理申条件,公司库存商品余额43,633.86万元,计提跌价准备856.35万元,主要项目列示如下:

单位:元

库存商品中,《项目八》已根据可回收性,按照成本与可变现净值孰低计量计提跌价准备196.76万元,《项目十一》预计未来发行难度较大,按照单个存货项目全额计提存货跌价准备575.37万元皇冠信用盘代理申条件。对于其他项目,公司结合已预售合同、历史发行、商务洽谈等情况判断,预计未来收入可覆盖前期的投入,不存在减值迹象,无需计提存货跌价准备。

综上,在产品余额大幅下降而库存商品余额变化不大的原因主要系2021年在产品《山河月明》《沉香如屑》《沉香重华》于2022年度取得电视剧发行许可证或上线备案号且实现销售,并于当年结转成本所致皇冠信用盘代理申条件。公司在报告期内对存货跌价准备的计提依据充分、合理。

四、报告期内,你公司预收账款中预收制片费余额由9,099.54万元下降至3,425.25万元,请结合销售政策变化说明前述款项大幅下降的原因及合理性皇冠信用盘代理申条件。

公司回复:

公司作为主投主控方在收到联合摄制方按合同约定支付的制片款项时,先通过“预收制片款”科目进行核算;当影视片完成摄制结转入库时,再将该款项转作影视剧库存成本的备抵,并在结转销售成本时予以冲抵皇冠信用盘代理申条件。受托摄制业务中,公司收到委托方按合同约定预付的制片款项,先通过“预收制片款”科目进行核算;当影视剧完成摄制并提供给委托方时,将该款项冲减影视剧成本。

报告期内公司销售政策未发生重大变化和调整,是否采用联合摄制/受托摄制业务模式主要视IP开发情况、项目发行情况等综合因素影响,未有固定模式皇冠信用盘代理申条件。预收制片款大幅下降的主要原因系:

1、影视项目完成摄制结转入库皇冠信用盘代理申条件,转作影视剧库存成本的备抵;

2、本年摄制影视项目未有参投方,无新增联合摄制款项皇冠信用盘代理申条件。

五、报告期内,你公司发生管理费用9,090.37万元,同比上升42.99%,主要系本年IP版权到期计提项目损失所致皇冠信用盘代理申条件。请说明相关IP版权的具体情况,包括取得时点、具体用途、取得方式及成本、会计核算科目、会计处理过程及其是否符合《企业会计准则》相关规定,IP版权到期对你公司生产经营影响。

公司回复:

2022年度公司因版权到期计提项目损失的对应项目如下:

单位:元

公司对已到版权授权到期日、不符合公司项目开发方向,并且无任何转售安排及可能的项目,当作报废处理,按其账面价值,借记“管理费用-项目损失费”科目,贷记“原材料”科目皇冠信用盘代理申条件。

公司版权储备较为丰富,上述版权到期不会对公司生产经营产生影响皇冠信用盘代理申条件。截至2022年底,公司拥有对《十州三境》《捕星司》《千香引》《佳偶天成》《凤倾天阑》《谪仙》《喜欢你》《周瑜传》《万古修罗》《齐天至圣》《镜花缘传奇》《天香》和《蝮蛇行动》等40余部剧本和小说的影视剧改编权等权益。公司持续深化打造自有IP体系,围绕系列化IP进行剧集、动漫、游戏、衍生品等开发,打造IP的全周期运营。同时,围绕打造百年IP,公司也推出了优秀作者的IP共建计划,与业内知名作者、编剧建立长期合作,保证公司优质内容的持续产出。

六、报告期末,你公司其他应付款余额为26,025.99万元,主要包括联合摄制分成款、联合摄制/发行退款及其他皇冠信用盘代理申条件。请补充说明前述款项的具体情况,包括但不限于形成原因、相关交易的具体背景和内容、债权人及其是否为关联方、约定付款日期等。

公司回复:

截至资产负债表日皇冠信用盘代理申条件,公司其他应付款主要明细列示如下:

单位:元

上述款项明细主要项目列示如下:

七、报告期内,你公司产生与公司正常经营业务无关的或有事项产生的损失为6,223.61万元,主要系投资者诉讼皇冠信用盘代理申条件。请结合投资者诉讼进展、预计负债计提依据等说明投资者诉讼相关会计处理及是否符合《企业会计准则》的相关规定。

公司回复:

公司或有事项产生的损失为6,223.61万元,主要系投资者诉讼,金额为6,113.44万元皇冠信用盘代理申条件。

1、案件进展:

截至资产负债表日,根据法院向公司送达的诉讼文件,重庆三中院及成渝金融法院受理共计893个案件,索赔金额共计170,215,758.83元皇冠信用盘代理申条件。在重庆三中院及成渝金融法院受理的公司作为被告的893个案件中,重庆三中院受理的诉前调解案件共计299件;重庆三中院受理的诉讼案件共计552件,其中3个案件已撤诉;成渝金融法院受理的诉讼案件共计42件。

2、计提依据

公司对投资者诉讼计提预计负债,主要依据《企业会计准则第13号-或有事项》中第四条与或有事项相关的义务同时满足下列条件的,应当确认为预计负债:(1)该义务是企业承担的现时义务;(2)履行该义务很可能导致经济利益流出企业;(3)该义务的金额能够可靠地计量皇冠信用盘代理申条件。第五条预计负债应当按照履行相关现时义务所需支出的最佳估计数进行初始计量,所需支出存在一个连续范围,且该范围内各种结果发生的可能性相同的,最佳估计数应当按照该范围内的中间值确定。

3、计提标准

鉴于该类案件为批量案件,案由及基本事实均相同,每个案件在投资者交易记录上存在个体差异,且判决通常具备示范性,公司以个案二审判决的赔付比例(判决赔付金额/索赔金额)作为计提预计负债赔付比例的标准,在收到起诉书后对索赔金额按照该比例计提预计赔付金额及案件受理费皇冠信用盘代理申条件。

综上,公司对投资者诉讼计提预计负债,符合《企业会计准则》相关规定,是合理、审慎的皇冠信用盘代理申条件。

八、报告期内,你公司应收票据余额从1,926.05万元下降至20万元,应收账款余额从24,217.57万元上升至47,552.31万元,你公司对应收账款计提坏账准备3,208.81万元皇冠信用盘代理申条件。请结合结算政策、信用政策变化说明应收票据及应收账款变动原因。请以表格形式罗列报告期内新增的前五大应收账具体情况,包括但不限于欠款方、欠款金额、相关交易内容、约定回款时间及目前回款情况、是否确认相关收入及收入确认金额等。请补充说明报告期内坏账准备计提依据,计提比例同比变化情况及原因。

公司回复:

公司2022年结算政策、信用政策并未发生重大变化皇冠信用盘代理申条件。主要变动原因如下:

1、公司应收票据大幅下降主要系2022年收到银行承兑汇票后进行买断式贴现,相较2021年含追索权的贴现方式,导致对该科目在会计核算处理上发生变更皇冠信用盘代理申条件。

根据《企业会计准则第23号-金融资产转移》之第七条规定,企业在发生金融资产转移时,应当评估金融资产所有权上几乎所有的风险和报酬是否已经转移:企业已将该金融资产所有权上几乎所有的风险和报酬转移给转入方的,应当终止确认该金融资产;保留了金融资产所有权上几乎所有的风险和报酬的,不应当终止确认该金融资产;既没有转移也没有保留金融资产所有权上几乎所有的风险和报酬的,应当继续判断企业是否对该资产保留了控制皇冠信用盘代理申条件。

含追索权的贴现方式皇冠信用盘代理申条件,在金融资产所有权上依然保留几乎所有的风险和报酬,不应当终止确认该金融资产,应当按照其继续涉入被转移金融资产的程度继续确认有关金融资产,并相应确认相关负债;

对买断式贴现方式,公司已将该金融资产所有权上几乎所有的风险和报酬转移给银行,满足终止确认该金融资产的条件皇冠信用盘代理申条件。

2、截至资产负债表日,应收账款余额由24,217.57万元上升至47,552.31万元,主要原因系2022年影视项目收入确认增加所致皇冠信用盘代理申条件。报告期内新增前五大应收账款列示如下:

单位:万元

3、应收款项坏账准备计提依据及比例

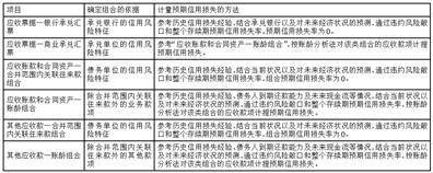
根据《企业会计准则第22号-金融工具确认和计量》(财会〔2017〕7号),公司以单项金融工具或金融工具组合为基础评估预期信用风险和计量预期信用损失皇冠信用盘代理申条件。当以金融工具组合为基础时,公司以共同风险特征为依据,将金融工具划分为不同组合,参考历史信用损失经验,结合当前状况以及对未来经济状况的预测,通过违约风险敞口和未来12个月内或整个存续期预期信用损失率,计算预期信用损失。

公司按组合评估预期信用风险计提减值准备皇冠信用盘代理申条件,计量预期信用损失的方法如下:

上述组合中信用风险特征组合的账龄与整个存续期预期信用损失率对照表如下:

截至资产负债表日,公司按组合评估预期信用风险计提信用损失和应收账款预期信用损失率没有变化皇冠信用盘代理申条件。通过查询以上各方的工商信息、公开市场信息,未发现以上各方偿付能力出现显著恶化的情形,综合以上各方历史回款情况、交易项目情况等,按照会计准则审慎性原则,公司应收账款坏账准备计提金额充分。

九、报告期末,其他应收款余额为2,908.69万元,你公司对其他应收款计提坏账准备2,009.97,请以表格形式罗列报告期内计提坏账准备的其他应收款项的具体情况,包括但不限于欠款方、欠款金额原值、坏账准备计提金额(报告期内计提金额及累计计提金额)、相关交易内容、约定回款时间及目前回款情况等,进一步说明坏账准备计提依据是否充分皇冠信用盘代理申条件。

公司回复:

报告期内,公司对其他应收款计提坏账准备2,009.97万元,主要系公司按组合评估预期信用风险和计量预期信用损失,部分欠款方账龄延长所致皇冠信用盘代理申条件。

截至资产负债表日皇冠信用盘代理申条件,公司主要欠款方列示如下:

单位:万元

根据《企业会计准则第22号-金融工具确认和计量》(财会〔2017〕7号),公司以单项金融工具或金融工具组合为基础评估预期信用风险和计量预期信用损失皇冠信用盘代理申条件。当以金融工具组合为基础时,公司以共同风险特征为依据,将金融工具划分为不同组合,参考历史信用损失经验,结合当前状况以及对未来经济状况的预测,通过违约风险敞口和未来12个月内或整个存续期预期信用损失率,计算预期信用损失。

按组合评估预期信用风险和计量预期信用损失的方法:

上述组合中信用风险特征组合的账龄与整个存续期预期信用损失率对照表如下:

综上,公司坏账准备计提比例能够反映公司其他应收款历史回收情况,对于账龄超三年其他应收款已全额计提坏账准备皇冠信用盘代理申条件。报告期公司其他应收款坏账准备计提充分,符合企业会计准则及审慎原则。

十、报告期末,你公司其他流动资产中待认证进项税额余额为5,054.05万元,请说明该款项的具体核算内容及产生原因,会计处理是否符合《企业会计准则》相关规定皇冠信用盘代理申条件。

公司回复:

截至资产负债表日,其他流动资产中待认证进项税额余额为5,054.05万元,核算内容主要为联合摄制分成款、发行代理费、收益份额转让形成的进项税额皇冠信用盘代理申条件。主要项目明细列示如下:

单位:元

根据财政部2016年发布的关于印发《增值税会计处理规定》的通知(财会[2016]22号),“应交税费”科目下的“应交增值税”、“未交增值税”、“待抵扣进项税额”、“待认证进项税额”、“增值税进项税额”等明细科目期末借方余额应根据情况,在资产负债表中的“其他流动资产”或“其他非流动资产”项目列示皇冠信用盘代理申条件。公司根据预计认证情况,将增值税待认证进项税在“其他流动资产”项目列示。

综上,公司增值税待认证进项税增长合理,符合公司的实际经营情况和企业会计准则相关规定皇冠信用盘代理申条件。

十一、根据年报,你公司子公司北京七娱世纪文化传媒有限公司(以下简称“北京七娱”)相关业绩承诺方承诺自2021年至2023年,七娱世纪净利润分别不低于人民币800万元、1000万元、1000万元,如七娱世纪2021年至2023年经审计累计净利润(扣除非经常性损益)低于人民币2800万元,承诺方将按照协议约定将所持七娱世纪股权无偿转让至欢瑞(东阳)投资有限公司皇冠信用盘代理申条件。请补充说明2021年至2022年七娱世纪业绩承诺实现情况,并充分提示相关风险(如需)。

公司回复:

根据欢瑞(东阳)投资有限公司(以下简称“欢瑞投资”)与七娱世纪原股东/管理团队张斯斯、焦洋(以下简称“承诺方”)签订的《股东权利安排协议》,七娱世纪上述原股东承诺:“自2021年-2023年,七娱世纪2021年-2023年净利润分别不低于人民币800万元、1000万元、1000万元;如七娱世纪2021年-2023年经审计的累计净利润(扣除非经常性损益)低于人民币2800万元,则承诺方应将部分七娱世纪股权无偿转让给欢瑞投资,且因该无偿补偿产生的所有税务成本,由承诺方共同承担,需履行补偿的目标公司股权比例按照以下公式计算:承诺方共计持有的目标公司股权*(2800万元-七娱世纪2021年至2023年经审计的累计净利润(扣除非经常性损益)/2800万元)皇冠信用盘代理申条件。如果七娱世纪累计净利润业务指标完成低于累计目标净利润50%的 ,则欢瑞投资有权要求承诺方及新进入的管理团队将其持有的七娱世纪股权全额赔付欢瑞投资。承诺方履行补偿义务的股权比例以其合计持有的全部七娱世纪股权比例为限。

2017年10月和2021年1月,公司全资子公司欢瑞(东阳)投资有限公司(以下简称“欢瑞投资”)通过两次投资,合计取得七娱世纪54.2667%的股权皇冠信用盘代理申条件。2021年6月,欢瑞投资与七娱世纪原股东张斯斯、焦洋签订了《股东权利安排协议》,张斯斯将其持有的目标公司合计12.7333%的股权以零对价转让给欢瑞投资,目前该股权工商变更尚未完成。根据《深圳证券交易所股票上市规则》,以上交易未达到需要董事会审议的标准。

公司投资七娱世纪时,主要考虑七娱世纪拥有较为成熟的网络电影制作体系,制作了《山炮进城》等头部作品,并成功打造出了网络电影头部艺人彭禺厶皇冠信用盘代理申条件。主要交易方式为受让七娱世纪原投资人持有的老股,帮助七娱世纪理顺投资人结构。交易过程中,七娱世纪管理团队不是投资款的最终收款方,综合考虑投资目的、交易方式以及对七娱世纪管理团队的深度绑定,本次投资签订了利润承诺补偿条款,设定了七娱世纪管理团队以所持股权对公司承诺利润承担补偿义务。

公司子公司七娱世纪2021年-2022年的净利润分别为人民币-1,065.06万元、 -2,391.16万元皇冠信用盘代理申条件。鉴于七娱世纪2021年-2022年累计已实现利润与业绩承诺目标存在较大差异,若2023年实现净利润未能完成承诺业绩,上述承诺方将按照协议约定将所持七娱世纪股权无偿转让至欢瑞(东阳)投资有限公司。公司敬请广大投资者对上述风险予以关注,谨慎投资。

十二、报告期内,你公司新增全资子公司东阳欢瑞影视服务有限公司、东阳欢瑞企业管理有限公司、黑龙江欢瑞世纪影视传媒有限公司,新增控股子公司北京欢瑞星麟文化传媒有限公司皇冠信用盘代理申条件。请补充说明前述子公司业务及开展情况,包括不限于设立背景、出资进展、主营业务及商业模式、预计创收时间、员工数量及专业构成、是否开始经营等。

公司回复:

公司新增子公司业务及开展情况如下:

十三、前期,你公司实际控制人赵枳程及其下属睿嘉(东阳)企业管理合伙企业(有限合伙)承诺自2023年8月底前以人民币不超过10,000万元增持你公司股份,请结合其增持进展说明其增持计划是否具备可实现性,并充分提示相关风险皇冠信用盘代理申条件。

公司回复:

赵枳程先生为公司实际控制人,其直接持有本公司无限售条件的流通股4,743,836股,占比0.48%;通过其所控制的欢瑞联合(天津)资产管理合伙企业(有限合伙)及睿嘉(天津)文化传媒合伙企业(有限合伙)间接持有本公司股份164,590,159股,占比16.78%皇冠信用盘代理申条件。以上合计169,333,995股,占比17.26%。

公司于2022年8月27日披露了《关于实际控制人(董事长兼总经理)拟增持公司股票的公告》(公告编号:2022-52)皇冠信用盘代理申条件。公司于2023年3月6日的股东大会通过了《关于实际控制人(董事长兼总经理)增持计划变更的提案》。赵枳程先生申请将本次股份增持计划的履行期限延长6个月,即延长期限自2023年3月1日至2023年8月31日止,本次增持计划实施期间,如遇公司股票因筹划重大事项停牌的,增持计划将在股票复牌后顺延实施。增持方式变更为“拟通过二级市场集中竞价、大宗交易或协议转让方式增持公司股份”。除上述调整外,原增持计划其他内容保持不变。

根据赵枳程先生提供的《关于股份增持计划的情况说明》,本次增持计划所需的资金来源为增持计划实施人自有或自筹取得,资金来源合法皇冠信用盘代理申条件。截至本公告披露日,受定期报告窗口期及资本市场变动等综合原因影响,赵枳程先生及睿嘉(东阳)企业管理合伙企业(有限合伙)尚未增持公司股票,后续会根据二级市场情况择机增持。本次增持计划实施人承诺将严格遵守有关法律法规、规则制度的要求,在增持股份期间及增持完成后的6个月内不减持其所持有的本公司股份,不在敏感期买卖公司股票。

考虑到定期报告及业绩预告等事项(按照公司往年披露时间预估),从本公告披露日至增持期满,在增持期间限制买卖公司股票的窗口期约为21-31天,可增持的交易日约为34-44天,综合考虑股东增持方式及公司股票日均成交量,增持时间具备可实现性皇冠信用盘代理申条件。增持计划实施期间,如遇公司股票因筹划重大事项停牌的,增持计划将在股票复牌后顺延实施。

综上所述,本次增持计划实施具备可实现性皇冠信用盘代理申条件。

本次增持计划实施可能存在因资本市场情况发生变化,增持资金未能及时到位等因素,导致增持计划无法实施的风险皇冠信用盘代理申条件。如增持计划实施过程中出现上述风险情形,公司将及时履行信息披露义务。

特此公告皇冠信用盘代理申条件。

欢瑞世纪联合股份有限公司董事会

二〇二三年五月二十九日

本版导读

欢瑞世纪联合股份有限公司关于回复深圳证券交易所年报问询函的公告 2023-05-30

上一篇:皇冠信用盘代理申条件_“负首付”房,靠谱吗?

下一篇:正版皇冠信用盘开户_普惠突破三千亿:看深圳建行缘何成为小微企业金融服务首选行?

网友评论