信用盘皇冠申请注册_海关失信企业开展信用修复的流程
皇冠信用网如何注册(www.9990088.com)-开会_员平_台出租,皇冠信用盘/如何开户-占成_代理(登1登2代理登3(足球平台,近年来,海关积极参与国家社会信用体系建设,扎实推动进出口领域信用管理工作高质量发展,努力构建以信用为基础的新型海关监管机制,逐步形成“放管结合、宽严相济、进退有序”的信用治理新格局信用盘皇冠申请注册。2021年11月1日施行的《中华人民共和国海关注册登记和备案企业信用管理办法》第七条提出:“海关建立企业信用修复机制,依法对企业予以信用修复。”
接下来,小编就带大家一起来了解下海关失信企业开展信用修复的具体流程信用盘皇冠申请注册。
一、企业信用等级的查询



展开全文
企业登录“中国海关企业进出口信用信息公示平台”网址: 信用盘皇冠申请注册,
查询在海关的注册登记或者备案信息、信用等级及行政处罚信息等信用盘皇冠申请注册。
海关按照诚信守法便利、失信违法惩戒、依法依规、公正公开原则,对企业实施信用管理信用盘皇冠申请注册。若触碰“红线”被认定为失信企业的,海关将对其实施严格的管理措施。若被列入严重失信主体名单,海关还将依照法律、行政法规等有关规定,对其实施联合惩戒。
进出口企业一定要遵纪守法,不触碰失信红线信用盘皇冠申请注册。一旦成为失信企业,也要尽快开展信用修复。
二、海关失信企业的认定

企业有下列情形之一的信用盘皇冠申请注册,将会被海关认定为失信企业:
1
被海关侦查走私犯罪公安机构立案侦查并由司法机关依法追究刑事责任的;
2
构成走私行为被海关行政处罚的;
3
非报关企业:1年内违反海关的监管规定被海关行政处罚的次数超过上年度报关单、进出境备案清单、进出境运输工具舱单等单证总票数千分之一且被海关行政处罚金额累计超过100万元的;
报关企业:1年内违反海关的监管规定被海关行政处罚的次数超过上年度报关单、进出境备案清单、进出境运输工具舱单等单证总票数万分之五且被海关行政处罚金额累计超过30万元的(特殊情况下信用盘皇冠申请注册,上年度相关单证票数无法计算的,按照1年内因违反海关的监管规定被海关行政处罚,非报关企业处罚金额累计超过100万元、报关企业处罚金额累计超过30万元的标准进行认定);
4
自缴纳期限届满之日起超过3个月仍未缴纳税款的;
5
自缴纳期限届满之日起超过6个月仍未缴纳罚款、没收的违法所得和追缴的走私货物、物品等值价款信用盘皇冠申请注册,并且超过1万元的;
6
抗拒、阻碍海关工作人员依法执行职务信用盘皇冠申请注册,被依法处罚的;
7
向海关工作人员行贿信用盘皇冠申请注册,被处以罚款或者被依法追究刑事责任的;
8
法律、行政法规、海关规章规定的其他情形信用盘皇冠申请注册。
海关在作出认定失信企业决定前,会书面告知企业拟作出决定的事由、依据和依法享有的陈述、申辩权利信用盘皇冠申请注册。
三、开展信用修复的途径

海关失信企业开展信用修复有两种途径:企业向海关申请信用修复和海关主动开展信用修复信用盘皇冠申请注册。
01
企业向海关申请信用修复
未被列入严重失信主体名单的失信企业纠正失信行为信用盘皇冠申请注册,消除不良影响,并且符合下列条件的,可以向海关书面申请信用修复并提交相关证明材料:
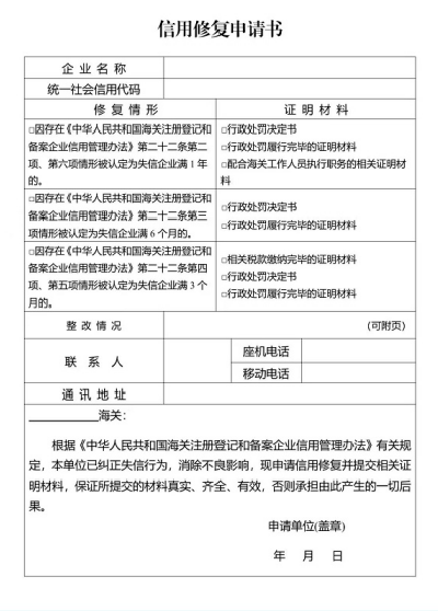
1. 因存在《中华人民共和国海关注册登记和备案企业信用管理办法》第二十二条第二项、第六项情形被认定为失信企业满1年的;
2. 因存在《中华人民共和国海关注册登记和备案企业信用管理办法》第二十二条第三项情形被认定为失信企业满6个月的;
3. 因存在《中华人民共和国海关注册登记和备案企业信用管理办法》第二十二条第四项、第五项情形被认定为失信企业满3个月的信用盘皇冠申请注册。
02
海关主动开展信用修复
失信企业连续2年未发生《中华人民共和国海关注册登记和备案企业信用管理办法》第二十二条规定情形的,海关应当对失信企业作出信用修复决定信用盘皇冠申请注册。

前款所规定的失信企业已被列入严重失信主体名单的,应当将其移出严重失信主体名单并通报相关部门信用盘皇冠申请注册。
四、企业申请信用修复的流程

01
提交申请
企业向海关书面申请信用修复并提交相关证明材料,填写《信用修复申请书》,准确填写受理海关、企业相关基本信息、联系方式、申请日期,并加盖公章信用盘皇冠申请注册。

◆对存在《中华人民共和国海关注册登记和备案企业信用管理办法》第二十二条第二项、第六项情形的信用盘皇冠申请注册,企业应当提交行政处罚决定书、行政处罚履行完毕的证明材料、配合海关工作人员执行职务的相关证明材料;
◆对存在《中华人民共和国海关注册登记和备案企业信用管理办法》第二十二条第三项情形的信用盘皇冠申请注册,企业应当提交行政处罚决定书、行政处罚履行完毕的证明材料;
◆对存在《中华人民共和国海关注册登记和备案企业信用管理办法》第二十二条第四项、第五项情形的,企业应当提交相关税款缴纳完毕的证明材料、行政处罚决定书、行政处罚履行完毕的证明材料信用盘皇冠申请注册。
02
海关修复
企业提交的申请材料齐全且填写完整、规范的,海关接受企业信用修复申请,并出具《信用修复申请回执》信用盘皇冠申请注册。

03
作出决定
经审核符合信用修复条件的,海关自收到企业信用修复申请之日起20日内作出准予信用修复决定信用盘皇冠申请注册。

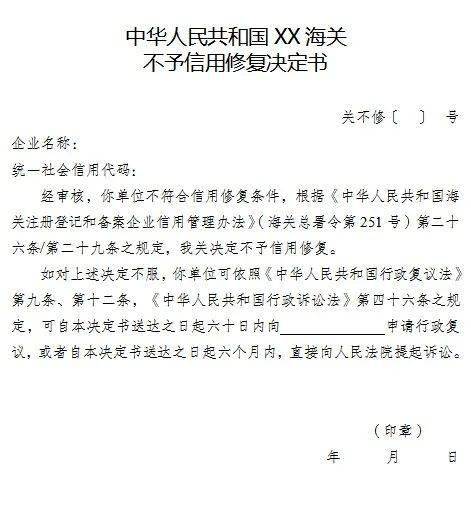
经审核不符合信用修复条件的信用盘皇冠申请注册,海关出具《不予信用修复决定书》

海关提醒
1.失信企业因违反进出口食品安全管理规定、进出口化妆品监督管理规定或者走私固体废物被依法追究刑事责任以及非法进口固体废物被海关行政处罚金额超过250万元的,将被列入严重失信主体名单信用盘皇冠申请注册。被列入严重失信主体名单的失信企业不符合申请信用修复的相关条件。
2.法律、行政法规和党中央、国务院政策文件明确规定不可修复的,海关不予信用修复信用盘皇冠申请注册。
供稿:企业管理和稽查处 滁州海关
审核:企业管理和稽查处
编辑:周欣幸
合肥海关办公室监制
猜你喜欢
- 2026-04-07皇冠信用网开户_标价近20万的红宝石戒指,上海老夫妻花了不到3万买下,却被店主尾随跟踪并告上法庭!法院判了→
- 2026-04-07皇冠信用网平台出租_天舟十号飞行任务标识发布
- 2026-04-07皇冠信用网账号注册_特朗普威胁伊朗“或许在7日晚”就会被击溃,内塔尼亚胡警告美方勿仓促停火
- 2026-04-06正版皇冠信用网_决赛胜率100%!赵心童夺得斯诺克巡回锦标赛冠军
- 2026-04-06皇冠信用网登123出租_别吃!寄生虫多达6000条,近期正大量出现,严重可致死
- 2026-04-05皇冠登1登2登3出租_伊朗媒体:美军搜救无果,试图炸死在伊朗失联飞行员,“美方已对寻找他们的第二名飞行员感到绝望”
- 2026-04-05皇冠信用网会员账号_潘玮柏在成都一顿吃了5碗面,网友:太会吃了
- 2026-04-04正版皇冠信用网代理_失孤:南京女大学生被害6年后,一位父亲的战斗与和解
- 2026-04-04皇冠信用登2代理_山东一对夫妻花50万买法拍房,发现土地使用权证是假的,5年来无法过户,法院已移送警方侦查
- 2026-04-04皇冠信用网注册网址_国民党“最高顾问”王金平力挺郑丽文访陆:两岸一家人,有事自己解决
- 2026-04-03正版皇冠信用代理_特朗普又改口了?不到24小时,美债遭遇大规模抛售,美国失算了
- 2026-04-02皇冠信用网_北京冷空气将携雨水再上线,明天风沙来袭阵风或达8级


网友评论