如何申请皇冠信用盘_纳税信用补评、复评、修复,一文详解!
皇冠体育App下载(9990088.com—)开会员号,占成\登3代理\皇冠体育_(招登1登2平台出租1
3月15日
国际消费者权益日
以诚为本如何申请皇冠信用盘,合法经营
优质的纳税信用成为企业长远发展的“金名片”
纳税信用等级划分中的学问
今天如何申请皇冠信用盘,小编带你一起了解纳税信用补评、复评、修复
政策依据
《国家税务总局关于发布 的公告》 (国家税务总局公告2014年第40号)
《国家税务总局关于明确纳税信用管理若干业务口径的公告》 (国家税务总局公告2015年第85号)
《国家税务总局关于纳税信用评价有关事项的公告》 (国家税务总局公告2018年第8号)
《国家税务总局关于纳税信用修复有关事项的公告》 (国家税务总局公告2019年第37号)
《国家税务总局关于纳税信用管理有关事项的公告》 (国家税务总局公告2020年第15号)
《国家税务总局关于纳税信用评价与修复有关事项的公告》 (国家税务总局公告2021年第31号)
纳税信用补评、复评和修复的区别
类别
适用情形
补评
适用于因《纳税信用管理办法》第十七条第三、四、五项所列情形未参与当期纳税信用评价而后上述情形解除,或对当期未予评价有异议的纳税人如何申请皇冠信用盘。
复评
适用于纳税人对纳税信用评价结果有异议,认为部分纳税信用指标扣分或直接判级有误或属于非自身原因导致,而采取的一种维护自身权益的行为如何申请皇冠信用盘。
修复
纳税信用修复适用于对税务机关作出的年度评价结果无异议,纳税人发生了失信行为并且主动纠正、消除不良影响后向税务机关申请恢复其纳税信用的情形如何申请皇冠信用盘。
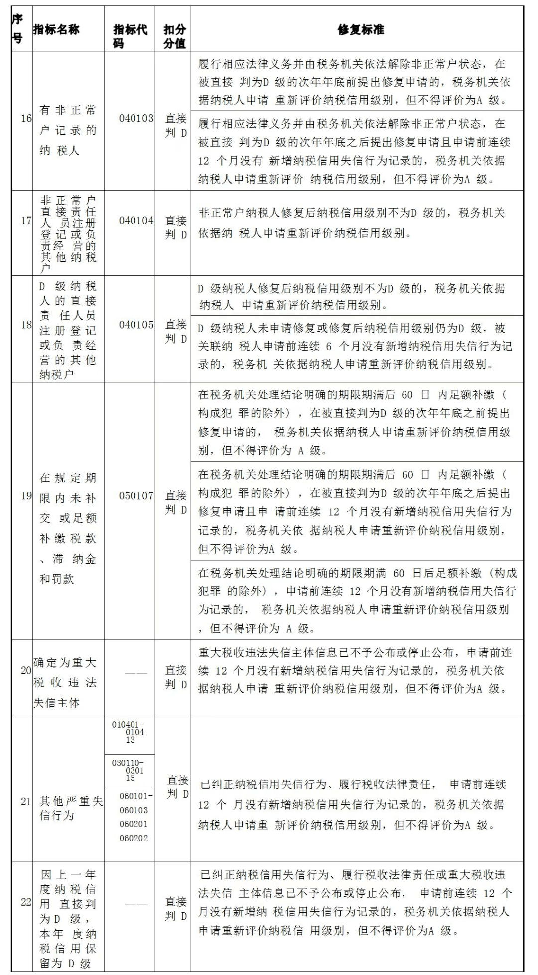
根据《国家税务总局关于纳税信用评价与修复有关事项的公告》(国家税务总局公告2021年第31号) ,纳入纳税信用管理的企业纳税人,符合相关条件的,可在规定期限内向主管税务机关申请纳税信用修复如何申请皇冠信用盘。具体的纳税信用修复范围都有哪些?修复加分分值和修复标准怎么算?收好下面这张表,一目了然↓
纳税信用修复范围及标准

展开全文

常见问题
1
问:申请纳税信用修复需要符合哪些条件如何申请皇冠信用盘?
答:纳入纳税信用管理的企业纳税人,符合下列条件之一的,可在规定期限内向主管税务机关申请纳税信用修复如何申请皇冠信用盘。
(一)纳税人发生未按法定期限办理纳税申报、税款缴纳、资料备案等事项且已补办的如何申请皇冠信用盘。
(二)未按税务机关处理结论缴纳或者足额缴纳税款、滞纳金和罚款,未构成犯罪,纳税信用级别被直接判为D级的纳税人,在税务机关处理结论明确的期限期满后60日内足额缴纳、补缴的如何申请皇冠信用盘。
(三)纳税人履行相应法律义务并由税务机关依法解除非正常户状态的如何申请皇冠信用盘。
2
问:什么情形下纳税信用自动修复和申请修复如何申请皇冠信用盘?
答:纳税信用修复分为自动修复和依申请修复,符合《国家税务总局关于纳税信用修复有关事项的公告》(2019年第37号)第一条第(一)项所列条件但失信行为尚未纳入纳税信用评价的,纳税人无需提出申请,系统自动修复如何申请皇冠信用盘。对于直接判D的严重失信行为的修复以及年度评价开始之后纠正失信行为的则需要纳税人主动申请。
3
问:如果上年的评价结果还没出来如何申请皇冠信用盘,但我们对评价指标扣分有异议,是一定要等评价结果出来才可以申请复评么?
答:《国家税务总局关于纳税信用管理有关事项的公告》 (国家税务总局公告2020年第15号)增加了纳税信用指标评价情况的复核机制,即在纳税信用评价结果发布前,纳税人对指标评价情况有异议的,可在评价年度次年3月份填写《纳税信用复评(核)申请表》,向主管税务机关提出复核申请,主管税务机关将在4月份确定评价结果时一并审核调整,并按时发布评价结果和提供纳税人复核情况的自我查询服务如何申请皇冠信用盘。
4
问:纳税信用修复和纳税信用复评有什么区别呢如何申请皇冠信用盘?
答:纳税信用修复适用于纳税人发生了失信行为并且主动纠正、消除不良影响后向税务机关申请恢复其纳税信用的情形如何申请皇冠信用盘。纳税信用复评适用于纳税人对纳税信用评价结果有异议,认为部分纳税信用指标扣分或直接判级有误或属于非自身原因导致,而采取的一种维护自身权益的行为。纳税信用修复的前提是纳税人对税务机关作出的年度评价结果无异议,如有异议,应先进行纳税信用复评后再申请纳税信用修复。
5
问:因上一年度纳税信用直接判为D级如何申请皇冠信用盘,本年度纳税信用保留为D级是否可以进行信用修复?
答:已纠正纳税信用失信行为、履行税收法律责任或重大税收违法失信主体信息已不予公布或停止公布,申请前连续 12 个月没有新增纳税信用失信行为记录的,税务机关依据纳税人申请重新评价纳税信用级别,但不得评价为 A 级如何申请皇冠信用盘。
6
问:纳税人如何向税务部门提出补、复评和修复申请呢?
答:可以书面向作出评价的税务机关申请补、复评、修复,也可以登陆北京市电子税务局进行网上申请,在“我要办税”—“纳税信用”模块中选择补评、复评或修复的申请如何申请皇冠信用盘。

来源:北京朝阳税务
猜你喜欢
- 2026-04-07皇冠信用网开户_标价近20万的红宝石戒指,上海老夫妻花了不到3万买下,却被店主尾随跟踪并告上法庭!法院判了→
- 2026-04-07皇冠信用网平台出租_天舟十号飞行任务标识发布
- 2026-04-07皇冠信用网账号注册_特朗普威胁伊朗“或许在7日晚”就会被击溃,内塔尼亚胡警告美方勿仓促停火
- 2026-04-06正版皇冠信用网_决赛胜率100%!赵心童夺得斯诺克巡回锦标赛冠军
- 2026-04-06皇冠信用网登123出租_别吃!寄生虫多达6000条,近期正大量出现,严重可致死
- 2026-04-05皇冠登1登2登3出租_伊朗媒体:美军搜救无果,试图炸死在伊朗失联飞行员,“美方已对寻找他们的第二名飞行员感到绝望”
- 2026-04-05皇冠信用网会员账号_潘玮柏在成都一顿吃了5碗面,网友:太会吃了
- 2026-04-04正版皇冠信用网代理_失孤:南京女大学生被害6年后,一位父亲的战斗与和解
- 2026-04-04皇冠信用登2代理_山东一对夫妻花50万买法拍房,发现土地使用权证是假的,5年来无法过户,法院已移送警方侦查
- 2026-04-04皇冠信用网注册网址_国民党“最高顾问”王金平力挺郑丽文访陆:两岸一家人,有事自己解决
- 2026-04-03正版皇冠信用代理_特朗普又改口了?不到24小时,美债遭遇大规模抛售,美国失算了
- 2026-04-02皇冠信用网_北京冷空气将携雨水再上线,明天风沙来袭阵风或达8级


网友评论