皇冠信用盘平台代理_湖南省发展和改革委员会等六部门关于印发《湖南省招标代理机构及项目负责人信用评价管理办法(试行)》的通知
网上买球怎么买(惘祉—9990088.com)-开会_员出_租平_台,皇冠信用盘/—开会员账号—(招登1登2登3管理(皇冠代理出租,湖南省发展和改革委员会等六部门
关于印发《湖南省招标代理机构及项目负责人
信用评价管理办法(试行)》的通知
湘发改法规规〔2023〕100号
HNPR—2023—02009
各市州发展改革委、住房城乡建设局、交通运输局、水利局、农业农村局、生态环境局皇冠信用盘平台代理,各有关单位:
为进一步规范我省招标代理行业市场秩序,推进全省招标代理行业信用体系建设,促进招标投标市场健康发展,根据《中华人民共和国招标投标法》《中华人民共和国招标投标法实施条例》《湖南省社会信用条例》《关于加快推进社会信用体系建设构建以信用为基础的新型监管机制的指导意见》(国办发〔2019〕35号)等规定,结合我省实际,制定《湖南省招标代理机构及项目负责人信用评价管理办法(试行)》皇冠信用盘平台代理。现印发给你们,请遵照执行。
附件:湖南省招标代理机构及项目负责人信用评价管理办法(试行)
湖南省发展和改革委员会 湖南省住房和城乡建设厅
湖南省交通运输厅 湖南省水利厅
湖南省农业农村厅 湖南省生态环境厅
2023年2月13日
附件
湖南省招标代理机构及项目负责人信用评价
管理办法(试行)
第一条 为进一步规范我省招标代理行业市场秩序,推进全省招标代理行业信用体系建设,促进招标投标市场健康发展,根据《中华人民共和国招标投标法》《中华人民共和国招标投标法实施条例》《湖南省社会信用条例》《关于加快推进社会信用体系建设构建以信用为基础的新型监管机制的指导意见》(国办发〔2019〕35号)等规定,结合我省实际,制定本试行办法皇冠信用盘平台代理。
展开全文
第二条 对在我省区域内开展招标代理业务的机构(以下简称招标代理机构)及其项目负责人实施信用评价,适用本办法皇冠信用盘平台代理。
本办法所称信用评价,是指依据有关法律法规,按照规定的标准、程序和方法,对招标代理机构和项目负责人在招标代理行业的信用状况进行评价,并向社会公开的活动皇冠信用盘平台代理。
第三条 信用评价工作由省发展改革委牵头,发展改革、住房城乡建设、交通运输、水利、农业农村、生态环境等招标投标行政监督部门及各公共资源交易平台服务机构共同开展皇冠信用盘平台代理。
第四条 信用评价以在湖南省招标代理机构及从业人员信息管理系统中登记信息的、具有独立法人资格的招标代理机构(设立分公司的招标代理机构,以总公司为信用评价对象)及其项目负责人为对象皇冠信用盘平台代理。
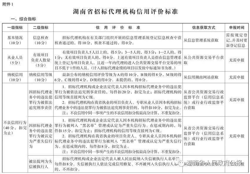
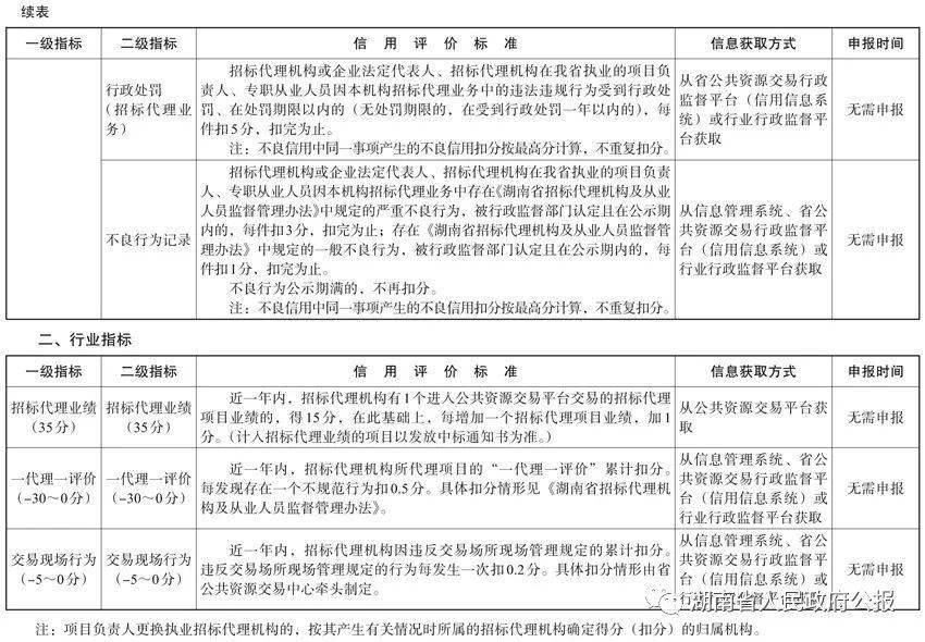
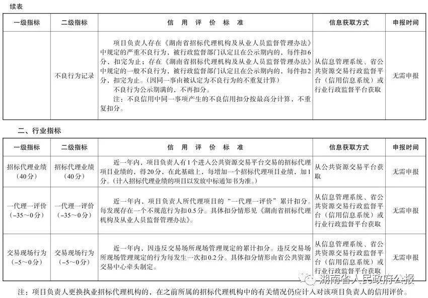
第五条 信用评价由综合信用评价、行业信用评价两个层次构成,即对招标代理机构和项目负责人同时评定综合信用评分和行业信用评分皇冠信用盘平台代理。根据招标代理机构综合信用评分确认其综合信用等级。对项目负责人仅评定综合信用评分和行业信用评分,不评定信用等级。
第六条 综合信用评分和行业信用评分均采用总体计分制皇冠信用盘平台代理,满分100分,得分计算公式如下:
行业信用评分=综合指标得分+行业指标得分
综合信用评分=行业信用评分的平均分
评分标准见附件皇冠信用盘平台代理。
招标代理机构及项目负责人在其未从事招标代理业务的行业不产生行业信用评分,该行业不纳入综合信用评分计算皇冠信用盘平台代理。
第七条 招标代理机构的综合信用等级分为AAA、AA、A、B、C五级皇冠信用盘平台代理。
(一)AAA级[总得分90分(含)以上皇冠信用盘平台代理,且“不良信用行为”一级指标(见附件,下同)无扣分的企业],信用很好;
(二)AA级[总得分80(含)—90分(不含)皇冠信用盘平台代理,且“不良信用行为”一级指标无扣分的企业],信用良好;
(三)A级[总得分70(含)—80分(不含)皇冠信用盘平台代理,且“不良信用行为”一级指标无扣分的企业],信用较好;
(四)B级[不存在本条第三款中所列情形皇冠信用盘平台代理,总得分60(含)—70分(不含)或总得分70分(含)以上、“不良信用行为”一级指标存在扣分的企业],信用一般;
(五)C级[总得分60分(不含)以下的,或存在本条第三款中所列情形的企业],信用差皇冠信用盘平台代理。
首年(以日历年为准)在我省开展招标代理业务的外省招标代理机构,以及首年从业的省内招标代理机构,若该机构有1名以上项目负责人,且“不良信用行为”一级指标无扣分,则其信用等级默认为A级皇冠信用盘平台代理。若上述招标代理机构“不良信用行为”一级指标存在扣分,则按照本条第一款中的综合信用等级标准评定信用等级。
招标代理机构有下列情形之一的,其信用等级直接列为C级:(1)招标代理机构或企业法定代表人在全国范围内因本机构招标代理业务中的违法犯罪行为被依法追究刑事责任的;(2)招标代理机构或企业法定代表人在全国范围内被招标投标行政监督部门列入“黑名单”管理或认定为严重失信行为、在惩戒期内的;(3)招标代理机构没有项目负责人的皇冠信用盘平台代理。
第八条 信用评价依托湖南省招标投标监管网(湖南省招标代理机构及从业人员信息管理系统,以下简称信息管理系统)、湖南省公共资源交易行政监督平台(信用信息系统)(开发中)开展皇冠信用盘平台代理。
第九条 信用评价所需信息中,部分从信息管理系统等有关系统获取,部分需招标代理机构自主申报(见附件)皇冠信用盘平台代理。
招标代理机构应及时、真实申报有关信息皇冠信用盘平台代理。未及时申报有关信息,造成无法正常评分的,有关评价指标不得分;故意填写虚假信息或提供虚假证明资料的,将由行政监督部门按照省发展改革委等六部门《湖南省招标代理机构及从业人员监督管理办法》(湘发改法规规〔2023〕99号)规定认定为严重不良行为,在湖南省招标投标监管网予以公示,并在信用评价中扣分。
第十条 招标代理机构和项目负责人的综合信用评价和行业信用评价结果由计算机系统自动评定,实行动态调整,每季度更新一次皇冠信用盘平台代理。
第十一条 指标预评分即时生成后,招标代理机构和项目负责人可以登录信息管理系统查询皇冠信用盘平台代理。指标预评分于每季度末纳入信用评价结果。
招标代理机构和项目负责人发现指标预评分存在错误的,可以及时通过信息管理系统有关功能模块提出异议皇冠信用盘平台代理。招标投标行政监督部门按照职责分工对异议进行处理。未处理完成的异议涉及信息暂不计入综合信用评价和行业信用评价结果。
招标代理机构和项目负责人对已公布的信用评价结果中的指标得分提出异议、经确认属实的,应当予以更正皇冠信用盘平台代理。
第十二条 招标代理机构和项目负责人对信用评价中依据的信用信息有异议的,应按规定向有关信用信息的产生单位提出皇冠信用盘平台代理。信用信息产生单位更正或撤销有关信用信息的,在下一次信用评价结果中予以更正。
鼓励招标代理机构和项目负责人进行信用修复皇冠信用盘平台代理。信用修复申请应依法依规向信用信息的产生单位提出。
第十三条 省发展改革委应当及时在湖南省招标投标监管网等网站发布招标代理机构和项目负责人的信用评价结果,各行政监督部门、公共资源交易服务平台服务机构可在各行业招标投标监管网站、省市公共资源交易服务平台等网站发布,其他渠道发布的信用评价结果应当与湖南省招标投标监管网上发布的保持一致皇冠信用盘平台代理。
第十四条 招标代理机构和项目负责人综合信用评价结果适用于全省工程建设项目招标投标领域,行业信用得分适用于全省本行业工程建设项目招标投标领域皇冠信用盘平台代理。支持评价结果在招标代理机构的业务承接、事中事后监管、政策扶持等方面中应用。鼓励招标人在选择招标代理机构时将信用评价结果作为重要参考依据。不得滥用信用评价结果对评价对象采取减损权益或增加义务的惩戒措施。
第十五条 各信用评价评分单位及人员应当客观、公正地履行职责,对徇私舞弊、滥用职权、玩忽职守、收受贿赂的,按照有关规定给予批评教育或党纪政纪处分;构成犯罪的,依法移交司法机关追究刑事责任皇冠信用盘平台代理。
第十六条 省级行业监督部门已制定本行业招标代理机构和项目负责人信用评价办法的,对该行业的信用评价从其规定,将该行业信用评价得分按百分制换算后纳入综合信用评价得分计算皇冠信用盘平台代理。
第十七条 本办法自2023年3月14日起试行,有效期2年皇冠信用盘平台代理。




猜你喜欢
- 2026-04-07皇冠信用网在线申请_安徽6岁女童家门口失联超5天,警方通报:已遇害,犯罪嫌疑人柳某某(女,35岁)抓获归案
- 2026-04-06皇冠abcd类型盘_伊朗:霍尔木兹海峡将永远无法恢复往日的状态,尤其是对美国和以色列而言,革命卫队海军正在完成作战准备
- 2026-04-06皇冠信用网代理注册_东契奇里弗斯带伤出战?雷迪克:他们都通过了医疗许可
- 2026-04-05世界杯足球会员注册_伊朗媒体:苏莱曼尼女儿否认他的亲属在美被捕,苏莱曼尼的两个侄辈均为男性,且至今为没有亲属在美国居住
- 2026-04-04皇冠信用网足球代理_“我准备倒闭了!”广东爆火鸡煲店老板再发声:你们去隔壁吧,我这是冰冻鸡,别来了;儿子:家里有养鸡场,最多还能撑一到两个月
- 2026-04-04皇冠信用网会员_湖南1岁半幼童出门迎接爸爸,直接被爸爸车蹭倒,人从车底穿过,孩子爸:无人照看致孩子独自跑开,目前人没事
- 2026-04-02皇冠信用网登2代理申_女子隐瞒重病相亲2天就订婚,并要求男方贷款600万治病,被拒绝后拉黑对方,法院:女方返还70%彩礼
- 2026-04-02皇冠信用网结算日_预警!天津有10级以上雷暴大风!11级大风!
- 2026-04-01皇冠手机管理端登录_以色列:法国采取敌对行动,全面停止国防交易
- 2026-03-30皇冠信用网申请_暴跌2500点!熔断!
- 2026-03-30皇冠信用网代理注册_海关在一旅客行李箱内发现多个枪管、枪托,又在其贴身衣服内查出扳机、弹夹等,共查获枪支零部件、散件18件,枪支附件10件
- 2026-03-29皇冠手机管理端登录_记者直击太原大火:起火建筑位于核心商圈,疑底商烧烤店起火,引燃高楼外立面保温层


网友评论