皇冠信用盘APP下载_财务事项提示——相关个税申报
时间:2023-05-09 阅读:2912
皇冠信用盘代理怎么申请(9990088.com—)开会员号,招代理/条件好/平台出租/招登1登2登3地区代理结合3月份职工个人相关财务事项,现就全省水文系统干部职工办理2022年度个人所得税汇算清缴作如下提示皇冠信用盘APP下载。
壹
如何办理2022年度个人所得税汇算清缴皇冠信用盘APP下载。全省水文系统干部职工应于2023年3月21日至2023年6月30日前下载并登陆手机“个人所得税APP”,在2022年度个人所得税汇算清缴模块中,依据政策办理年度汇算进行退税或补税。离退休职工存在取得工资薪金额外收入的情况,也应进行个人所得税年度汇算清缴。您可以微信搜索公众号国家税务总局,关注后在下方“专题”中选“2022个税年度汇算”中获取个人所得税APP下载入口,查看退税指南,所得税数额,退税及补税说明等。
贰
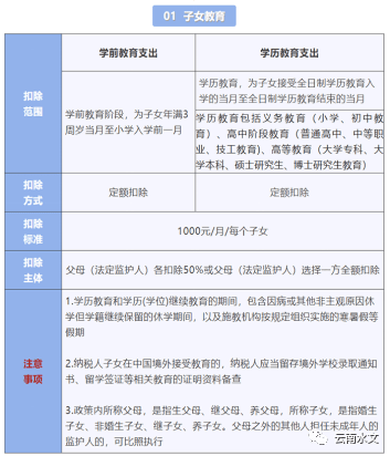
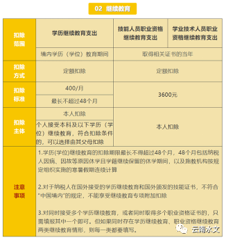
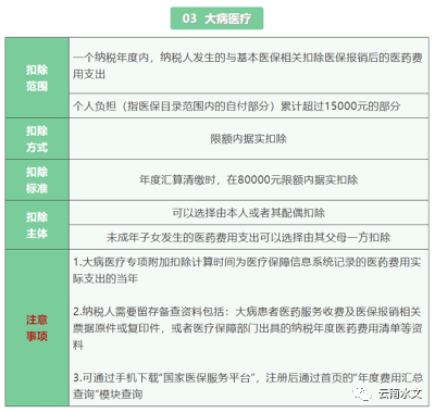
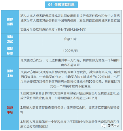
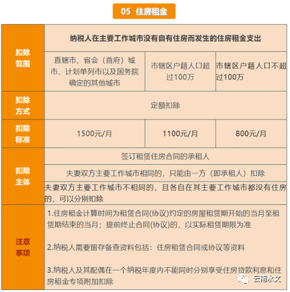
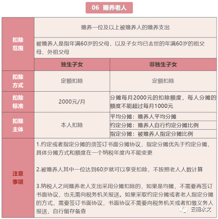
7项专项附加扣除项



展开全文




叁
需要特别提醒的事项皇冠信用盘APP下载。按照税收征管法的有关规定,如果未按规定申报纳税,需要进行处罚,性质不同,处罚不同,有的除了需要补税罚款还需要缴纳滞纳金;对于申报不真实的,隐蔽自己收入的,根据发改委财政金融司出台的“关于个人所得税申报信用机制”规定,个税申报造假、虚报的将对个人信用带来负面影响。
供稿:省局计财处 李 斌
责编:省局计财处 张金陆
审 核:省局办公室 庞 楠 杨 洁
猜你喜欢
- 2026-04-08皇冠信用网如何开户_视频丨美政府威胁袭击伊朗民用设施言论引发各方强烈批评
- 2026-04-07皇冠信用网在线申请_安徽6岁女童家门口失联超5天,警方通报:已遇害,犯罪嫌疑人柳某某(女,35岁)抓获归案
- 2026-04-06皇冠abcd类型盘_伊朗:霍尔木兹海峡将永远无法恢复往日的状态,尤其是对美国和以色列而言,革命卫队海军正在完成作战准备
- 2026-04-06皇冠信用网代理注册_东契奇里弗斯带伤出战?雷迪克:他们都通过了医疗许可
- 2026-04-05世界杯足球会员注册_伊朗媒体:苏莱曼尼女儿否认他的亲属在美被捕,苏莱曼尼的两个侄辈均为男性,且至今为没有亲属在美国居住
- 2026-04-04皇冠信用网足球代理_“我准备倒闭了!”广东爆火鸡煲店老板再发声:你们去隔壁吧,我这是冰冻鸡,别来了;儿子:家里有养鸡场,最多还能撑一到两个月
- 2026-04-04皇冠信用网会员_湖南1岁半幼童出门迎接爸爸,直接被爸爸车蹭倒,人从车底穿过,孩子爸:无人照看致孩子独自跑开,目前人没事
- 2026-04-02皇冠信用网登2代理申_女子隐瞒重病相亲2天就订婚,并要求男方贷款600万治病,被拒绝后拉黑对方,法院:女方返还70%彩礼
- 2026-04-02皇冠信用网结算日_预警!天津有10级以上雷暴大风!11级大风!
- 2026-04-01皇冠手机管理端登录_以色列:法国采取敌对行动,全面停止国防交易
- 2026-03-30皇冠信用网申请_暴跌2500点!熔断!
- 2026-03-30皇冠信用网代理注册_海关在一旅客行李箱内发现多个枪管、枪托,又在其贴身衣服内查出扳机、弹夹等,共查获枪支零部件、散件18件,枪支附件10件


网友评论