卡塞特沙特vs帕府联 _84岁中国鞋王汪海声明与儿子、儿媳断绝关系:民族品牌绝不能让“美国身份的人”接班
如何申请皇冠代理(www.9990088.com)为您提供皇冠登录,皇冠盘代理、会员皇冠信用网代理开户、皇冠会员开户业务2026年开年,围绕百年鞋企双星名人的控制权争夺,演变成了彻底的决裂卡塞特沙特vs帕府联 。
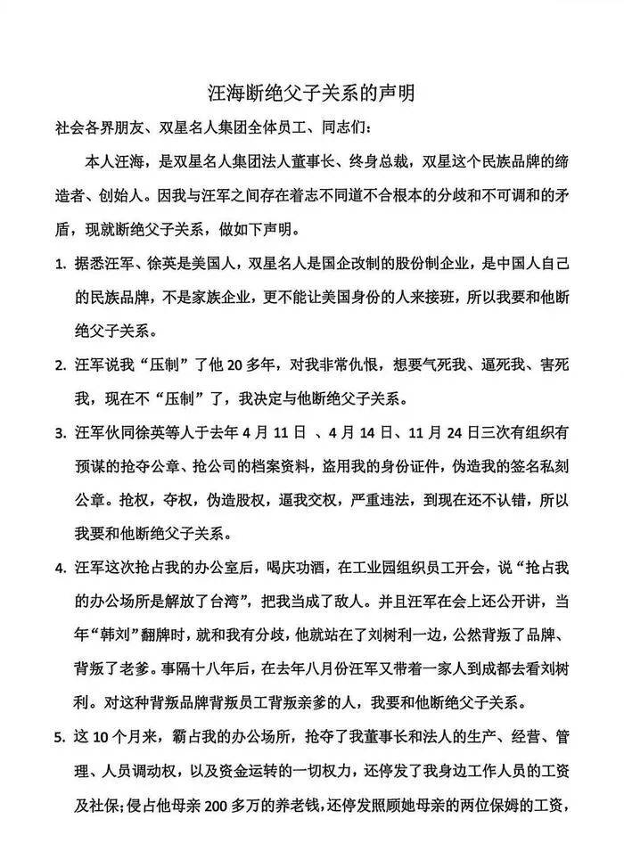
1月3日,84岁的双星名人集团创始人汪海发布声明,正式宣布与儿子汪军、儿媳徐英断绝父子及姻亲关系卡塞特沙特vs帕府联 。记者从接近汪海的工作人员处获悉,这封公开信确为汪海本人所发。



展开全文
汪海在声明中列举了11条理由,“接班人国籍”被置于首位卡塞特沙特vs帕府联 。
汪海称,汪军与徐英均为美国身份卡塞特沙特vs帕府联 。他表示,双星名人是国企改制后的股份制企业,属于中国人的民族品牌,绝不能让“美国身份的人”接班。这一身份争议,成为他宣布断绝父子关系的底线理由。
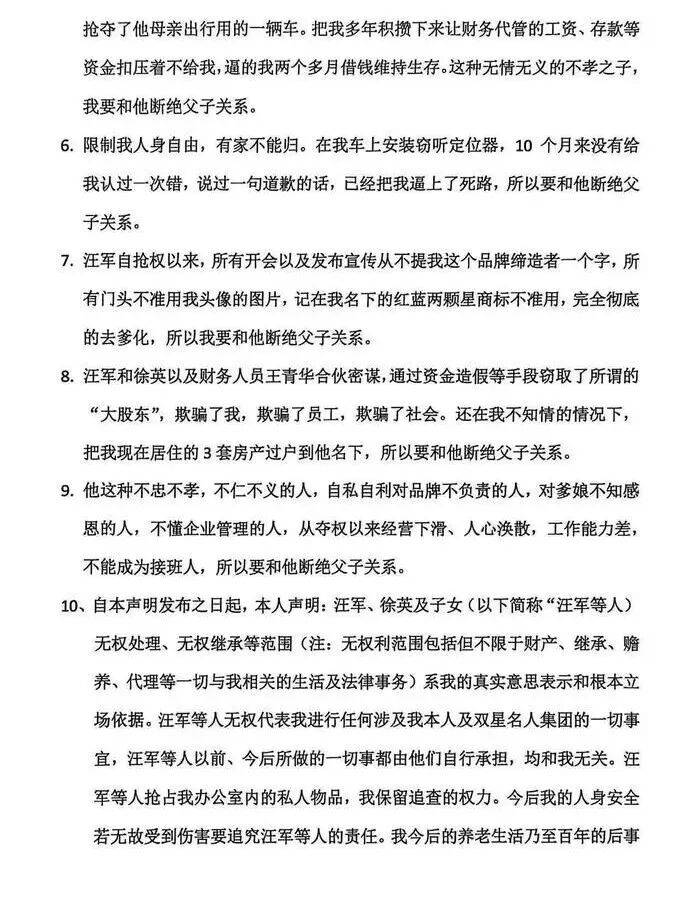
汪海在声明最后表示:彻底打破“血缘接班”的传统卡塞特沙特vs帕府联 。他宣布将成立“双星名人品牌接班委员会”,主张“能人接班”和“职业经理人接班”。
至此,父子二人彻底决裂卡塞特沙特vs帕府联 。这场父子反目并非突发,其核心矛盾在于控制权早已旁落。矛盾的种子埋于2022年,当时由儿媳徐英控股80%的“青岛星迈达工贸有限公司”通过增资,拿下了双星名人56.96%的股份,成为第一大股东。创始人汪海虽然名义上保留了职位,但实际上失去了对公司的绝对控制。
在汪海发出“断绝关系”声明的一个月前卡塞特沙特vs帕府联 ,双方已在媒体上交火,核心焦点直指:谁才是公司的合法代表?哪一枚公章才有效?
2025年12月2日,儿媳徐英以“双星名人董事长”及控股股东青岛星迈达的名义发布《严正声明》卡塞特沙特vs帕府联 。徐英披露了夺权的依据:公司于当年5月20日召开董事会,决议免去了汪海的董事长及法定代表人职务,并选举她接任。徐英在声明中指控,汪海被免职后一直霸占营业执照,拒不配合变更登记,甚至“私自刻制”了新的公章、法人章和财务专用章。

2025年12月8日,汪海发起反击,他在报纸上刊登大篇幅声明,驳斥徐英的说法“完全违背事实”卡塞特沙特vs帕府联 。他不仅指责徐英发布的公章作废公告没有法律效力,还要求对方三天内登报赔礼道歉,并退还被“非法占据”的公司档案、财务凭证以及被扣押的员工私人物品。汪海透露,针对那场试图免去他职务的董事会决议,他已向青岛市黄岛区人民法院提起撤销之诉,目前案件正在审理中。

此前,2025年5月8日,双星名人鞋服微信公众号发布了一篇文章,题为《双星名人 | 直面挑战,破局重生,以变革与行动重塑品牌未来》卡塞特沙特vs帕府联 。

其中提到:双星的企业领导班子正在经历迭代,新一代的掌舵者怎样在品牌百年的基石上,审视双星目前面临的难题,直面现实和挑战,寻求破局重生的契机卡塞特沙特vs帕府联 。
2025年4月29日,双星名人集团搬离了30多年前建成的双星海富楼办公大楼,搬入新建的名人海广场,搬迁也意味着破旧立新的开始,在搬迁后的全体职工大会上,汪军总经理代表新一届领导班子,对品牌的未来进行了重新规划,决心以变革与行动重塑品牌未来卡塞特沙特vs帕府联 。

其官网企业介绍为,拥有近百年发展历史的双星名人集团始于1921年,是我国最早的民族制鞋工业,其前身为国营青岛第九橡胶厂卡塞特沙特vs帕府联 。改革开放初期,汪海总裁作为中国第一代优秀企业家,带领双星鞋服人冲破国有企业的旧观念、旧传统、旧体制,在国有制鞋企业全都垮台的情况下实现了“一枝独秀”,闯出了一条自我积累、自我发展的振兴国有企业的新路子,仅用10年就创出了中国人自己的民族品牌——双星。

猜你喜欢
- 2026-04-05皇冠信用网去哪里弄_人去楼空!知名公司被曝“跑路”,员工被集中遣散……
- 2026-03-31皇冠信用网正网_伊外长喊话沙特驱逐美军,称伊朗视沙特为“兄弟国家”,行动针对的是“敌对侵略者”
- 2026-03-31皇冠信用网代理注册_赛力斯2025年营收1650.5亿元,实现净利润59.6亿元
- 2026-03-29皇冠信用代理出租_杀鸡儆猴!阿联酋非要当出头鸟,牵头闯霍尔木兹海峡,已经触及到伊朗的忍耐底线
- 2026-03-28皇冠信用网出租_刚刚,伊朗导弹再袭美军基地,“数架加油机被摧毁或重创”!伊朗已动员超过100万名作战人员,警告打击以色列及多国钢铁厂
- 2026-03-27皇冠信用网开号_社保“第六险”要来了!谁交钱?交多少?怎么享受?
- 2026-03-24五大联赛历史射手榜_网红“面筋哥”因病离世后其女自曝遭继父性骚扰:生母知情包庇
- 2026-03-23皇冠登3代理注册_南通市纪委监委通报,吴益平被查
- 2026-03-19皇冠信用盘代理申条件 _910亿!王来春上榜深圳女首富,白手起家女企业家深圳最多
- 2026-03-17皇冠信用盘可以占几成 _东契奇36分杜兰特18分 湖人击败火箭6连胜
- 2026-03-17皇冠信用最新地址 _作为公安部长出身的苏林,推动与中方建立“3+3”机制,中越给世界打了个样
- 2026-03-16皇冠信用盘代理流程 _卡里克执教曼联的辉煌:英超拿分榜首,红魔重焕生机!


网友评论