柏雷素尔vs福冈黄蜂 _湖南衡阳一民营医院被曝欠薪金额达百万元,当地官方:已协调双方协商
皇冠信用网会员申请(—www.9990088.com)-开会_员平_台出租,皇冠体育/如何开户-占成_代理(登1登2代理登3(皇冠足球平台,日前,多名疑似医护人员发帖反映湖南衡阳市衡南县星城医院欠薪问题,引发网友广泛关注柏雷素尔vs福冈黄蜂 。2025年12月31日,新黄河记者多次联系星城医院,该院并未正面回应。衡南县卫生健康局则称,此前确曾协调双方协商此事,院方向员工们提供了两个解决方案,但不清楚问题最终是否解决。
据部分网传投诉截图显示,多名自称为该院职工的发帖者诉称,自2025年6月份起,该医院未再发放工资,37人被欠薪金额达百万元,以及有员工诉称未缴纳社保柏雷素尔vs福冈黄蜂 。
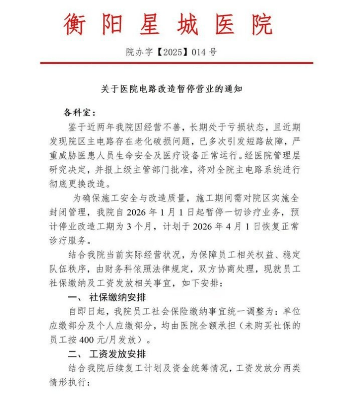
另一份疑似为该院发布的《关于医院电路改造暂停营业的通知》称,近两年来,因经营不善,该院长期处于亏损状态,为解决院区主电路老化破损问题,自2026年1月1日起,该院暂停诊疗业务,进行停业改造,工期为3个月,计划于2026年4月1日恢复正常诊疗服务,并对员工的社保缴纳、工资发放作了安排柏雷素尔vs福冈黄蜂 。

2025年12月30日至31日,新黄河记者就此事多次致电衡南县星城医院,接线工作人员均未作回应便挂断电话柏雷素尔vs福冈黄蜂 。
衡南县卫生健康局一名工作人员告诉新黄河记者,该院为私立民营医院,此前经营有房地产业务,自2026年1月1日起开始,计划歇业改造3个月柏雷素尔vs福冈黄蜂 。大约半个月前,有十余人来该局反映该院欠薪问题。
据其了解,可能从2025年6月份至9月份期间,该院每月向医护人员发放2000元生活费,自9月至12月份未再发放工资柏雷素尔vs福冈黄蜂 。
该工作人员称,由于该院为民营医院,该局无法监管其财务人事业务,仅能联合相关部门协调医护人员与院方协商此事柏雷素尔vs福冈黄蜂 。院长向医护们提供了两个解决方案,一个是承诺将房地产业务现有的房产抵押给员工,另一个是在歇业期间办理欠款的手续。由于当天来讨薪的只是部分医护人员代表,该工作人员并不清楚医护们最终接受了哪种方案,“他们回去做商讨。”
(新黄河客户端记者陈思)
▌来源:新黄河客户端
▌编辑:曲珈熠 校对:杨荷放
猜你喜欢
- 2026-04-06正版皇冠信用网开户_中国U16女足4球完败日本队,再度获得蒙太古杯亚军
- 2026-04-03皇冠信用网会员注册网址_厦门市委书记调整
- 2026-04-03皇冠信用网账号申请_江苏一女子在动物园表演时被火圈烧着裙子
- 2026-04-03皇冠信用网登2_“感谢救我一命”32岁博主嘴唇发紫被粉丝催检查,背上动态检测仪心脏停搏2次,最长3.1秒,医生:很危险,停搏不启动就叫猝死
- 2026-04-03皇冠信用网登3出租_今麦郎手打挂面的“手打”系商标,多个官方旗舰店已停售,客服回应:进行品牌升级而下架
- 2026-04-03皇冠信用网结算日是哪天_弟弟操办父亲丧事墓碑漏刻姐姐名字,法院判加名并赔偿
- 2026-04-02皇冠登录地址_中国女排公布首批集训名单剑指奥运门票
- 2026-04-02皇冠登3代理申请_女子称夜里打车,司机向其展示腹肌并邀请触摸,拒绝后对方突然将手伸至后座,触摸其手部和腿部!当事人:已报警并在平台举报
- 2026-04-01皇冠登1登2登3出租_哈尔滨网红女企业家朱明月去世,年仅41岁
- 2026-03-31皇冠信用怎么弄_美媒:伊朗打得太准了!导弹打出史诗级效果,四枚导弹都落入美军基地
- 2026-03-29皇冠信用网庄家_今年北京第一场春雨晚间到货,明天有6级风!
- 2026-03-29皇冠信用网申请_352枚导弹几乎全被拦截!拆解伊朗导弹在海湾“吃瘪”的真相


网友评论