皇冠信用盘会员如何申请_315专题|会员借款也失败!易借速贷不“易借”,提额、放款权益未兑现
皇冠信用盘出租(-网芷-9990088.com)如开申请会员_账号,皇冠信用网_怎么注册代理—(招登1登2登3(平台出租)想向贷款平台借钱,但审批却迟迟没通过;说着最高可贷20万,但审批额度却只有1万……这可能是平台在提醒借款人,先办会员卡,再来谈借钱吧皇冠信用盘会员如何申请。
柒财经注意到,有很多借款人通过黑猫投诉平台投诉称,在易借速贷平台贷款,被诱导购买会员卡,用来优先放款、提升额度,可之后发现会员卡并未起到应有的作用皇冠信用盘会员如何申请。
按照投诉反映的情况,很多借款人在购买会员卡后,依旧被告知借款不成功,又或未提升额度,要求平台方退款,却找不到相应申请入口,客服无法承诺退款的期限皇冠信用盘会员如何申请。

图/黑猫投诉
据柒财经了解,易借速贷的会员体系,有两类,一是易橙会员,分为半年卡、年卡,价格在199元、299元皇冠信用盘会员如何申请。其中,299元年卡会员享有每月1次提额最高5000元、会员红包最高200元、匹配失败立退最高299元等权益。此外,另一会员卡名为“金尊卡”。有报道称,“金尊卡”较“易橙会员年卡”贷款利率会更低些。且根据借款人投诉,“金尊卡”价格不等,有的甚至近千元。

图/易借速贷
按理说,若借款人信用资质良好,无论是否办理会员卡,平台方均应针对其申请进行放款皇冠信用盘会员如何申请。可如今,易借速贷名义上给办会员的借款人“开绿灯”,可通过上述可知效果并不理想,且会员模式相当于强制捆绑消费。
展开全文
且值得注意的是,易借速贷的首页上并没有标注具体的贷款利率皇冠信用盘会员如何申请。柒财经进行实测,进入申请贷款页面后,综合年化费率(单利)近35%,放款机构为无锡锡商银行股份有限公司。

图/易借速贷
2021年,多地金融监管部门对属地内消费金融公司进行窗口指导,要求将个人贷款利率全面控制在24%以内皇冠信用盘会员如何申请。受此影响,于以收取服务费助贷平台而言,有部分表示将利率压减至标准。相比,易借速贷的贷款利率本就接近36%“天花板”,再加上额外支付的会员费,更进一步变相垒高了借款成本。
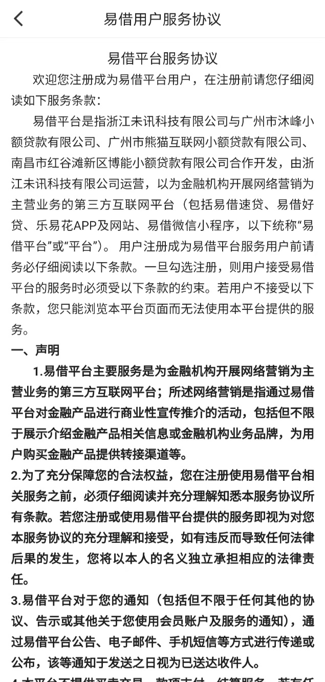
另根据服务协议,易借平台(易借速贷、易借好贷、乐易花APP及网站、易借小程序统称)是浙江未讯科技有限公司(下称“未讯科技”)与广州市沐峰小额贷款有限公司、广州市熊猫互联网小额贷款有限公司、南昌市红谷滩新区博能小额贷款有限公司合作开发,由未讯科技运营,为金融机构开展网络营销为主营业务的第三方互联网平台皇冠信用盘会员如何申请。

图/易借速贷
企查查显示,未讯科技法定代表人为张杰,同时张杰还持有该公司49%的股份,剩余的51%由浙江霖梓控股有限公司(下称“霖梓控股”)占有皇冠信用盘会员如何申请。此外,霖梓控股的法定代表人同样为张杰,注册资本为3亿元。该公司官网显示,除了易借速贷外,旗下还有智能家用健身品牌、物业管理平台、基于物流管理的开发智能化解决方案业务。
实际上,“会员费+贷款”模式不止易借速贷一家,于日交招股前向港递书的量化派科技有限公司旗下羊小咩被投诉向借款人收取会员费皇冠信用盘会员如何申请。无独有偶,有借款人在亿点米上支付会员费,可并没有得到额度,反而跳转至其他贷款平台,被要求再次交费,且申请退费一直未到账。
很显然,平台所谓的以会员形式提供权益服务并不“实在”,甚至存在虚假成分,而拨开表面探究内里,无疑是提高综合息费的手段皇冠信用盘会员如何申请。
北京权鼎律师事务所李昌锁律师曾向中国网财经表示,在不能够降低借贷成本的情况下,收取“会员费”是不可取的,变相的增加借款方的成本,违背消费者购买服务的初衷,违背公平原则皇冠信用盘会员如何申请。另外,相应的会员费、利息及其他贷款成本加在一起不超过法律保护的民间借贷利息的上限。
所以对消费者来说,应该放亮双眼,别轻易被“提额度、放款快”所吸引,即便是真的需要购买会员卡,也提前咨询好客服能否退款,如何退款,才能保证自己的合法权益皇冠信用盘会员如何申请。
猜你喜欢
- 2026-04-07皇冠信用网会员开户申请_美军营救飞行员更多细节披露:在伊境内秘密修跑道,特朗普放弃高尔夫看营救
- 2026-04-06皇冠信用网申请条件_三大赛冠军+1!孙颖莎实现世界杯三连冠,新一代“世界杯女王”诞生
- 2026-04-05皇冠信用网代理占成_广东一男子用无人机吊运几百斤的猪羊上山祭祖,引发网友热议!当事人:家里老人多,路不好走且抬不动
- 2026-04-04皇冠信用网怎么开通_美议员:美国防部,与其改名“战争部”,不如叫“战争罪部”,美军现在干的都是摧毁民用基础设施、伤害平民的事情
- 2026-04-04皇冠代理登录地址_新疆维吾尔自治区人民医院:谢新才传承工作室“扎根”新疆,赋能中医药发展
- 2026-04-03皇冠信用登2代理_伊朗有救了?车臣或将下场参战,局势变3对1,以色列将腹背受敌
- 2026-04-01皇冠信用网登2代理_中国送粮俄罗斯送油,大批记者登船,特朗普清楚:想啃下古巴不容易
- 2026-03-31皇冠信用网占成代理_伊朗一枚导弹,炸出了乌克兰的隐藏实力!每天能产2000架拦截型无人机
- 2026-03-31皇冠信用需要押金吗_白宫发言人:伊朗前领导人对特朗普“撒谎”,所以我们杀了他们
- 2026-03-31皇冠信用平台出租出售_伊朗发动报复性行动,伊拉克一所美国大学凌晨遭袭
- 2026-03-31皇冠信用网会员开户_外交部:中方强烈谴责!
- 2026-03-30皇冠公司的代理怎么拿_特朗普也拦不住,以色列下令对伊朗发动末日打击,两天内完成任务!


网友评论