nba赛程表2026 _副市长、县委书记、县长、市教育局局长等25人被处理,方城县英才学校重大火灾事故问责名单公布
时间:2025-12-17 阅读:620
如何申请皇冠信用网(www.9990088.com)如开申请会员_账号,皇冠信用盘_怎么注册代理—(招登1登2登3(皇冠平台出租)据新华社消息,12月17日,河南省发布nba赛程表2026 。
经调查认定,该起事故系起火宿舍内一名小学生使用打火机时,引燃宿舍衣服、床铺等物品并迅速蔓延造成的重大火灾nba赛程表2026 。
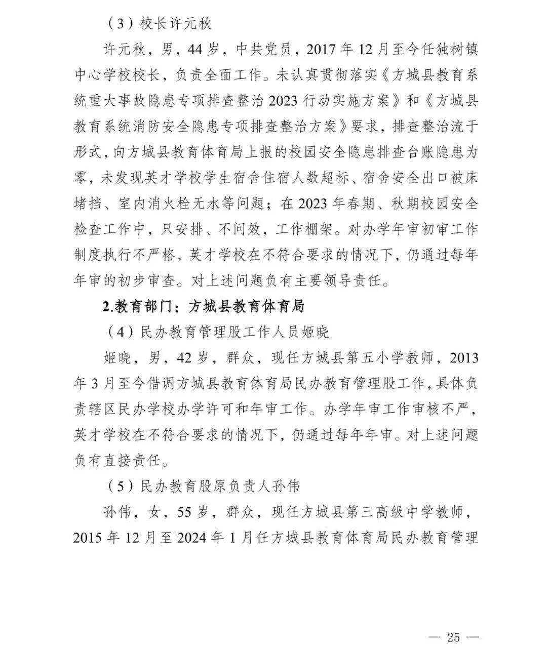
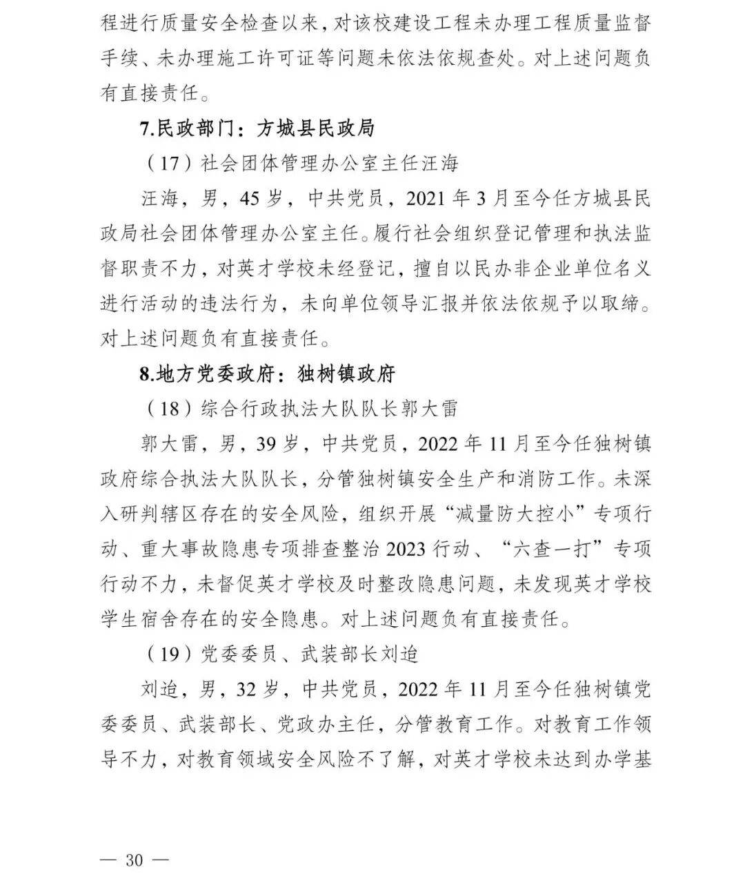
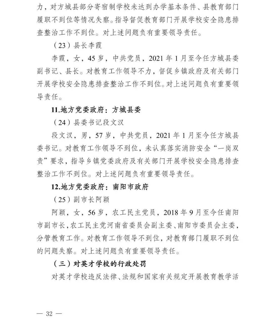
记者从有关部门获悉,河南省纪检监察机关依规依纪依法对履行职责不力、监督管理不到位的 25名责任人员作出严肃处理处分nba赛程表2026 。
2024年1月19日23时许,南阳市方城县独树镇砚山铺村英才学校一宿舍发生火灾,造成13人遇难、4人受伤nba赛程表2026 。
事故发生后,河南省政府牵头成立火灾事故调查组,经现场勘验、调查询问、检验鉴定、视频分析、模拟实验等方式,对起火原因进行了深入调查nba赛程表2026 。此外,调查组还认定了事故性质和责任,提出了对有关责任人、责任单位的处理建议和加强事故防范工作的措施建议。据了解,涉事校方李某、徐某、贾某涉教育设施重大安全事故罪一案将于近期开庭审理。
12月17日,河南省消防救援总队网站发布《河南方城县独树镇砚山铺村英才学校“1·19”重大火灾事故调查报告》nba赛程表2026 。其中披露相关问责情况:


展开全文









来源:新华社、河南省消防救援总队
猜你喜欢
- 2026-03-21皇冠信用盘开户 _中东土豪5分钟打赏100万!在中东做团播华人:当地对直播间跳舞趋于保守,主播到点下班是铁律
- 2026-03-19皇冠信用平台出租出售 _伊朗的“持久战”:只要扛过半年,美国在中东将彻底沦为路人?
- 2026-03-19皇冠信用盘代理流程 _欧洲护航霍尔木兹换特朗普援乌?芬兰总统:是个好主意
- 2026-03-19皇冠信用盘结算日 _前方等位3200多桌,女子排队到崩溃!现场一幕却让人愤怒
- 2026-03-18皇冠信用盘如何开户 _最新!油价或重回“9元时代”
- 2026-03-16皇冠信用盘怎么申请 _长沙一对男女在火锅店门口实施不雅行为!被采取刑事强制措施
- 2026-03-16皇冠信用盘登1 _马克龙与伊朗总统通话,“法国成为袭击目标不可接受”
- 2026-03-16如何代理皇冠信用盘 _伊朗还没投降,美媒就迫不及待宣布:F22和F35“领先”歼20和歼35
- 2026-03-16皇冠登3代理申请 _超级替补!舍什科本赛季英超替补登场打进4球,领跑所有球员
- 2026-03-15信用盘怎么注册 _799元镜片进价仅15元,溢价超50倍,批发商聊到拿货价格时十分谨慎,只敢在手机上打字
- 2026-03-14如何申请皇冠信用盘 _世界杯资格赛-张子宇11+5王思雨17分 中国女篮胜南苏丹
- 2026-03-14皇冠信用盘会员开户 _西安不倒翁小姐姐丈夫回应其离职:很多谣言都太离谱了


网友评论