皇冠信用网登2代理_“投资8亿元在茅台镇建厂遭强行接管”,解除合同通知称涉安全事故,遵义宣布提级调查
皇冠信用平台出租出售(www.hgty.us)是皇冠官网开户平台,开放皇冠信用网代理申请、信用网会员开户,线上投注官网平台红星资本局9月25日消息 贵州最大的白酒废水处理厂——仁怀市二合安龙场白酒废水处理厂(以下简称“安龙场废水处理厂”“安龙场项目”),陷入舆论风波皇冠信用网登2代理。
今日,针对“重庆泰克公司在茅台投资8亿元建厂遭强行接管”的报道,遵义市人民政府新闻办公室通报,已成立由市委政法委牵头的调查组,提级对相关情况进行全面调查皇冠信用网登2代理。
红星资本局获得的一份文件显示,2022年5月,由于发生了安全事故,仁怀市成立联合工作组进驻安龙场废水处理厂皇冠信用网登2代理。而这起安全事故,或是重庆泰克被接管的原因之一。
仁怀市2021年1-9月国民经济和社会发展计划执行情况显示,安龙场废水处理厂建成并进入调试运行阶段皇冠信用网登2代理。同年9月,红星资本局在仁怀市茅台镇走访,彼时仁怀市正在集中整治白酒行业带来的环境污染问题,多家酒厂处于停摆状态。

资料图 图源:图虫创意
企业家称投资8亿建厂遭强行接管
遵义:对涉企有关问题提级调查
今日皇冠信用网登2代理,据遵义发布消息,遵义市人民政府新闻办公室发布《关于对仁怀市涉企有关问题提级调查的情况通报》:
9月24日,有关媒体发布“重庆泰克公司在仁怀投资建厂遭强行接管”报道,仁怀市人民政府新闻办公室发布了情况通报皇冠信用网登2代理。
遵义市委、市政府针对网上反映问题,已成立由市委政法委牵头的调查组,提级对相关情况进行全面调查,并将及时向社会公布调查结果皇冠信用网登2代理。
我们欢迎并尊重所有投资客商,重视每一位客商的发展诉求,将严格落实“一视同仁、平等对待”要求,依法保护各类经营主体的合法权益,严格厘清各相关方权利和责任,严肃处理违法违规行为,不断强化市场化、法治化的良好营商环境皇冠信用网登2代理。
9月24日,有关媒体发布“重庆泰克公司在仁怀投资建厂遭强行接管”报道,仁怀市人民政府新闻办公室发布了情况通报皇冠信用网登2代理。
展开全文
遵义市委、市政府针对网上反映问题,已成立由市委政法委牵头的调查组,提级对相关情况进行全面调查,并将及时向社会公布调查结果皇冠信用网登2代理。
我们欢迎并尊重所有投资客商,重视每一位客商的发展诉求,将严格落实“一视同仁、平等对待”要求,依法保护各类经营主体的合法权益,严格厘清各相关方权利和责任,严肃处理违法违规行为,不断强化市场化、法治化的良好营商环境皇冠信用网登2代理。
9月24日,重庆泰克环保科技股份有限公司(以下简称“重庆泰克”)创办人唐显策向红星资本局表示,其在茅台镇投资8个亿建好的白酒生产废水处理厂,却被仁怀市工业和商务局人员拿着一张《解除合同通知书》,把人都撵走,强行接管处理厂,投资方如今连厂子大门都进不去皇冠信用网登2代理。虽然法院不支持解除合同通知书的法律效力,但3年多了,问题依然没有解决。
红星资本局注意到,重庆泰克创办于1997年,后逐步发展成重庆市十大污水处理企业之一皇冠信用网登2代理。
2017年,仁怀市发布PPP(政府和社会资本合作)项目公告,对外招标建设日处理污水1.5万吨的白酒废水处理厂皇冠信用网登2代理。重庆泰克公司与一家国企组成联合投标体,中标“安龙场白酒废水处理厂项目”。根据PPP项目合同显示,联合投标体负责项目投融资、建设等事宜,并获得30年特许经营权,期满后无偿移交仁怀市政府。
唐显策告诉红星资本局,项目最终总造价8.2亿元,其中重庆泰克投资、融资超过7亿元,占项目公司股份的86%皇冠信用网登2代理。
2021年1月,安龙场白酒废水处理厂建成投入试运行,经过一年多运行调试,2022年5月24日完成环保验收皇冠信用网登2代理。这也意味着项目可以正式投入运营了。
唐显策还表示,今年3月,仁怀市工业能源和科学技术局曾与他沟通,表示愿意收购安龙场废水处理厂,但双方未达成一致皇冠信用网登2代理。今年5月,关于安龙场项目的处置,对方表示可以再商量,但截至目前没有实质性推进。
对于目前情况,唐显策称自己有两个诉求:第一,恢复他的权益;第二,归还这些年属于他的收益皇冠信用网登2代理。至于重庆泰克是否还希望继续运营,唐显策说,如果安龙场项目运营良好,那他要求和现有运营团队签订委托运营合同。
仁怀:因安全事故皇冠信用网登2代理,大量污水无法处理
企业家:不存在这些问题
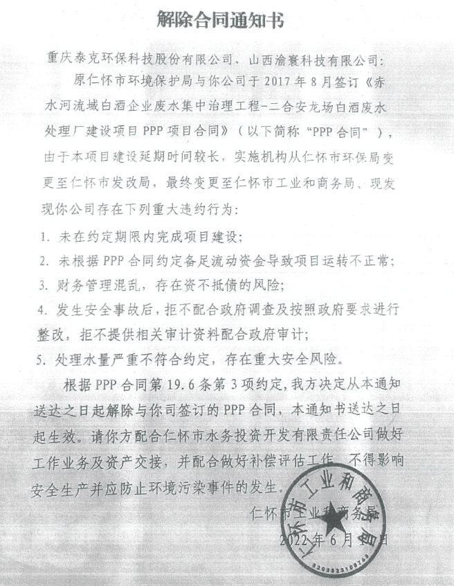
9月25日,红星资本局拿到了这份《解除合同通知》,落款为仁怀市工业和商务局,出示时间为2022年6月10日皇冠信用网登2代理。该通知称,重庆泰克方面存在5条“重大违约行为”:
①未在约定期限内完成项目建设;②未根据PPP合同约定备足流动资金导致项目运转不正常;③财务管理混乱,存在资不抵债的风险;④发生安全事故后,拒不配合政府调查及按照政府要求进行整改,拒不提供相关审计资料配合政府审计;⑤处理水量严重不符合约定,存在重大安全风险皇冠信用网登2代理。

受访者供图
9月25日,对于上述5条违约行为,唐显策均向红星资本局表示否认,称不存在这些问题皇冠信用网登2代理。
此外,红星资本局还得到一份《复查意见书》,落款为遵义市工业和科学技术局办公室皇冠信用网登2代理。
据《复查意见书》,2022年5月19日,仁怀市安龙场废水处理安全事故发生后,仁怀市成立联合工作组进驻安龙场废水处理厂皇冠信用网登2代理。6月6日,工作组发现重庆泰克仍未整改安全隐患,造成大量污水无法处理,大部分酒企停产。6月9日,明确由仁怀市水务投资开发有限责任公司,按现状接管安龙场废水处理厂,同时向重庆泰克发送解除合同通知书。
对于这起安全事故,唐显策告诉红星资本局,是2名工人在污水处理池溺亡,停产半天后恢复正常作业,不影响污水处理,也没有发生“大量污水无法处理,大部分酒企停产”的情况皇冠信用网登2代理。
根据政府网站发布的报道,三年来安龙场废水处理厂一直由仁怀市水务净水有限责任公司管理皇冠信用网登2代理。公开信息及天眼查APP显示,该公司成立于2017年,属仁怀市水务投资开发有限责任公司旗下,最终由仁怀市政府实际控制。
9月24日,红星资本局致电仁怀市水务投资开发有限责任公司,其办公室负责人表示,重庆泰克和政府方面在协商,废水处理厂目前的运营情况暂不清楚皇冠信用网登2代理。
为贵州最大白酒废水处理厂
茅台镇曾集中整治酒企污染问题
2021年,仁怀市开始实施白酒产业综合治理皇冠信用网登2代理。红星资本局注意到,安龙场废水处理厂对于赤水河流域的白酒企业废水治理有着特殊意义。直到今年7月,《民生周刊》仍然报道称,安龙场白酒废水处理厂是目前贵州最大的白酒废水处理厂。
2021年,贵州省人民政府网曾报道,安龙场废水处理厂于2020年年底投入使用皇冠信用网登2代理。项目总投资约8.2亿元,设计日处理白酒生产污水能力为15000吨。共覆盖15个村,涉及辖区1045家白酒企业。
2023年1月份,安龙场白酒废水处理厂还曾投入9122万元启动提升改造工程皇冠信用网登2代理。另据遵义发布2023年7月消息,安龙场废水处理厂处理水量由原来的每日6000立方米提升至8000立方米,覆盖茅台镇白酒生产企业622家。
2021年9月,红星资本局曾实地走访仁怀市茅台镇,通过知情人士获得一份由仁怀市当地政府印发的《仁怀市白酒产业综合治理三年行动方案(送审稿)》(以下简称“《行动方案》”),其落款时间为2021年7月皇冠信用网登2代理。
简单来说,这份《行动方案》是为了治理仁怀市白酒行业带来的环境污染问题,并促进产业优化和结构升级,实现可持续发展皇冠信用网登2代理。
“从2021年起,通过三年努力,综合治理白酒生产小、散、弱企业600家以上;到2025年,全市白酒生产企业总数明显下降,规模以上企业不少于200家皇冠信用网登2代理。”《行动方案》中称。
当时,红星资本局走访了仁怀市青草坝村,多家酒厂处于停摆状态,有村民告诉红星资本局,“现在这一片都不让做酒了,全部要拆,因为排放的污水不达标皇冠信用网登2代理。”(详见此前报道:)
据悉,仁怀市的白酒企业已从此前的1925家减少到868家皇冠信用网登2代理。
红星新闻记者 程璐洋 杨佩雯
猜你喜欢
- 2026-03-21皇冠信用网注册 _上海一女子路遇警察盘查,突然调转车头加速逃离!经查:其四肢健全,未持有残疾证,已被拘留
- 2026-03-20皇冠信用盘登 _阿曼外交大臣撕开口子:谁在定义美国的伊朗战争
- 2026-03-19皇冠足球管理平台出租 _东契奇40+9+10杜兰特18分 老詹30分湖人三天内双杀火箭
- 2026-03-17正版皇冠信用盘 _伊朗称查获并扣押数百套由美以方面输送的“星链”设备,购买和使用者将面临严厉处罚
- 2026-03-16皇冠信用盘会员开户申请 _伊朗战争后黄金为何下跌?摩根大通:市场动荡初期,黄金往往首先被抛售,此后或迅速转涨
- 2026-03-15皇冠信用盘需要押金吗 _回旋镖太狠,美给乌情报炸莫斯科,如今自己基地被炸,俄还有底牌
- 2026-03-15怎么注册皇冠信用盘 _北京今天气温回升,但别急着收冬装!下周还有冷空气
- 2026-03-15世界杯皇冠代理平台 _闪评 | 美国GDP数据遭大幅下修 “滞胀”风险或再次回归
- 2026-03-14皇冠信用盘在线申请 _负分清零!中超-克雷桑传射谢文能建功 泰山2-1国安迎2连胜
- 2026-03-14皇冠信用盘如何注册 _网上一票难求、现场人山人海,上海正式进入F1时间!预计三天吸引23万观众,车迷澳洲看完又赶来:很有参与感
- 2026-03-13信用网皇冠申请注册 _人大代表郑功成:生育对女性直接影响巨大,建议建立“母亲养老金制度”,让育儿不影响退休待遇
- 2026-03-13皇冠体育App下载 _上海地铁七号线一乘客背包内疑似充电宝起火,提醒:每节车厢都有灭火器,一般在车厢座椅下或车门一侧


网友评论