皇冠体育官网
热门标签

皇冠信用网登3代理_开业第一天就闭店!人多到崩溃,排队超8小时,品牌道歉,补偿方案公布!

时间:2025-08-19   阅读:1236

皇冠信用网开户(www.9990088.com)-开会_员出_租平_台)皇冠信用网/—开会员账号—(招登1登2登3(平台出租)皇冠信用网登3代理_开业第一天就闭店!人多到崩溃皇冠信用网登3代理,排队超8小时,品牌道歉,补偿方案公布!

8月16日,设计师女装品牌TWOI在上海开出首店皇冠信用网登3代理。开业当天,有部分新品发售,吸引不少喜欢该品牌的消费者前往,还有人特地从外地赶来逛上海首店。

皇冠信用网登3代理_开业第一天就闭店!人多到崩溃皇冠信用网登3代理,排队超8小时,品牌道歉,补偿方案公布!

不过,网上很快就有人吐槽人多到崩溃!并且有结账速度慢、排队管理混乱、黄牛泛滥等问题皇冠信用网登3代理。

皇冠信用网登3代理_开业第一天就闭店!人多到崩溃皇冠信用网登3代理,排队超8小时,品牌道歉,补偿方案公布!

展开全文

皇冠信用网登3代理_开业第一天就闭店!人多到崩溃皇冠信用网登3代理,排队超8小时,品牌道歉,补偿方案公布!

皇冠信用网登3代理_开业第一天就闭店!人多到崩溃皇冠信用网登3代理,排队超8小时,品牌道歉,补偿方案公布!

有网友发帖称

自己从外地赶来

排队5小时还没有排到

皇冠信用网登3代理_开业第一天就闭店!人多到崩溃皇冠信用网登3代理,排队超8小时,品牌道歉,补偿方案公布!

皇冠信用网登3代理_开业第一天就闭店!人多到崩溃皇冠信用网登3代理,排队超8小时,品牌道歉,补偿方案公布!

队伍从高温的白天排到晚上

皇冠信用网登3代理_开业第一天就闭店!人多到崩溃皇冠信用网登3代理,排队超8小时,品牌道歉,补偿方案公布!

皇冠信用网登3代理_开业第一天就闭店!人多到崩溃皇冠信用网登3代理,排队超8小时,品牌道歉,补偿方案公布!

还有网友称排队8小时也没有进去

皇冠信用网登3代理_开业第一天就闭店!人多到崩溃皇冠信用网登3代理,排队超8小时,品牌道歉,补偿方案公布!

黄牛泛滥的问题也被吐槽

有人反映黄牛直接站在街边卖货

还有在店内直接兜售的

皇冠信用网登3代理_开业第一天就闭店!人多到崩溃皇冠信用网登3代理,排队超8小时,品牌道歉,补偿方案公布!

皇冠信用网登3代理_开业第一天就闭店!人多到崩溃皇冠信用网登3代理,排队超8小时,品牌道歉,补偿方案公布!

皇冠信用网登3代理_开业第一天就闭店!人多到崩溃皇冠信用网登3代理,排队超8小时,品牌道歉,补偿方案公布!

8月16日皇冠信用网登3代理,TWOI就贴出闭店通知

为确保所有顾客的安全

即刻停止营业

恢复营业通知以官方公示为主

皇冠信用网登3代理_开业第一天就闭店!人多到崩溃皇冠信用网登3代理,排队超8小时,品牌道歉,补偿方案公布!

8月16日,TWOI上海店开业首日,首发的新品也在北京门店同步发售,北京店也存在销售混乱,消费者排队抢购的情况皇冠信用网登3代理。

有网友称这是“堪比釜山行”的抢购

皇冠信用网登3代理_开业第一天就闭店!人多到崩溃皇冠信用网登3代理,排队超8小时,品牌道歉,补偿方案公布!

皇冠信用网登3代理_开业第一天就闭店!人多到崩溃皇冠信用网登3代理,排队超8小时,品牌道歉,补偿方案公布!

网友吐槽排队2小时

什么也没买到

皇冠信用网登3代理_开业第一天就闭店!人多到崩溃皇冠信用网登3代理,排队超8小时,品牌道歉,补偿方案公布!

皇冠信用网登3代理_开业第一天就闭店!人多到崩溃皇冠信用网登3代理,排队超8小时,品牌道歉,补偿方案公布!

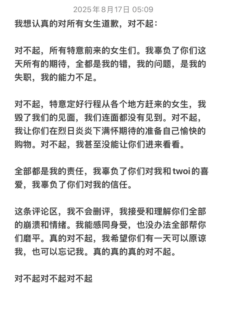
8月17日,品牌主理人网红@兵熊小英 发布道歉截图称,接受和理解你们全部的崩溃和情绪,真的对不起皇冠信用网登3代理。

皇冠信用网登3代理_开业第一天就闭店!人多到崩溃皇冠信用网登3代理,排队超8小时,品牌道歉,补偿方案公布!

8月18日,品牌发布正式道歉信,并公布补偿方案:补偿所有持有邀请函的女生8月16日开业到店相关的往返飞机,往返火车, 往返车费及当日住宿费用,已成立补偿专项组皇冠信用网登3代理。 此外,将补偿每位邀请函女生 1000元购物礼金用于选购任意TWOI上海店产品。

皇冠信用网登3代理_开业第一天就闭店!人多到崩溃皇冠信用网登3代理,排队超8小时,品牌道歉,补偿方案公布!

8月19日,静安CP商场发布公告,TWOI上海奶油百货于8月18日13:00重启试营业,且即日起店铺将采用分时段预约进店模式皇冠信用网登3代理。消费者可通过商场小程序或APP预约进店。

8月19日场次: 开放预约时间为 8月18日 20:00

8月20日场次: 开放预约时间为 8月19日 20:00

皇冠信用网登3代理_开业第一天就闭店!人多到崩溃皇冠信用网登3代理,排队超8小时,品牌道歉,补偿方案公布!

据悉,TWOI Design Lab 在2018年创立,品牌从服饰设计到门店装潢均以“奶油风”为核心特色,该品牌的客群主要是年轻一代皇冠信用网登3代理。TWOI主理人昵称为“兵熊小英”,因经常通过个人账号与消费者积极互动,这为品牌积累了深厚的粉丝基础。

不少明星上身过该品牌产品皇冠信用网登3代理。该品牌一款蝴蝶结和花朵形状的发夹,有不少明星佩戴,吸引无数粉丝购买同款。

该品牌在线上电商平台也可购买,但热门的发夹等产品长时间缺货皇冠信用网登3代理。据悉,该品牌发夹根据大小不同,原价在38-88不等,而二手平台已经炒到200-300一对。

皇冠信用网登3代理_开业第一天就闭店!人多到崩溃皇冠信用网登3代理,排队超8小时,品牌道歉,补偿方案公布!

皇冠信用网登3代理_开业第一天就闭店!人多到崩溃皇冠信用网登3代理,排队超8小时,品牌道歉,补偿方案公布!

品牌在道歉信中提到,将会尽快补货,让限量商品线上销售皇冠信用网登3代理。

网友评论

不少喜欢品牌的网友感到心寒皇冠信用网登3代理。

BUCHENXXX:公关做的好差啊,完全没有考虑到所有人,用心和不用心处理事情网友是看得见的皇冠信用网登3代理。

惠惠子:所以对于没有邀请函皇冠信用网登3代理,顶着大太阳站了一天的女孩们呢?算他们倒霉是吗?

呜呼鼻涕歹歹:作为一个新粉,觉得产品很可爱皇冠信用网登3代理。但是这个销售模式有点让人不喜欢,啥也买不到呢。

生椰:希望能给没邀请函,但有当天消费记录的姐妹也给予补偿皇冠信用网登3代理。

也有网友表示看不懂皇冠信用网登3代理。

小浮浮浮:看了一眼设计很一般,且贵的离谱,都是消耗品也不是硬通货,愿意买的肯定是真爱粉,就被这样对待皇冠信用网登3代理。。那好吧。

皮皮卡卡:服装根本没有抢购的必要,火得越快,死得越快皇冠信用网登3代理。

小青的大白:再也不取笑老头老太抢鸡蛋了,鸡蛋起码还能吃皇冠信用网登3代理。

44:好奇去搜了一下,衣服是印花t恤,像文化衫,发夹就是蝴蝶结形状的塑料发夹,或许是我老了不懂现在的审美了吧皇冠信用网登3代理。

亿朵云:这么热的天是什么样的勇气去排队的皇冠信用网登3代理?

来源:新闻晨报(记者: 陆靖珺 )

编辑:周玥

上一篇:皇冠信用网代理 _视频丨泽连斯基时隔半年再入白宫会晤特朗普

下一篇:信用网怎么注册 _A股大涨,私募净值却大回撤!紧急回应来了

猜你喜欢

网友评论