特温特vsPSV埃因霍温 _7000亿央企巨头重组,狂扫资产2500亿,明天复牌
皇冠足球平台代理(www.9990088.com—)开会员号,招代理/条件好/皇冠平台出租/招登1登2登3地区代理7000亿市值央企巨头中国神华最新公告特温特vsPSV埃因霍温 ,公司股票将在8月18日(明天)复牌!

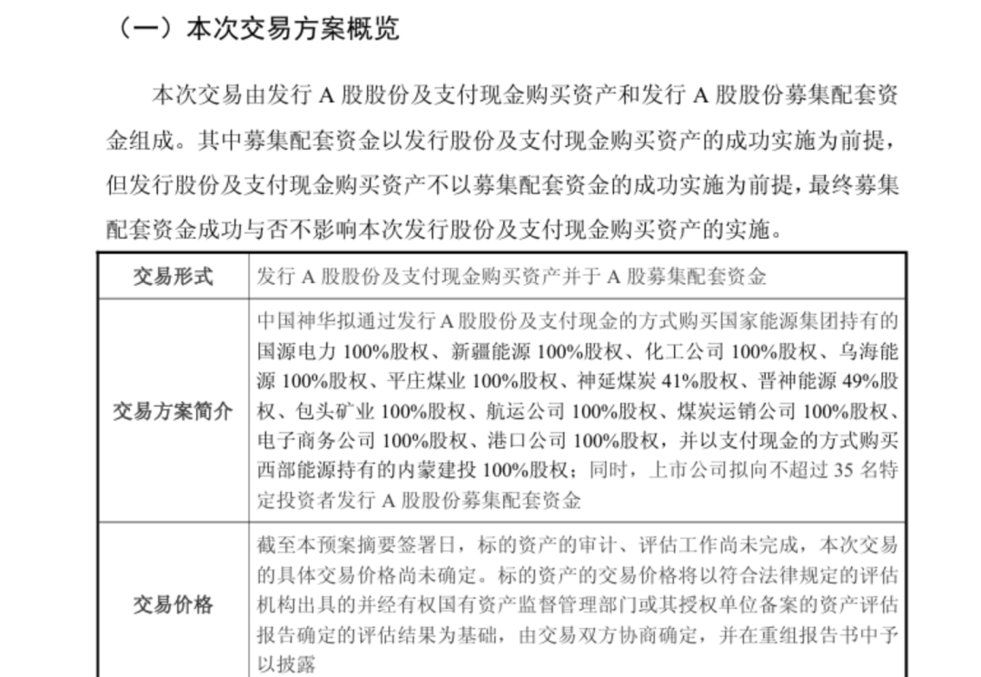
公司拟通过发行A股股份及支付现金的方式,购买控股股东国家能源投资集团持有的10家公司的100%股权,以及神延煤炭41%股权、晋神能源49%股权,并以支付现金的方式购买西部能源持有的内蒙建投100%股权特温特vsPSV埃因霍温 。

此外,中国神华还计划向不超35名特定投资者发行A股股份募集配套资金特温特vsPSV埃因霍温 。
中国神华大并购:一口气购入13家公司特温特vsPSV埃因霍温 ,总资产2583亿
此次重组的交易对方中,国家能源集团是中国神华的控股股东,西部能源是国家能源集团下属的全资子公司,此次交易构成关联交易特温特vsPSV埃因霍温 。
此次交易是一场大规模的资产整合,共涉及13家标的公司,业务广泛覆盖煤炭、坑口煤电、煤化工等多个核心领域特温特vsPSV埃因霍温 。

展开全文
图/图虫
公告显示,中国神华拟通过发行A股股份及支付现金的方式,购买国家能源集团持有的国源电力100%股权、新疆能源100%股权、化工公司100%股权、乌海能源100%股权、平庄煤业100%股权、神延煤炭41%股权、晋神能源49%股权、包头矿业100%股权、航运公司100%股权、煤炭运销公司100%股权、电子商务公司100%股权、港口公司100%股权,并以支付现金的方式购买西部能源持有的内蒙建投100%股权,此次交易的价格尚未确定特温特vsPSV埃因霍温 。
截至2024年末,这些标的资产合计2583.62亿元,归母净资产为938.88亿元特温特vsPSV埃因霍温 。这一系列动作,将对中国神华自身乃至整个能源行业产生深远影响。
国内第2大露天煤矿将整体注入
国内第2大露天煤矿将整体注入
按照2024年度的业绩计算,13家公司合计实现营业收入为1259.96亿元,合计的扣非归母净利润为80.05亿元,合计的剔除长期资产减值损失影响后的扣非归母净利润为98.11亿元特温特vsPSV埃因霍温 。其中,国源电力、新疆能源、化工公司、平庄煤业、煤炭运销公司5家公司营收规模超过100亿元。新疆能源旗下新疆准东露天煤矿也将置入,该煤矿为国内第2大露天煤矿。
停牌前,中国神华A股股价报37.56元/股,总市值7463亿元特温特vsPSV埃因霍温 。

据中国证券报,8月16日中国神华相关负责人表示,重组后,煤炭开采主体提供更加稳定的资源供给,坑口煤电和煤制油化工平台提升清洁转化利用水平,运输环节物流网络自主可控进一步增强,不仅可强化中国神华的市场地位,更通过构建跨区域产能协同体系,推动煤炭产业加速向绿色化、智能化转型特温特vsPSV埃因霍温 。
拟进行2025年中期利润分配
8月15日晚,中国神华还披露了《关于拟进行2025年中期利润分配的提示性公告》特温特vsPSV埃因霍温 。公司表示,根据股东回报规划,结合公司经营情况,公司拟进行2025年中期利润分配。中期利润分配金额不少于2025年上半年公司实现的归属于本公司股东的净利润的75%,且不超过该期间实现的归属于公司股东的净利润。
据中国神华2025年上半年业绩预告,公司预计2025年上半年实现归属于公司股东的净利润为236亿元至256亿元特温特vsPSV埃因霍温 。
多家央企发布重大收购方案
值得一提的是,随着“并购六条”的深入推进和典型案例的渐次落地,极大地推动了传统行业转型升级的“向新力”和产业整合的“行动力”特温特vsPSV埃因霍温 。
以央企实践为例,2024年9月24日以来,包括中国动力、中化装备等在内的多家央企发布重大收购方案,产业整合和升级成为主流特温特vsPSV埃因霍温 。
尤其是近期,多家公司披露并购交易进展特温特vsPSV埃因霍温 。7月29日,中化国际披露预案,拟发行股份购买南通星辰100%股权,旨在快速扩充在高性能、高附加值的工程塑料领域的产品布局,尽快实现新增产品与上市公司现有产品线的协同。
同日,中化装备披露预案,拟购买益阳橡机100%股权和北化机100%股权,以进一步聚焦“化工装备+橡胶机械”的主业方向,有望增厚公司营业收入和利润,助力扭亏特温特vsPSV埃因霍温 。
7月10日披露草案的内蒙华电计划以发行股份及支付现金相结合的方式购买正蓝旗风电70%股权与正蓝旗风电75.51%股权特温特vsPSV埃因霍温 。收购后,公司预计新增新能源装机160万千瓦,有利于构建“风火储”协同发展的产业布局。
(声明:文章内容仅供参考,不构成投资建议特温特vsPSV埃因霍温 。投资者据此操作,风险自担。)
猜你喜欢
- 2026-03-21皇冠信用盘代理登1 _特朗普:当美国想结束与伊朗冲突时,以色列也会同步
- 2026-03-20皇冠代理登1,2,3 _动用核弹开路,以军彻底疯狂?特朗普刚打完包票,自己人开始浇油
- 2026-03-20皇冠信用盘平台出租 _8:30上班,8点要到岗晨读?四川一公司回应:创始人爱学习,晨读内容大多聚焦于管理和经营方面,律师:应支付加班费,以避免潜在法律风险
- 2026-03-17正版皇冠信用盘代理 _女子火车上突来月经弄脏卧铺床单,列车员要求清洗或赔偿180元,12306客服回应
- 2026-03-16皇冠登一登二登三区别 _美媒:伊朗航母被击沉后,东风17升级版亮剑,美军承认无法被拦截
- 2026-03-14皇冠信用盘怎么注册 _美军基地5架空中加油机被伊朗导弹袭击中
- 2026-03-12沙特阿拉伯 vs 乌拉圭 _突发!穆杰塔巴遇袭,伊朗抓到111人,战场扩散,中俄很难调停?
- 2026-03-08皇冠信用庄家_伊朗第13波导弹雨砸下,100万大军准备打地面战,英法德已选边站
- 2026-03-08皇冠体育App下载_沉默8天后,国台办公开表态,开出两岸对话条件,赖清德突遭当头一棒
- 2026-03-07皇冠信用网出租足球_邵子钦进球后比心庆祝,王霜灵魂拷问:小邵这心比给谁的呀?
- 2026-03-06皇冠信用盘网址_特朗普要求立即赦免以色列总理
- 2026-03-04信用平台出租 _女儿因不写作业挨打大哭,随后嘴唇发紫倒地!家长:很后悔打她


网友评论