皇冠体育官网
热门标签

皇冠登3管理出租_突然被曝:大面积闭店!总部人去楼空

时间:2025-07-30   阅读:1163

正版皇冠信用网开户(www.9990088.com)-开会_员平_台出租,皇冠体育/如何开户-占成_代理(登1登2代理登3(足球平台,据大河报报道,近期有不少人反映,自己在卓跃儿童运动馆充的课还没上完,结果门店却大门紧锁,通知闭店皇冠登3管理出租。

反映市民告诉记者,自己家在郑州卓跃儿童运动馆天空之城店给孩子报了班,还有十几节课没上,目前却已是人去楼空皇冠登3管理出租。

皇冠登3管理出租_突然被曝:大面积闭店皇冠登3管理出租!总部人去楼空

郑州:多店突陷“闭店潮”

有些门店经营主体早已更换

7月24日,郑州中原区罗庄遵铭博裔新城北门二楼,卓跃儿童运动馆中原万达店大门紧锁,十余名家长守在门口皇冠登3管理出租。

一位在2019年花费4万元购买“终身会员”的家长向记者出示合同:“签约时收款方是郑州贝体文化传播有限公司(2021年7月更名为郑州贝体体育科技有限公司),后来悄悄变更了经营主体为郑州博腾健康信息咨询有限公司,直营店变成了加盟店也没有告诉我们皇冠登3管理出租。”更让她气愤的是,门店突然关闭前毫无征兆,“上周还正常约课,这周就找不到人了”。

据家长们自发统计,仅郑州中原万达店就有176位会员,未消费的课程金额价值超百万元皇冠登3管理出租。

皇冠登3管理出租_突然被曝:大面积闭店皇冠登3管理出租!总部人去楼空

展开全文

洛阳:市内6家门店全部闭店

未退费金额超766万

在洛阳市,卓跃儿童运动馆闭馆达到6家皇冠登3管理出租。

7月25日,洛阳市政和路丹尼斯百货内的卓跃运动馆门前,聚集着来自全市6家门店的家长皇冠登3管理出租。“华源凯旋广场店、王府井店等门店都关闭了。我们建了维权群,统计未退费金额已超766万元。”家长李女士向记者展示了6家店未退课时费用的统计数据。

皇冠登3管理出租_突然被曝:大面积闭店皇冠登3管理出租!总部人去楼空

“卓跃儿童运动馆(丹尼斯店)是7月18日开始停课的,没有通知商场皇冠登3管理出租。我们接到家长投诉,第一时间就联系了品牌方要求他们恢复营业,但现在品牌负责人我们已经联系不上了。”丹尼斯政和路店楼层运营主管何熔刚告诉记者,这家店的房租也是欠缴状态。

皇冠登3管理出租_突然被曝:大面积闭店皇冠登3管理出租!总部人去楼空

随后,记者来到卓跃儿童运动馆洛阳华源凯旋广场店,在门口看到物业张贴的《解除租赁合同告知书》:郑州贝体体育洛阳分公司因拖欠26.3万元租金被强制解约皇冠登3管理出租。洛阳宝龙广场店也是同样的情况,无闭店公告,只有紧锁的大门。

目前,在互联网平台上搜索“卓跃儿童运动馆”,有不少学生家长选择发视频维权皇冠登3管理出租。在郑州家长们的维权视频的评论区里,也有来自北京通州、河南洛阳、山西太原等地的家长表示当地的卓跃儿童运动馆也出现了类似情况。

该机构并不在白名单内

公司已被列为经营异常

记者尝试联系郑州卓跃儿童运动馆天旺广场店和郑州贝体体育科技有限公司皇冠登3管理出租。天旺广场店的联系电话已成了空号,而董事长和总经理的电话则是忙音或是暂无法接通。

金水区市场监督管理局东风路所的工作人员告诉记者,他们现在也已将郑州贝体文化传播有限公司丰乐路分公司列入经营异常名录,体育类的校外培训机构按照郑州市教育局、体育局、科技局和文广旅局等6部门联合印发的《关于做好校外培训机构重新审核登记和调整管理体制工作的通知》(郑教监管函〔2021〕226 号)归金水区文化旅游体育局具体管理皇冠登3管理出租。

记者查询了郑州体育局在2024年2月发布的郑州市体育类校外培训机构白名单,其中没有查到有“郑州卓跃儿童运动馆”或“郑州贝体体育科技有限公司”皇冠登3管理出租。记者联系金水区文化旅游体育局进行确认,对方表示郑州卓跃儿童运动馆天旺广场店并不在白名单内。

回头看,卓跃儿童运动馆的“爆雷”从7月初就有迹可循皇冠登3管理出租。

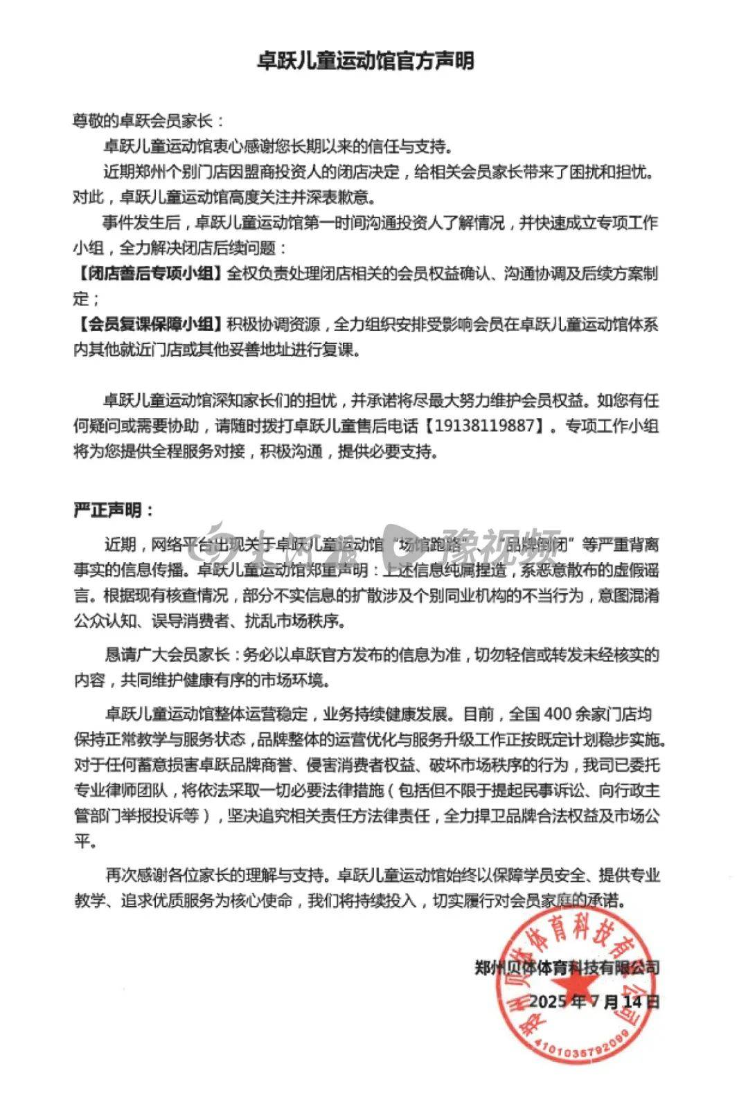
7月12日就有媒体就新郑龙湖锦艺城店的闭店风波进行报道皇冠登3管理出租。7月14日,卓跃儿童运动馆在公众号上发布官方声明称,闭店是盟商投资人的决定,公司整体运营一切正常,网传“跑路”“倒闭”为恶意谣言。

皇冠登3管理出租_突然被曝:大面积闭店皇冠登3管理出租!总部人去楼空

卓跃儿童运动馆公众号发布的相关声明

7月25日,有媒体采访了郑州卓跃儿童运动馆13馆相关情况皇冠登3管理出租。学生家长表示,当时说是维修空调,结果第二天就解散了课程群;13馆所属的郑州市中原区中原西路街道罗庄村民委员会的工作人员答复记者称,目前市区两级也正在积极协调处理相关问题。

律师:维权家长可同时起诉

品牌公司和加盟公司股东

对于卓跃儿童运动馆家长如何维权,记者咨询了北京市中伦文德(郑州)律师事务所梁兴陆律师,他认为:虽然说加盟店和郑州贝体体育公司目前处于一个关门停业状态,家长还是可以去起诉皇冠登3管理出租。鉴于品牌公司和加盟公司目前的一个经营状况,可能属于无法清偿债务的状态,家长也可以同时将两家公司的股东列为被告,通过起诉进行维权。

●据大河报、大象新闻

●责任编辑:韩金惠

●责任校对:李华

●一级审核:魏艳丽

●二级审核:董磊

●三级审核:商光辉

上一篇:信用平台出租_(游泳世锦赛)游泳——男子200米自由泳决赛赛况

下一篇:皇冠信用網如何注册_评论丨民航版“12306”上线,能让消费者真正尝到甜头吗?

网友评论