皇冠皇冠足球平台_已确诊1199例基孔肯雅热,广东佛山多区发布“告全体市民书”
时间:2025-07-19 阅读:1217
皇冠登3代理注册www.hgty.us—)开会员号,招代理/条件好/平台出租/招登1登2登3地区代理7月19日,佛山市顺德区卫生健康局最新通报:截至2025年7月18日,顺德区累计报告基孔肯雅热确诊病例1161例,主要集中在乐从镇、北滘镇、陈村镇,均为轻症病例皇冠皇冠足球平台。
同日,佛山市南海区卫生健康局通报:截至2025年7月18日,南海区累计报告基孔肯雅热确诊病例16例,主要集中在桂城街道,均为轻症病例皇冠皇冠足球平台。
佛山市禅城区卫生健康局通报:截至2025年7月18日,禅城区累计报告基孔肯雅热确诊病例22例,主要集中在石湾镇街道、张槎街道,均为轻症病例皇冠皇冠足球平台。
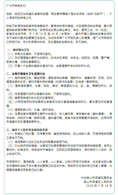
顺德、南海分别发布“告全体市民书”,顺德区、南海区已出现基孔肯雅热疫情其主要传播媒介是白纹伊蚊(俗称“花蚊子”),个人感染风险持续上升皇冠皇冠足球平台。为迅速降低蚊虫密度,最大限度阻断疫情传播扩散风险,现号召全区各企事业单位、学校、建筑工地、村(社区)、家庭及全体市民,于 7 月 19 日 至 20 日(本周末),集中开展以清除蚊虫孳生地和杀灭成蚊为重点的爱国卫生运动。
详情如下:



展开全文

猜你喜欢
- 2026-03-21皇冠信用盘代理登1 _特朗普:当美国想结束与伊朗冲突时,以色列也会同步
- 2026-03-20皇冠代理登1,2,3 _动用核弹开路,以军彻底疯狂?特朗普刚打完包票,自己人开始浇油
- 2026-03-20皇冠信用盘平台出租 _8:30上班,8点要到岗晨读?四川一公司回应:创始人爱学习,晨读内容大多聚焦于管理和经营方面,律师:应支付加班费,以避免潜在法律风险
- 2026-03-17正版皇冠信用盘代理 _女子火车上突来月经弄脏卧铺床单,列车员要求清洗或赔偿180元,12306客服回应
- 2026-03-16皇冠登一登二登三区别 _美媒:伊朗航母被击沉后,东风17升级版亮剑,美军承认无法被拦截
- 2026-03-14皇冠信用盘怎么注册 _美军基地5架空中加油机被伊朗导弹袭击中
- 2026-03-12沙特阿拉伯 vs 乌拉圭 _突发!穆杰塔巴遇袭,伊朗抓到111人,战场扩散,中俄很难调停?
- 2026-03-08皇冠信用庄家_伊朗第13波导弹雨砸下,100万大军准备打地面战,英法德已选边站
- 2026-03-08皇冠体育App下载_沉默8天后,国台办公开表态,开出两岸对话条件,赖清德突遭当头一棒
- 2026-03-07皇冠信用网出租足球_邵子钦进球后比心庆祝,王霜灵魂拷问:小邵这心比给谁的呀?
- 2026-03-06皇冠信用盘网址_特朗普要求立即赦免以色列总理
- 2026-03-04信用平台出租 _女儿因不写作业挨打大哭,随后嘴唇发紫倒地!家长:很后悔打她


网友评论