皇冠信用网会员如何申请 _河南一男子赴孟加拉国娶妻意外身亡!中使馆提醒:消除“买外国媳妇”错误思想
时间:2025-05-27 阅读:1428
世界杯足球平台代理(www.9990088.com—)开会员号,招代理/条件好/平台出租/招登1登2登3地区代理近日,河南一男子在孟加拉国意外身亡,全身多处受伤引关注皇冠信用网会员如何申请 。5月26日,受害者家属告诉记者,男子疑系遇害身亡,现场无监控,目前警方还未锁定嫌犯,“当地警方告知男子或为车祸身亡。”

记者从当地知情人处获悉,该男子曾三次前往孟加拉国,后两次是为娶妻,并已与当地女子举行婚礼皇冠信用网会员如何申请 。
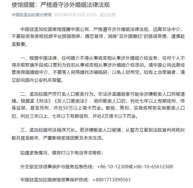
5月25日中国驻孟加拉国大使馆发布提醒:中国驻孟加拉国使馆提醒中国公民,严格遵守涉外婚姻法律法规,远离非法中介,不要轻信各类短视频平台跨国相亲、婚恋宣传,消除“买外国媳妇”的错误思想,谨慎赴孟娶妻皇冠信用网会员如何申请 。

来源:新京报、中国驻孟加拉国大使馆
编辑:冯颜
审核:陈唯一
终审:付晓海
猜你喜欢
- 2026-03-21皇冠信用盘代理登1 _特朗普:当美国想结束与伊朗冲突时,以色列也会同步
- 2026-03-20皇冠代理登1,2,3 _动用核弹开路,以军彻底疯狂?特朗普刚打完包票,自己人开始浇油
- 2026-03-20皇冠信用盘平台出租 _8:30上班,8点要到岗晨读?四川一公司回应:创始人爱学习,晨读内容大多聚焦于管理和经营方面,律师:应支付加班费,以避免潜在法律风险
- 2026-03-17正版皇冠信用盘代理 _女子火车上突来月经弄脏卧铺床单,列车员要求清洗或赔偿180元,12306客服回应
- 2026-03-16皇冠登一登二登三区别 _美媒:伊朗航母被击沉后,东风17升级版亮剑,美军承认无法被拦截
- 2026-03-14皇冠信用盘怎么注册 _美军基地5架空中加油机被伊朗导弹袭击中
- 2026-03-12沙特阿拉伯 vs 乌拉圭 _突发!穆杰塔巴遇袭,伊朗抓到111人,战场扩散,中俄很难调停?
- 2026-03-08皇冠信用庄家_伊朗第13波导弹雨砸下,100万大军准备打地面战,英法德已选边站
- 2026-03-08皇冠体育App下载_沉默8天后,国台办公开表态,开出两岸对话条件,赖清德突遭当头一棒
- 2026-03-07皇冠信用网出租足球_邵子钦进球后比心庆祝,王霜灵魂拷问:小邵这心比给谁的呀?
- 2026-03-06皇冠信用盘网址_特朗普要求立即赦免以色列总理
- 2026-03-04信用平台出租 _女儿因不写作业挨打大哭,随后嘴唇发紫倒地!家长:很后悔打她


网友评论