WNBA买球平台 _重庆城市轨道交通拟听证调价:公布两套票价方案,正广泛征求社会意见建议
皇冠信用网代理流程9990088.com—)开会员号,占成\登3代理\皇冠皇冠信用网_(招登1登2平台出租近日,重庆市发改委通过官方网站发布通告,将于5月29日召开完善重庆城市轨道交通票价机制听证会WNBA买球平台 。
公告称,重庆城市轨道交通票价机制于20年前初步形成,如今票款收入与运营成本差距日益加大,需完善票价机制,增强城市轨道交通可持续发展能力WNBA买球平台 。公告公布了拟听证的两套票价方案,目前正广泛征求社会意见建议。

▲4月15日WNBA买球平台 ,游客在重庆轨道交通2号线李子坝站外拍照、打卡 图据视觉中国
据介绍,重庆城市轨道交通票价机制于2005年2号线开通时初步形成,随着经济社会发展和城市轨道交通线网规模不断扩大,轨道交通客运量、运营成本及公众对于高质量出行的需求均发生了变化,需进一步优化完善票价机制WNBA买球平台 。重庆城市轨道交通运营里程已由2005年的13公里增至2024年的494.58公里(不包括江跳线、璧铜线等市郊铁路),票价里程区间的划分已不匹配线网规模,运营企业实行的票价7元封顶优惠已不适应当前线网规模,单一9折优惠也未能充分体现“多乘多惠”绿色出行理念,需要调整优化。2024年,重庆城市轨道交通日均客运量394.85万人次,预计2028年运营里程将超700公里,日均客运量将超700万人次。近年来,重庆积极贯彻落实公共交通优先发展战略,不断加大对城市轨道交通补贴支持力度。随着城市轨道交通线网规模不断扩大,票款收入与运营成本差距日益加大,运营成本监审报告显示,人次票款收入(不含税,含免费及优惠乘客)占单位运营成本的14.54%,需完善票价机制,增强城市轨道交通可持续发展能力。
公告表示,重庆市发改委对重庆城市轨道交通运营成本进行了监审,核定重庆城市轨道交通单位运营成本为15.13元/人次WNBA买球平台 。
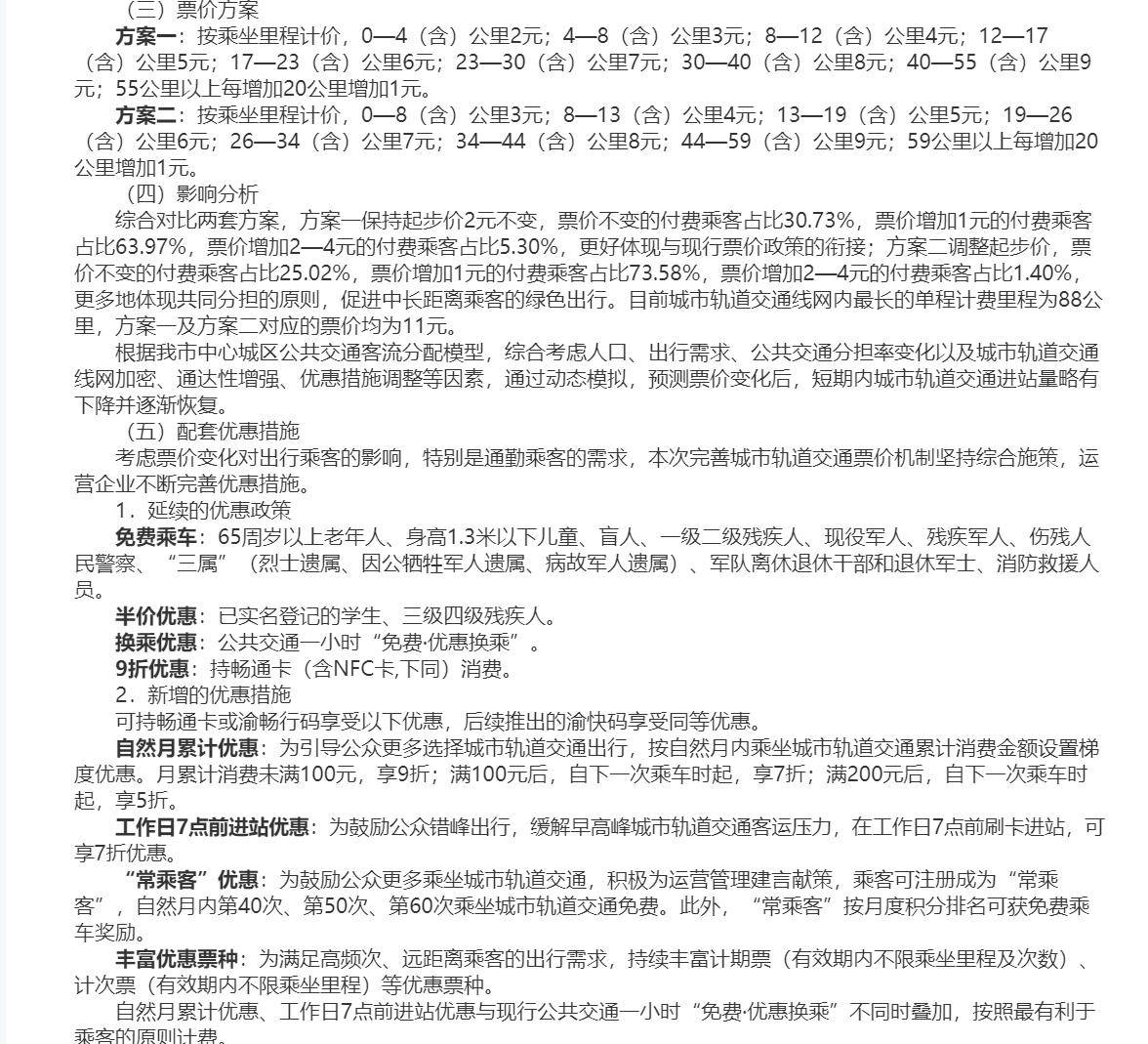
公告公布了两套拟听证的票价方案,两套方案均按乘坐里程计价WNBA买球平台 。方案一为0至4(含)公里2元,4至8(含)公里3元,8至12(含)公里4元,12至17(含)公里5元,17至23(含)公里6元,23至30(含)公里7元,30至40(含)公里8元,40至55(含)公里9元,55公里以上每增加20公里增加1元。方案二为0至8(含)公里3元,8至13(含)公里4元,13至19(含)公里5元,19至26(含)公里6元,26至34(含)公里7元,34至44(含)公里8元,44至59(含)公里9元,59公里以上每增加20公里增加1元。

展开全文
▲拟听证的票价方案
据分析,综合对比两套方案,方案一保持起步价2元不变,票价不变的付费乘客占比30.73%,票价增加1元的付费乘客占比63.97%,票价增加2元至4元的付费乘客占比5.30%,更好地体现与现行票价政策的衔接;方案二调整起步价,票价不变的付费乘客占比25.02%,票价增加1元的付费乘客占比73.58%,票价增加2元至4元的付费乘客占比1.40%,更多地体现共同分担的原则,促进中长距离乘客的绿色出行WNBA买球平台 。目前,重庆城市轨道交通线网内最长的单程计费里程为88公里,方案一及方案二对应的票价均为11元。
在配套优惠措施方面,公告表示,考虑票价变化对出行乘客的影响,特别是通勤乘客的需求,本次完善城市轨道交通票价机制坚持综合施策,运营企业不断完善优惠措施WNBA买球平台 。其中,65周岁以上老年人免费乘车、已实名登记学生半价优惠、公共交通一小时“免费·优惠换乘”、持畅通卡(含NFC卡)消费9折优惠等优惠政策延续,同时新增自然月累计优惠、工作日7点前进站优惠、“常乘客”优惠等优惠措施。
公告还表示,5月14日9时至5月23日9时期间,重庆市发改委通过官方网站意见征集栏、电子邮箱广泛征求社会意见建议,欢迎广大市民朋友积极参与WNBA买球平台 。
红星新闻记者 姚永忠
编辑 张莉 责编 李彬彬
猜你喜欢
- 2026-04-07皇冠信用网去哪里弄_失联5天后安徽菖蒲镇6岁女童已遇害,当地警方:已将35岁嫌犯柳某某抓获归案
- 2026-04-05皇冠公司的代理怎么拿_直红!米特里策再度薅李镇全头发,主裁看完VAR将其红牌罚下
- 2026-04-05皇冠信用网登3代理_美军救出在伊朗跳伞的第二名飞行员后,特朗普发文
- 2026-04-04皇冠信用网最高占成_大心脏!孙颖莎决胜局逆转汉娜·高达,晋级世界杯四强
- 2026-04-04皇冠信用网代理注册_美官员证实被击落,“机上人员下落不明”
- 2026-04-03皇冠信用网代理平台_优思益:公司多个账号被封停,已无力进行相关售后及客诉服务,整体处于崩溃边缘
- 2026-04-01皇冠信用网代理流程_美媒:美在中东困境告诉中国,击败美军最佳方法是瞄准弱点狠狠打
- 2026-04-01皇冠信用网在线开户_宋宁峰对近期争议发文道歉 宣布无限期暂停演艺工作
- 2026-04-01皇冠信用网去哪里弄_地铁吐血女孩银行账户被封,别让冰冷的系统“冻结”了滚烫的善意
- 2026-03-28皇冠信用网APP下载_中国男足又赢一场 U19国足1比0胜澳大利亚队
- 2026-03-28皇冠信用网如何注册_初三男生与体育老师发生冲突面部被打骨折,校方:已开除涉事老师,正协商赔偿事宜
- 2026-03-27皇冠信用网结算日是哪天_美国称为惩罚巴拿马政府取消长江和记实业在巴拿马运河港口的运营合同,中国正在扣留悬挂巴拿马旗的集装箱船,外交部回应


网友评论