如何申请到皇冠信用網 _A股公司罕见!“王炸级”利好,来了!
信用网如何申请(www.9990088.com)为您提供皇冠登录,皇冠平台代理、会员皇冠信用网代理开户、皇冠会员开户业务【导读】美的抛出年内A股首单“百亿级”回购计划如何申请到皇冠信用網 ,2024年分红超260亿元,未来三年中期分红可期
中国基金报记者 忆山
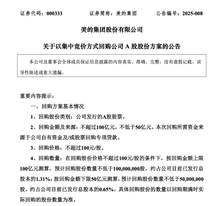
3月28日晚间, 美的集团发布公告称,公司董事会审议通过了《关于以集中竞价方式回购公司A股股份的方案》《2024年度利润分配方案》《未来三年股东回报规划(2025年—2027年)》等多份方案如何申请到皇冠信用網 。
业内人士表示,今年以来,包括美的集团在内的多家上市公司,在保持业绩稳健增长的同时,积极践行“质量回报双提升”,通过股份回购、稳定分红派现等措施,持续强化投资者回报,提振市场信心如何申请到皇冠信用網 。
拟以50亿元至100亿元回购股份
其中,回购方案显示, 美的集团拟以50亿元至100亿元回购公司A股股份,回购价格不超过100元/股,回购股份将用于注销并减少注册资本及实施股权激励计划及/或员工持股计划,其中70%及以上回购股份将用于注销并减少注册资本如何申请到皇冠信用網 。

回购所需资金的来源为自有资金及/或中国银行顺德分行提供的股票回购专项贷款如何申请到皇冠信用網 。
美的集团透露,公司已于近日取得了中国银行出具的《贷款承诺函》,中国银行将为公司提供不超过90亿元的贷款资金专项用于公司股票回购,贷款期限不超过3年如何申请到皇冠信用網 。
美的集团表示,基于对公司未来发展前景的信心和对公司价值的高度认可,并结合公司经营情况、主营业务发展前景、公司财务状况以及未来的盈利能力等因素,拟回购公司A股股份,用于依法注销减少注册资本及持续用于实施公司股权激励计划及/或员工持股计划,以增强投资者信心,提高股东回报,优化公司治理结构,构建管理团队持股的长期激励与约束机制,确保公司长期经营目标的实现如何申请到皇冠信用網 。
2024年分红超260亿元
拟未来三年每年实施两次现金分红
《2024年度利润分配方案》显示, 美的集团拟向全体股东每10股派发现金35元(含税),合计现金分红总额为267.12亿元,不以公积金转增股本如何申请到皇冠信用網 。
展开全文
此外,未来三年股东回报规划显示,2025年至2027年,美的集团将在符合相关条件下每年实施两次现金分红,其中现金分红方式按照监管规则可以是现金分红,也可以是以现金为对价,采用要约方式、集中竞价方式回购股份及监管规则允许的其他方式如何申请到皇冠信用網 。
美的集团称,在每年度现金分红的基础上,结合公司盈利情况、经营规划、资金需求和资本结构,公司董事会可以提议实施以减少注册资本为目的的回购计划如何申请到皇冠信用網 。
财报数据显示,2024年,美的集团实现营业收入4090.84亿元,同比增长9.47%;归母净利润为385.37亿元,同比增长14.29%如何申请到皇冠信用網 。公司营收、净利润均创历史新高。
截至今年2月末,公司股东总户数为26.51万户,较上期增长5.33%如何申请到皇冠信用網 。

截至3月28日收盘,美的集团每股报76.87元,近一年股价涨幅超20%,最新市值为5846亿元如何申请到皇冠信用網 。

校对:纪元
编辑:舰长
审核:许闻
猜你喜欢
- 2026-04-07皇冠信用网去哪里弄_失联5天后安徽菖蒲镇6岁女童已遇害,当地警方:已将35岁嫌犯柳某某抓获归案
- 2026-04-05皇冠公司的代理怎么拿_直红!米特里策再度薅李镇全头发,主裁看完VAR将其红牌罚下
- 2026-04-05皇冠信用网登3代理_美军救出在伊朗跳伞的第二名飞行员后,特朗普发文
- 2026-04-04皇冠信用网最高占成_大心脏!孙颖莎决胜局逆转汉娜·高达,晋级世界杯四强
- 2026-04-04皇冠信用网代理注册_美官员证实被击落,“机上人员下落不明”
- 2026-04-03皇冠信用网代理平台_优思益:公司多个账号被封停,已无力进行相关售后及客诉服务,整体处于崩溃边缘
- 2026-04-01皇冠信用网代理流程_美媒:美在中东困境告诉中国,击败美军最佳方法是瞄准弱点狠狠打
- 2026-04-01皇冠信用网在线开户_宋宁峰对近期争议发文道歉 宣布无限期暂停演艺工作
- 2026-04-01皇冠信用网去哪里弄_地铁吐血女孩银行账户被封,别让冰冷的系统“冻结”了滚烫的善意
- 2026-03-28皇冠信用网APP下载_中国男足又赢一场 U19国足1比0胜澳大利亚队
- 2026-03-28皇冠信用网如何注册_初三男生与体育老师发生冲突面部被打骨折,校方:已开除涉事老师,正协商赔偿事宜
- 2026-03-27皇冠信用网结算日是哪天_美国称为惩罚巴拿马政府取消长江和记实业在巴拿马运河港口的运营合同,中国正在扣留悬挂巴拿马旗的集装箱船,外交部回应


网友评论