皇冠信用网网址 _600095、601519,重大资产重组!
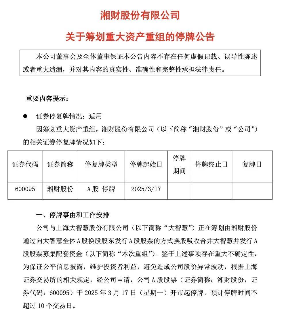
皇冠信用网需要押金吗(www.9990088.com)如开申请会员_账号,皇冠信用盘_怎么注册代理—(招登1登2登3(平台出租)为保证公平信息披露,维护投资者利益,湘财股份和大智慧A股股票均于2025年3月17日(星期一)开市起停牌,预计停牌时间不超过10个交易日皇冠信用网网址 。
截至3月14日收盘,湘财股份股价报6.89元/股,总市值为197亿元;大智慧股价报9.01元/股,总市值为181亿元皇冠信用网网址 。
湘财股份、大智慧筹划重大资产重组
3月16日晚间,湘财股份、大智慧双双发布公告:湘财股份与大智慧正在筹划由湘财股份通过向大智慧全体A股换股股东发行A股股票的方式换股吸收合并大智慧并发行A股股票募集配套资金皇冠信用网网址 。为保证公平信息披露,维护投资者利益,湘财股份和大智慧股票将于2025年3月17日开市时起开始停牌,预计停牌时间不超过10个交易日。


同日皇冠信用网网址 ,湘财股份与大智慧签署了《吸收合并意向协议》,主要内容如下:
1、湘财股份拟通过向大智慧全体A股换股股东发行A股股票的方式换股吸收合并大智慧,同时拟发行A股股票募集配套资金皇冠信用网网址 。
2、双方同意就本次重组的具体交易方案、换股价格、债权债务处理、员工安置、异议股东保护机制等安排进行沟通、论证、协商后,在正式签署的交易协议中进行约定皇冠信用网网址 。
展开全文
3、本意向协议仅为双方就本次重组达成的初步意向,具体方案及相关条款将以双方另行协商并签署正式文件内容为准皇冠信用网网址 。
4、本次重组及正式交易文件尚需提交双方各自董事会、股东大会审议,并经有权监管机构批准后方可正式实施皇冠信用网网址 。
两家公司均表示,停牌期间,公司将积极推进各项工作,并根据事项进展情况,严格按照有关法律法规的规定和要求履行信息披露义务皇冠信用网网址 。待相关事项确定后,公司将及时发布相关公告并申请公司股票复牌。敬请广大投资者关注后续公告,并注意投资风险。
湘财股份经营情况持续向好
本次吸并方为湘财股份有限公司,成立日期1994年3月25日,注册资本28.59亿元;被吸并方为上海大智慧股份有限公司,成立日期2000年12月14日,注册资本20.04亿元皇冠信用网网址 。
业绩方面,湘财股份2024年第三季度报告显示,公司2024年第三季度实现营业总收入4.56亿元,同比下降19.53%;归属于上市公司股东的净利润7227.68万元,同比增长437.65%皇冠信用网网址 。
关于经营情况,湘财股份表示,2024年前三季度,公司全资子公司湘财证券继续保持积极稳健经营风格,扎实推进公司发展战略,自营业务、另类投资、资产管理经营业绩较上年同期取得较好增长,实现净利润2.92亿元,同比增长26.10%皇冠信用网网址 。
近日,湘财股份发布“提质增效重回报”行动方案称,公司主营业务以证券服务业为主,其经营主体为全资子公司湘财证券皇冠信用网网址 。2025年,湘财证券在经营管理的过程中将继续坚持以客户为中心,以金融科技与协同创新双轮驱动,着力构建大财富管理业务为主体、精品特色投行和创新业务为支撑的核心业务模式,贯彻客户聚焦、科技赋能、创新驱动、业务协同4大核心战略举措,切实发挥金融机构的专业优势。
此外,湘财股份持续稳步推进股份回购计划,增强投资者对公司的信心皇冠信用网网址 。截至2025年1月31日,湘财股份通过集中竞价交易方式已累计回购股份694.37万股,已回购股份占公司总股本的比例为0.24%,已支付的资金总额为4429.00万元(不含交易费用)。
关于中小投行如何探索差异化发展,湘财证券总裁周乐峰此前曾表示,中小投行作为“精品特色投行”,应着力实施业务聚焦、区域深耕、业务下沉、贴身服务,打造服务型投行皇冠信用网网址 。
周乐峰认为,在区域深耕、业务下沉、贴身服务方面,中小投行可深耕专精特新“小巨人”企业集聚地、营业部及股东资源集中地区,实施区域专员全面覆盖计划,整合分支机构、股东等内部资源及专业机构、投资机构、产业园区、地方政府等外部资源,将投行服务的触角下沉至区县、产业园区,“保姆式”服务实体经济,贴身为创新型中小企业实时把脉,专项解决投融资和规范运营问题皇冠信用网网址 。
每天三分钟 公告很轻松
永安行:公司实控人变更为杨磊 17日起复牌;国联水产:公司及公司子公司不存在被央视315晚会上现场点名的情形;新相微等公司披露重大重组预案 17日起复牌;万德斯:筹划控制权变更事项 17日起停牌……
今日看点
聚焦一:
永安行:公司实控人变更为杨磊 17日起复牌
2025年3月14日,哈啰集团全资子公司上海哈茂商务咨询有限公司(以下简称“上海哈茂”)与孙继胜、常州远为、索军、陶安平及黄得云签署了《上海哈茂商务咨询有限公司与孙继胜、常州远为投资中心(有限合伙)、索军、陶安平、黄得云之股份转让协议》,上海哈茂协议受让孙继胜及其一致行动人常州远为,以及索军、陶安平及黄得云合计持有的32,721,710股上市公司流通股股份(占上市公司总股本的13.67%);同日,上海哈茂的实际控制人杨磊与上海云鑫签署了《关于永安行科技股份有限公司之股份转让协议》,杨磊协议受让上海云鑫持有的14,363,882股上市公司流通股股份(占上市公司总股本的6.00%)皇冠信用网网址 。
同日,上海哈茂、杨磊与孙继胜签署了《上海哈茂商务咨询有限公司、杨磊与孙继胜之表决权放弃协议》皇冠信用网网址 。孙继胜放弃其持有的剩余32,954,801股股份(占上市公司股本总数的13.77%)对应的表决权。本次协议转让完成及表决权放弃安排生效后,公司控股股东变更为上海哈茂,实际控制人变更为杨磊,公司控制权发生了变更。
此外,上海哈茂拟以11.70元/股认购不超过71,819,411股永安行股份,预计募集资金总额不超过8.4亿元,募集资金扣除发行费用后拟全部用于补充流动资金皇冠信用网网址 。预计本次发行完成后,杨磊及上海哈茂合计持有上市公司股份数量进一步增加为118,905,003股,占本次发行完成后上市公司股份总数的38.21%。公司股票3月17日起复牌。
哈啰官网显示,杨磊为连续创业者,哈啰联合创始人、CEO皇冠信用网网址 。
聚焦二:
国联水产:公司及公司子公司不存在被央视315晚会上现场点名的情形
近期,公司关注到相关舆情,有媒体报道称:湛江国联水产开发股份有限公司子公司被央视315晚会上现场点名皇冠信用网网址 。
经公司核查,对相关媒体报道的情况澄清如下:1、公司及公司子公司不存在被央视315晚会上现场点名的情形皇冠信用网网址 。上述媒体报道的企业不是公司的关联企业,该企业生产的产品和公司没有任何关系。2、公司铂金虾仁“0添加”“无保水剂”、“配料表仅包含虾”的宣传真实、准确,不存在虚假宣传、误导消费者的行为,目前该产品在电商平台继续销售。
聚焦三:
新相微等公司披露重大重组预案 17日起复牌
新相微:上市公司拟通过发行股份、可转换公司债券及支付现金方式,购买交易对方合计持有的爱协生100%股权,并向不超过35名特定投资者发行股份募集配套资金皇冠信用网网址 。本次交易预计构成重大资产重组。
本次交易完成后,上市公司将取得爱协生控制权,并将其纳入合并报表范围皇冠信用网网址 。截至本预案签署日,本次交易相关的审计、评估工作尚未完成,具体财务数据尚未确定,公司将在审计、评估等相关工作完成后再次召开董事会,并在本次交易的重组报告书中详细分析和披露本次交易对公司财务状况和盈利能力的具体影响。经向上海证券交易所申请,公司股票将于2025年3月17日开市起复牌。
焦作万方:公司拟发行股份购买杭州锦江集团有限公司等交易对方合计持有的开曼铝业(三门峡)有限公司(简称“三门峡铝业”)100%股权,并募集配套资金皇冠信用网网址 。标的公司三门峡铝业的主营业务为氧化铝、烧碱、金属镓等产品的生产和销售。本次交易预计构成重大资产重组及关联交易。公司股票将于2025年3月17日(星期一)开市起复牌。
天元宠物:公司拟通过发行股份及支付现金的方式购买广州淘通科技股份有限公司(简称“淘通科技”)89.71%股权并募集配套资金,交易预计构成重大资产重组及关联交易皇冠信用网网址 。淘通科技是一家服务全球知名品牌的全域电商服务商,提供基于大数据支持下的品牌咨询、电商运营、消费者洞察、全域营销、影像输出、供应链管理及技术支持等服务。本次交易有助于促进公司宠物产品电子商务线上业务的拓展,不断优化收入结构,实现产业的升级优化。公司股票将于3月17日开市起复牌。
业绩精选
德赛西威:披露年报皇冠信用网网址 。2024年,公司实现营业收入276.18亿元,同比增长26.06%;实现归属于上市公司股东的净利润20.05亿元,同比增长29.62%;基本每股收益3.63元。公司2024年度利润分配预案为:以未来实施分配方案时股权登记日的总股本为基数,向全体股东每10股派发现金红利12元(含税),送红股0股(含税),不以公积金转增股本。
东方财富:披露年报皇冠信用网网址 。2024年,公司实现营业总收入116.04亿元,同比增长4.72%;实现归属于上市公司股东净利润96.10亿元,同比增长17.29%。基本每股收益0.6087元。2024年度利润分配预案为:以总股本15,785,542,475股为基数,向全体股东每10股派发现金红利0.60元(含税)。
宁德时代:披露年报皇冠信用网网址 。2024年,公司实现营业收入362,012,554,000元,同比减少9.70%;实现归属于上市公司股东的净利润50,744,682,000元,同比增长15.01%;基本每股收益11.58元。2024年度利润分配预案为:向全体股东每10股派发现金分红45.53元(含税)。2024年度,公司不实施资本公积金转增股本,不送红股。
招商积余:披露年报皇冠信用网网址 。公司2024年营业收入17,172,299,022.77元,同比增长9.89%;归属于上市公司股东的净利润840,498,776.86元,同比增长14.24%;基本每股收益0.7927元。公司拟以2025年3月13日的公司总股本1,060,346,060股扣除公司回购专用证券账户上的股份995,800股后的股本总额1,059,350,260股为基数,向全体股东每10股派发现金红利2.40元(含税)。
中航高科:披露年报皇冠信用网网址 。公司2024年营业收入5,072,201,796.71元,同比增长6.12%;归属于上市公司股东的净利润1,152,682,648.58元,同比增长11.75%;基本每股收益0.83元。公司拟以2024年12月31日公司总股本1,393,049,107股为基数,每10股派2.49元(含税)。
旭光电子:披露年报皇冠信用网网址 。公司2024年营业收入1,586,464,127.80元,同比增长20.48%;归属于上市公司股东的净利润102,476,226.11元,同比增长10.53%;基本每股收益0.1228元。公司拟以2024年度利润分配实施公告确定的股权登记日当日的可参与分配的股本数量为基数,向全体股东每10股派发0.60元(含税)。
方正证券:披露业绩快报皇冠信用网网址 。公司2024年实现营业收入771,840.41万元,同比增长8.42%;归属于上市公司股东的净利润220,739.36万元,同比增长2.55%;归属于上市公司股东的扣除非经常性损益的净利润263,811.12万元,同比增长41.58%;基本每股收益0.27元。
定增&重组
重要事项
福达股份:公司基于公司发展战略及经营规划,推动公司立足现有新能源业务寻求外延式发展,加速开拓人形机器人业务,发展新的利润增长点,公司于2025年3月14日与高峰、娄宪芝、扬州星辰制造技术有限公司、扬州瑞祥机器人技术有限公司、扬州青缸管理咨询合伙企业(有限合伙)签署《关于股权收购及投资的框架协议》,拟在满足一定条款和条件下,通过分期增资方式获得长坂(扬州)机器人科技有限公司(简称“长坂科技”)股权,首期以增资1800万元方式获得6%的股权;在长坂科技达成约定的条件后,二期以增资3300万元方式获得11%的股权,同时投资5400万元通过收购方式获得长坂科技18%股权皇冠信用网网址 。在完成上述投资后,公司最终获得长坂科技的35%股权。
另外,公司在通过增资方式成为长坂科技股东后,拟与长坂科技共同出资设立福达长坂机器人零部件合资公司(具体名称以工商核定通过为准,简称“合资公司”),注册资本为人民币1亿元,其中:公司认缴出资7000万元,长坂科技认缴出资3000万元皇冠信用网网址 。合资公司的主要经营范围包括生产各类机器人零部件。上述投资的资金来源均为公司自有资金。
祥鑫科技:公司近日分别与三度(佛山)智能科技有限公司(简称“三度智能”)、深圳市武迪电子科技有限公司(简称“武迪电子”)签订了《人形机器人关键零部件战略合作协议》和《新能源汽车关键零部件战略合作协议》皇冠信用网网址 。为加强企业间的合作,促进技术创新,加快科技成果转化,经平等协商,公司与三度智能围绕“人形机器人关键技术”、与武迪电子围绕“新能源汽车关键零部件”建立战略合作关系并开展深度合作,以推动产业发展。
金利华电:2025年3月14日,中国南方电网有限责任公司通过其电子商务平台发布了《南方电网公司2024年主网线路材料第二批框架招标项目中标公告》,公司全资子公司浙江金利华电气设备有限公司为中标供应商之一,中标金额约为9,529.09万元皇冠信用网网址 。公司2023年度经审计营业收入为1.83亿元。
风范股份:在南方电网公司2024年主网线路材料第二批框架招标项目活动中,公司中标产品为500kV变电站钢结构云南超高压标包1、500kV交流角钢塔广东标包1、35kV-220kV交流角钢塔广东标包3、500kV交流钢管塔广东标包3,中标金额约2.69亿元,约占公司2023年经审计的营业收入的7.86%皇冠信用网网址 。
亚钾国际:公司持股5%以上股东中国农业生产资料集团有限公司(以下简称“中农集团”)于近日与持股5%以上股东汇能控股集团有限公司(以下简称“汇能集团”)签署了与股份转让事项相关的协议,中农集团拟将其持有的公司46,202,560股无限售流通股份(占公司总股本的5%)通过协议转让的方式转让给汇能集团皇冠信用网网址 。本次权益变动后,公司第一大股东将由中农集团变更为汇能集团。
星帅尔:公司于2025年3月14日收到公司控股股东、实际控制人、董事长楼勇伟提交的《关于提议回购公司股份的函》皇冠信用网网址 。本次提议回购股份将用于股权激励或员工持股计划,使用公司自有资金或自筹资金以集中竞价交易方式回购不低于5,000万元(含)且不超过10,000万元(含)股份。回购股份价格不高于董事会通过回购股份决议前三十个交易日公司股票交易均价的150%。回购期限为自公司董事会审议通过回购方案之日起12个月内。
南京医药:公司拟以不超过7.31元/股回购股份,回购股份金额为不低于7,000万元,不高于13,158万元皇冠信用网网址 。本次回购股份拟用于实施公司2025年限制性股票激励计划。
华银电力:公司拟投资建设永州市新田县新圩站林光互补光伏发电项目一期、安乡县陈家嘴渔光互补光伏发电项目,两个项目装机规模共计280兆瓦,合计项目总投资额约为155,666万元皇冠信用网网址 。公司表示,本次投资建设的光伏项目将进一步扩大公司新能源装机规模,增加新的利润增长点,增强公司盈利能力,符合公司的发展需要及长远规划。上述项目建设不仅保障了当地能源供应,而且作为绿色电能,有利于改善公司电源结构,同时促进地方低碳经济的发展,对公司新能源转型发展有着积极的推动作用。
德赛西威:为有效管理进出口业务和相应衍生的外币借款所面临的汇率和利率风险,结合资金管理要求和日常经营需要,公司拟开展金融衍生品投资业务,合约量为不超过人民币(含等值外币)45亿元皇冠信用网网址 。在前述额度内,资金可以滚动使用,且公司在任一时点开展衍生品交易合约量总额不超过前述额度。合约期限为与业务周期保持一致,自董事会审批通过之日起12个月内有效。
舍得酒业:公司拟与控股股东沱牌舍得集团及非关联方射洪市通泉酒业投资开发有限公司(简称“酒投公司”)共同投资设立合资公司建设舍得酒旅融合项目皇冠信用网网址 。本次投资总额为120,000万元,其中公司出资58,800万元,持有合资公司49%股权;沱牌舍得集团出资43,200万元,持有合资公司36%股权;酒投公司出资18,000万元,持有合资公司15%股权。
华光新材:公司拟在泰国设立全资子公司投资建设泰国钎焊材料生产基地,泰国子公司尚未注册,拟用名华光焊接新材料(泰国)有限公司(以下简称“泰国华光”)皇冠信用网网址 。泰国钎焊材料生产基地项目拟投资金额约人民币3亿元,包括但不限于购买土地、生产厂房建设及租赁、购建固定资产及配套等相关事项,实际投资金额以中国及泰国当地主管部门批准金额为准。公司将根据市场需求和业务进展等具体情况分期实施建设泰国钎料生产基地项目。
创世纪:公司拟转让全资子公司劲胜精密电子100%股权,通过转让全资子公司股权的方式,盘活公司闲置物业,提高资产运营效益皇冠信用网网址 。本次转让拟通过竞价的方式完成,交易对手方、转让价格尚未确定,预计将不会构成重大资产重组。
海川智能:公司控股股东郑锦康与中晶智芯签署了《股份转让协议》皇冠信用网网址 。中晶智芯拟协议收购郑锦康持有的公司股份中的58,399,999股股份,拟收购股份数量占公司总股本的29.9676%。同时,公司控股股东郑锦康、郑雪芬、吴桂芳与中晶智芯签署了《表决权放弃协议》以及签署了《不谋求上市公司控制权的承诺函》,根据《表决权放弃协议》的约定,郑锦康、郑雪芬、吴桂芳将放弃其合法持有的全部剩余公司股份(共计38,375,361股股份)对应的表决权。若本次股份转让顺利实施,中晶智芯将成为公司控股股东。
天茂集团:公司控股子公司国华人寿保险股份有限公司(简称“国华人寿”)2025年1月1日至2025年2月28日期间累计原保险保费收入约为803,466.02万元皇冠信用网网址 。
常铝股份:公司于2025年3月14日召开第七届董事会第十九次(临时)会议,审议并通过了《关于开展资产池业务的议案》,为盘活企业金融资产、提高资产周转效率,同意公司及控股子公司与金融机构开展总额度不超过5亿元的资产池业务皇冠信用网网址 。本议案尚需提交股东大会审议。根据公告,资产池业务是指协议银行依托资产池平台对企业或企业集团开展的金融资产入池、出池及质押融资等业务和服务的统称。
兆丰股份:公司此前与控股股东杭州大兆丰实业集团有限公司合资设立的“兆丰(杭州)智能装备有限公司”(以下简称“兆丰智能装备”),旨在开展滚珠丝杠、行星滚柱丝杠的研发、制造、销售,以及轴承单元产品的研发、生产与销售皇冠信用网网址 。目前兆丰智能装备公司处于成立初期,尚未开展经营业务,也尚未产生业务收入,团队组建、技术研发等尚存在不确定性,短期内对公司经营业绩无重大影响;公司通过云栖基金间接持有杭州云深处科技有限公司部分股份,持股比例较小,且除前述投资外,公司目前未与杭州云深处科技有限公司开展其他业务合作。
卡倍亿:公司的控股股东新协实业于近日收到中国证券监督管理委员会出具的《中国证券监督管理委员会立案告知书》,因新协实业涉嫌短线交易“卡倍转02”,根据《中华人民共和国证券法》《中华人民共和国行政处罚法》等法律法规,决定对其立案皇冠信用网网址 。
宝新能源:公司实际控制人叶华能于近日收到中国证监会下发的《立案告知书》皇冠信用网网址 。因涉嫌信息披露等违法违规,根据《中华人民共和国证券法》《中华人民共和国行政处罚法》等法律法规,中国证监会决定对叶华能立案。据悉,中国证监会同时对公司前董事长宁远喜下发了《立案告知书》。公司表示,立案调查期间,叶华能将积极配合中国证监会的各项工作,并持续关注上述事项的进展情况,严格按照规定及监管要求履行信息披露义务。公司生产经营情况一切正常,上述事项不会影响公司正常的生产经营活动。
赛隆药业:公司预计2024年度归属于上市公司股东的净利润为负值且扣除后营业收入低于3亿元,根据现行《深圳证券交易所股票上市规则》的相关规定,在公司2024年年度报告披露后,公司股票交易可能被实施退市风险警示(股票简称前冠以“*ST”字样)皇冠信用网网址 。
增减持
海默科技:公司于2025年3月14日收到公司董事长兼总裁杜勤杰先生的配偶康宁女士、副总裁张雷先生分别出具的《关于增持海默科技(集团)股份有限公司股份计划的告知函》皇冠信用网网址 。本次增持主体计划自2025年3月17日(含本日)起6个月内增持公司股份,康宁女士累计增持金额不低于1,000万元,且不超过2,000万元,增持所需的资金来源为自有资金;张雷先生累计增持金额不低于100万元,且不超过200万元,增持所需的资金来源为自有资金。本次增持不设置价格区间。
停复牌
猜你喜欢
- 2026-04-07皇冠信用网开户_标价近20万的红宝石戒指,上海老夫妻花了不到3万买下,却被店主尾随跟踪并告上法庭!法院判了→
- 2026-04-07皇冠信用网平台出租_天舟十号飞行任务标识发布
- 2026-04-07皇冠信用网账号注册_特朗普威胁伊朗“或许在7日晚”就会被击溃,内塔尼亚胡警告美方勿仓促停火
- 2026-04-06正版皇冠信用网_决赛胜率100%!赵心童夺得斯诺克巡回锦标赛冠军
- 2026-04-06皇冠信用网登123出租_别吃!寄生虫多达6000条,近期正大量出现,严重可致死
- 2026-04-05皇冠登1登2登3出租_伊朗媒体:美军搜救无果,试图炸死在伊朗失联飞行员,“美方已对寻找他们的第二名飞行员感到绝望”
- 2026-04-05皇冠信用网会员账号_潘玮柏在成都一顿吃了5碗面,网友:太会吃了
- 2026-04-04正版皇冠信用网代理_失孤:南京女大学生被害6年后,一位父亲的战斗与和解
- 2026-04-04皇冠信用登2代理_山东一对夫妻花50万买法拍房,发现土地使用权证是假的,5年来无法过户,法院已移送警方侦查
- 2026-04-04皇冠信用网注册网址_国民党“最高顾问”王金平力挺郑丽文访陆:两岸一家人,有事自己解决
- 2026-04-03正版皇冠信用代理_特朗普又改口了?不到24小时,美债遭遇大规模抛售,美国失算了
- 2026-04-02皇冠信用网_北京冷空气将携雨水再上线,明天风沙来袭阵风或达8级


网友评论