出租彩票网站 _北京市政府决定:为基层减负,收回20项行政执法职权
时间:2025-03-13 阅读:1838
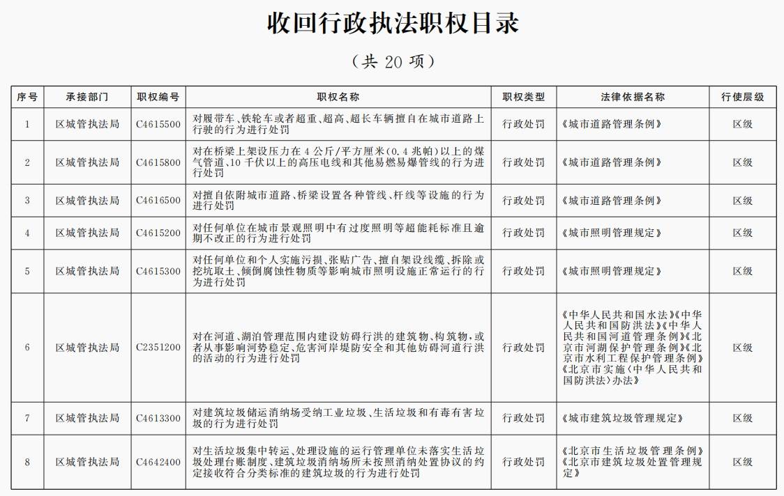
皇冠信用哪里申请(www.hgty.us)是皇冠官网开户平台,开放皇冠信用盘代理申请、信用网会员开户,线上投注官网平台新京报讯 据北京市政府消息出租彩票网站 ,根据《中华人民共和国行政处罚法》《中华人民共和国行政强制法》及《北京市街道办事处条例》等相关法律法规规定,按照党中央全面建立乡镇(街道)履行职责事项清单统一部署,切实为基层减负,市政府决定,收回一批下放到乡镇(街道)的行政执法职权,具体内容如下:
一、自2025年4月1日起,将城市道路管理、城市照明管理、河湖保护管理、建筑(生活)垃圾管理等方面的12项行政处罚和与之相关的行政检查职权收回到区城管执法局行使;将控制吸烟方面的6项行政处罚和与之相关的行政检查职权收回到区卫生健康委行使;将生产经营活动产生噪声干扰、服装干洗和机动车维修等项目产生异味和废气等2项行政处罚和与之相关的行政检查职权收回到区生态环境局行使出租彩票网站 。
二、市政府有关部门要高度重视,指导各区落实收回行政执法职权工作,进一步细化配套措施出租彩票网站 。各区要统一思想,组织区政府有关部门与乡镇(街道)按照《北京市人民政府办公厅关于印发〈机构改革期间行政执法工作衔接规则〉的通知》(京政办字〔2018〕42号),做好收回行政执法职权的工作衔接。
因法律法规规章变更,需要对收回行政执法职权清单内的事项进行名称变更、事项合并、权限划分调整的,按照权力清单动态管理相关规定执行,市政府不再另行作出决定出租彩票网站 。


编辑 李忆林子
猜你喜欢
- 2026-04-06正版皇冠信用网开户_中国U16女足4球完败日本队,再度获得蒙太古杯亚军
- 2026-04-03皇冠信用网会员注册网址_厦门市委书记调整
- 2026-04-03皇冠信用网账号申请_江苏一女子在动物园表演时被火圈烧着裙子
- 2026-04-03皇冠信用网登2_“感谢救我一命”32岁博主嘴唇发紫被粉丝催检查,背上动态检测仪心脏停搏2次,最长3.1秒,医生:很危险,停搏不启动就叫猝死
- 2026-04-03皇冠信用网登3出租_今麦郎手打挂面的“手打”系商标,多个官方旗舰店已停售,客服回应:进行品牌升级而下架
- 2026-04-03皇冠信用网结算日是哪天_弟弟操办父亲丧事墓碑漏刻姐姐名字,法院判加名并赔偿
- 2026-04-02皇冠登录地址_中国女排公布首批集训名单剑指奥运门票
- 2026-04-02皇冠登3代理申请_女子称夜里打车,司机向其展示腹肌并邀请触摸,拒绝后对方突然将手伸至后座,触摸其手部和腿部!当事人:已报警并在平台举报
- 2026-04-01皇冠登1登2登3出租_哈尔滨网红女企业家朱明月去世,年仅41岁
- 2026-03-31皇冠信用怎么弄_美媒:伊朗打得太准了!导弹打出史诗级效果,四枚导弹都落入美军基地
- 2026-03-29皇冠信用网庄家_今年北京第一场春雨晚间到货,明天有6级风!
- 2026-03-29皇冠信用网申请_352枚导弹几乎全被拦截!拆解伊朗导弹在海湾“吃瘪”的真相


网友评论