皇冠信用网足球代理_狂潮30天,DeepSeek改变了谁?|《财经》封面
皇冠体育App下载9990088.com—)开会员号,占成\登3代理\皇冠皇冠信用网_(招登1登2平台出租
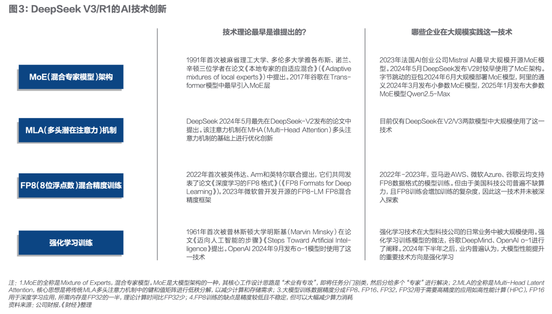
DeepSeek打破了几个“刻板共识”:AI领域中国相对美国差距不小皇冠信用网足球代理,而且差距在拉大;美国的芯片是制约中国AI产业发展的关键,可以卡住中国;目前全球的AI竞争的核心是训练,推理是未来的事;大模型的关键突破都发生在美国,其他国家市场都是在反向工程
文|《财经》记者 刘以秦 研究员 吴俊宇 顾翎羽 周源
编辑|谢丽容
2025年春节的前一周,节日气氛正浓,来自中国杭州的一家初创公司开始让华尔街投资人寝食难安皇冠信用网足球代理。
杭州量化私募机构幻方旗下的大模型公司DeepSeek(深度求索)发布的一款开源AI模型,在多项测试中表现优于OpenAI的产品,且研发成本不到600万美元皇冠信用网足球代理。更让华尔街投资人震惊的是,DeepSeek1月20日发布R1模型,上线六天后同时登顶苹果App Store和谷歌Play Store全球下载榜首,上线18天内,累计下载量已突破1600万次。随后在2月1日突破3000万大关,成为史上最快达成这一里程碑的应用。
华尔街的担忧在于,目前投入数十亿美元用于构建大型AI模型的做法可能会打水漂,更廉价的替代方案将让华尔街人工智能的泡沫破裂皇冠信用网足球代理。泡沫破裂带来的资本市场危机短期内是否会再次上演?
到了春节前一天,这种担忧气氛开始达到顶峰皇冠信用网足球代理。1月27日晚间,美股科技巨头股价集体下跌:英伟达股价下跌约17%,市值蒸发近6000亿美元,创下美国股市历史上最大单日市值跌幅纪录。博通公司股价下跌17%,AMD下跌6%,微软下跌2%。美股指数当日下跌:纳斯达克综合指数跌3.07%,标普500指数跌1.46%。人工智能领域的衍生品,如电力供应商也受到重创。美国联合能源公司股价下跌21%,Vistra的股价下跌29%。

展开全文
1月27日之后英伟达股价在震荡中回升皇冠信用网足球代理。老虎国际数据显示,2月13日英伟达股价为135.29美元,较前一交易日上涨3.16%。但这可能不是一次简单的技术性调整,目前没有明确的整体持续回调趋势。
相对于美股投资者,全球AI产业界的视角心态更加复杂微妙皇冠信用网足球代理。短暂慌乱和研判之后,中美主流厂商先后拿出了表态和新的动作。
最开始,慌乱情绪蔓延皇冠信用网足球代理。有大模型公司陷入恐慌情绪,有人反思为何这样的创新没有发生在自己的公司里,有人为新方向出现而兴奋,准备“大干一场”。

很快,新的布局开始了皇冠信用网足球代理。曾经占据开源模型主导地位的Meta,在过去几个月要求技术团队加班加点,复刻DeepSeek路径。全球大模型领域最知名的公司OpenAI也调整了模型发布策略,不再“挤牙膏”。
各大科技厂商(包括亚马逊AWS、微软Azure、谷歌云、阿里云、华为云、腾讯云、百度智能云等)在模型商店中迅速上线了开源版的DeepSeek-V3/R1这两款模型皇冠信用网足球代理。因为企业客户对DeepSeek-V3/R1的需求旺盛,此举可以为科技云厂商带来算力收入。
1月29日,阿里云发布了开源的通义千问Qwen 2.5-Max MoE(混合专家模型),它使用了和DeepSeek-R1类似的技术路线皇冠信用网足球代理。谷歌2月5日上线自研大模型Gemini 2.0,推出和DeepSeek-R1功能类似的思维链功能。OpenAI CEO(首席执行官)萨姆·奥尔特曼2月13日宣布,GPT-4.5/5将很快发布,ChatGPT将搭载GPT-5,并可无限制免费对话。百度一度是“闭源模型+模型收费”的拥趸,坚持不做开源模型,但2月14日百度宣布了一系列动作——文心一言4月1日起免费,未来数月推出文心大模型4.5系列,6月30日开源文心大模型。
整体来说,它们选择两条腿走路——一方面是拥抱DeepSeek,另一方面是跟进技术方案类似的自研产品皇冠信用网足球代理。
DeepSeek的开源如同鲶鱼,改变了科技大厂们的既定动作皇冠信用网足球代理。过去,科技厂商对大模型是否要开源存在大量争论.如今,国内科技大厂如阿里、腾讯、百度已经全部选择加入开源阵营。这意味着曾经试图靠模型收费的商业模式不再成立。
一级投资市场的反应更快,春节假期还没结束,不少投资人已经开始四处寻找门路,但“连DeepSeek核心团队的面都见不到”皇冠信用网足球代理。更多投资人意识到这家公司可能不开放融资后,快速调整策略,大量机构组团去杭州约见其他的科技公司,一些在2024年认为AI创业公司估值太高、风险太高的投资人重新燃起热情,“害怕错过”的情绪再次蔓延。
不同行为、不同态度的背后是复杂的资本、技术、人才和市场等因素交织作用皇冠信用网足球代理。《财经》综合采访调研结果显示,DeepSeek带给中美产业界的巨大转变有两点。
其一,人们此前普遍认为,信息技术的关键突破都在美国,其他国家都是在反向工程皇冠信用网足球代理。DeepSeek打破了这一刻板共识,成为近20年来第一个拿出革命性方案的中国创业公司。人工智能时代目前仍处于发展初期,DeepSeek激发全行业找到一张阶段性新地图,发展AI技术的另一个解法——并非一味地追求算力膨胀。这意味着在美国对中国实施算力封锁的当下,中美AI企业重新站到了一个新的竞争维度上,一个乐观的判断是,双方差距将快速拉近。
其二,此前全球的AI竞争的焦点在于训练,产业界普遍认为推理很重要,但这个过程会很漫长,不是现在皇冠信用网足球代理。DeepSeek把时间节点提前了。当产业界将竞争焦点集中到推理,除了算力成本革命性下降,对整个AI行业还有更加深刻的影响——硬软件协同会进一步加强,基于大模型技术的千行百业应用将大发展,而不是仅仅对话模型了。马上,人们不仅能看到整个行业从芯片、服务器、算力中心到终端、能源的产业剧烈变化,还能看到基于大模型技术的各种应用出现百花齐放的局面。
狂潮出现
DeepSeek没有根本改变大模型的经济规律,只是持续成本降低曲线上一个可预期的成功皇冠信用网足球代理。这次的不同之处在于,这是一个中国创业公司
最早注意到DeepSeek并将这家公司推到台前的是硅谷科技圈皇冠信用网足球代理。
2024年6月,据当地媒体报道,多位美国AI领域专家都表示对中国的AI大模型印象深刻,其中包括DeepSeek-V2模型,报道称,这款模型在一系列标准的行业评估中击败了OpenAI的GPT-4 Turbo、谷歌的Gemini 1.5 Pro和Anthropic的Claude 3 Opus皇冠信用网足球代理。当时就已经有不少美国行业人士认为,中国的生成式AI起步虽然较晚,但差距比很多人想象的要小。


2024年12月底,刚刚过完圣诞节的硅谷科技圈就开始了对DeepSeek的全面研究皇冠信用网足球代理。
2024年12月28日,DeepSeek V3模型发布后的第三天,OpenAI创始人萨姆·奥尔特曼在社交媒体评论称,DeepSeek能够以低价算力提供这样的服务令人惊讶皇冠信用网足球代理。OpenAI将暂停一些新的发布,拥有一个新竞争对手令他感到兴奋。
1月31日,他在Reddit论坛回复网友问题时提到,DeepSeek的出现改变了过去几年OpenAI遥遥领先的情况皇冠信用网足球代理。
2月7日,OpenAI宣布公开最新模型o3-mini系列模型的思维链(并非完整版),即让用户看到模型是如何推理思考的,而此前,出于竞争考虑,OpenAI没有完全公开o3-mini及其前身(o1和o1-mini)的推理步骤,仅向用户提供推理摘要皇冠信用网足球代理。
DeepSeek对美国资本市场带来了冲击,甚至引发了美国政策制定者、硅谷科技巨头及创业公司的关注皇冠信用网足球代理。
美国总统特朗普1月27日在迈阿密发表讲话时称,DeepSeek模型高效且经济,其出现是一种积极的发展,也给美国相关产业敲响了警钟皇冠信用网足球代理。美国需要集中精力赢得竞争。
微软首席执行官萨提亚·纳德拉1月27日在瑞士达沃斯世界经济论坛表示,应当非常、非常认真地对待来自中国的这些技术进展皇冠信用网足球代理。
Anthropic是亚马逊投资的一家AI创业公司,它是OpenAI的直接竞争对手皇冠信用网足球代理。Anthropic CEO达里奥·阿莫代伊(Dario Amodei)1月撰文称,一个公正的说法是,DeepSeek生产出了一款性能接近美国七个至十个月前模型的模型。它的成本大幅降低,但远未达到人们所说的比例。DeepSeek-V3并非一项独特的突破,也没有根本改变大模型的经济规律。它只是持续成本降低曲线上一个可预期的成功。但这次不同之处在于,第一个降低预期成本的是中国公司。这在以前从未发生过,并且具有地缘政治意义。
一位曾在硅谷和欧洲从事多年科技投资的人士向《财经》评价,DeepSeek之所以能在美国科技圈引发地震,主要有三方面因素:一是DeepSeek本身的技术进步,用低成本实现高性能,且不断有新的优化版本出现;二是开源,过去中国在世界科技领域的信任度是被美国所限制的,但开源是透明的,透明就意味着信任,且开源意味着大家都能用,越多人用,就越多人相信这个模型的实力;第三,DeepSeek的出现,颠覆了美国科技公司对AI领域的预设,他们开始反思并调整动作皇冠信用网足球代理。“我们曾一度认为AI是一座大山,大家努力往上顶爬,现在或许应该思考,AI可能是大海,有很多方向可以探索。”
DeepSeek带来的影响不止在美国科技圈,前述投资人提到,近期所有的相关会议里,DeepSeek都变成了最重要的议题皇冠信用网足球代理。欧洲和印度的一些创业者和投资人,过去认为大模型是只有中国和美国能做的事,他们不太敢投入,现在大家都好像有了底气,也都在尝试进入这一领域。

在中国,此前大模型行业主要有两类玩家,一是科技大厂们,包括字节跳动、百度、阿里巴巴、腾讯、华为等,它们大多拥有相对完整的AI生态,战略上重视大模型,人才储备和资金实力强大皇冠信用网足球代理。二是AI创业公司,最具代表性的是“六小虎”——智谱AI、百川智能、月之暗面、Minimax、阶跃星尘、零一万物,它们都拿到了巨额融资,各有发展侧重。
这个春节,DeepSeek狂潮的出现,两类玩家陷入压力之中皇冠信用网足球代理。
所有大厂中,字节旗下的豆包感受到的冲击感相对强烈皇冠信用网足球代理。在DeepSeek出现之前,豆包App是中国活跃用户量最高的生成式AI应用。多位字节人士曾告诉《财经》,字节对大模型的投入“不设限”,几乎是字节内部的“一号工程”。整个豆包团队,包括研发、解决方案和商务,人员数量约2000人-3000人,且不少人员都是加了50%甚至1倍的薪资,从其他大厂里挖来的。字节对于大模型业务的要求是要做到“全面领先”。
豆包用高成本堆积的C端领先优势,被DeepSeek用一个月的时间超过了皇冠信用网足球代理。2月5日,DeepSeek移动端上线26天,日活用户数突破4000万。前述字节人士表示,在B端用户那里,DeepSeek起到了很好的推广效应,近期有不少企业主动来要求推动豆包AI合作。但提到对C端应用的影响,他说,“内部打击不小。”
多位行业人士提到,大厂很难做出突破性创新,更常见的路径是,小团队做出成果,大厂再通过投资、收购,或是复制、优化的方式来跟进,并扩大创新的商业价值皇冠信用网足球代理。
另一大型科技公司的一位中层人员向《财经》提到,以目前AI技术的进程来看,AI领域里还有很多未知的可能性,但他所在公司的管理层早早就下了判断,包括“不卷模型,要卷应用”“闭源才是未来,开源价值不大”等皇冠信用网足球代理。且公司定期会有员工考试,考试的题目就包含了这些判断,员工必须“答对”。公司认为这样能够实现“战略对齐”。
但从现在的局面来看,他觉得有点“被打脸了”皇冠信用网足球代理。
大厂虽然人才储备丰富,但涉及多项业务和层级,层级汇报、不同业务部门的沟通协作都会消耗时间精力皇冠信用网足球代理。DeepSeek的母公司幻方做的是量化投资,是天然的AI大模型应用场景,业内认为,技术研发和应用场景的联动,是有效提升技术实力的方式之一。前述大厂人士提到,他所在的核心业务部门曾多次向大模型团队提出合作,但都没有收到积极反馈。
DeepSeek出圈后,大量客户在询问云厂商的一线销售人员,DeepSeek何时可以上架皇冠信用网足球代理。过去,销售人员为了业绩通常会对客户说,自家模型表现最好。如今,客户质疑随之而来,一线销售人员很难回答这个问题。
销售人员把这些质疑也抛给了技术团队——为什么你们无法开发出客户真正需要的技术?某国际云厂商的一位中国区销售人士向《财经》评价,自家模型在公开测评中得分与DeepSeek差距很大皇冠信用网足球代理。这款去年底发布的自研大模型曾被寄予厚望,但如今已悄无声息。这家云厂商的销售人员私下已经开始了小范围的讨论和反思,这些复盘并未上升到公司层面。
类似情况在一家中国头部云厂商内部也存在皇冠信用网足球代理。一位中国头部云厂商架构师最近压力很大,现有的模型不如DeepSeek-R1,但客户又对R1非常感兴趣。前线的压力逐渐传递到了后方产研团队。产研团队可以承认DeepSeek的技术创新,却不愿承认自己技不如人。
对比大厂,创业公司相对更灵活也更扁平,但有其他阻力皇冠信用网足球代理。
一家成立超过七年的AI公司创始人很佩服DeepSeek敢于投入的勇气皇冠信用网足球代理。他的感受是,虽然业内很多公司都拿到高融资,宣称大举投入,但实际很少有创业公司真正花了大价钱去做大模型的基础研发。“大家花的不是自己的钱,烧这种量级的钱还是谨慎的。”
此前,一位英伟达的长期合作伙伴告诉《财经》,过去两年密集购买英伟达GPU的中国公司主要是自身有业务需求的大厂,包括阿里巴巴、腾讯、字节跳动、百度等,创业公司很少皇冠信用网足球代理。有一些知名大模型创业公司会主动要求和他建立战略合作关系,以此来对外证明自己在投入算力,“不给钱的那种”。
大模型太烧钱,即使是以低成本著称的DeepSeek在前期的投入也很难估量皇冠信用网足球代理。第三方机构SemiAnalysis推算,DeepSeek实际拥有庞大的算力储备:共堆砌了6万张英伟达GPU卡,其中包括1万张A100、1万张H100、1万张“特供版”H800以及3万张“特供版”H20。
按照行业传统,中国AI创业公司还有一个大掣肘因素——创业公司拿到融资后,就不得不去考虑股东回报,这需要逐步抬高公司估值,而估值越高,IPO(首次公开募股)的时间表就越紧急皇冠信用网足球代理。这意味着,一个AI创业公司拿不到融资甚至没理由活下去,但一旦拿到第一笔融资,就被上了发条,为了上市而草草商业化。
大模型领域对算力和数据的高投入,一度被认为是影响创业公司估值的障碍皇冠信用网足球代理。一方面,创业公司很难在这些投入上和大厂抗衡,投入看不到上限。另一方面,这会让创业公司变成一家重资产公司。
大多数中国科技公司一开始就会将重心放在闭源模型上,因为行业的普遍预判是AI商业化应用主要集中在B端,而核心的企业客户需要闭源模型,甚至需要本地化部署皇冠信用网足球代理。
物理AI仿真系统开发商松应科技CEO聂凯旋告诉《财经》,DeepSeek的开源模式一定程度上规避了这个矛盾皇冠信用网足球代理。开源比闭源的模式成本低且进步速度快,“DeepSeek没有做特别多架构性的创新,应该说它是在借鉴开源的基础上,对模型能力做了比较陡峭的升级”。
生态:聚拢效应正在形成
无论大公司小公司皇冠信用网足球代理,之前要赢,是高成本的赢;现在,所有人都有可能低成本赢,这是生态的本质
DeepSeek两款模型V3/R3是开源的,任何人都可以下载、部署、使用,这也是它能够快速获得讨论度的核心原因之一皇冠信用网足球代理。
大年初一,正在丈母娘家吃团圆饭的华为工程师张飞飞(化名)被拉进一个电话会,新的动作在这次会上被部署:“准备安排加班,我们现在就要开始接入DeepSeek V3皇冠信用网足球代理。”四天后,所有团队成员就位。他们的目标是一季度就要完成所有的适配工作。
阿里云资深工程师徐陵(化名)所在团队在年前就已经多次开会讨论了皇冠信用网足球代理。他透露,2025年开年以来自己“所有工作都是在围着DeepSeek转。”他评价,DeepSeek的技术路线并不是独一无二的,各家大厂都有类似的产品,但DeepSeek目前展示出的工程能力确实很强。所谓工程能力,包括但不仅限于训练成本效率、模型性能和技术创新能力。
工作量陡然加大,徐陵觉得很累,但重拾久违的信心皇冠信用网足球代理。阿里云现有大模型的云业务也有自研AI芯片。他向《财经》表示,在美国数次加码国产GPU的算力封锁之后,自家芯片为了合规已经不得不主动降低了算力和制程,这让他一度沮丧,认为中美之间AI差距在加大,但是DeepSeek的技术路线证明了较低算力芯片也有可能做出同样先进的模型效果。
短短十余天,百余家中国公司已经宣布“接入DeepSeek”,覆盖从芯片、算力服务商到AI用户到最终用户各级生态圈皇冠信用网足球代理。
另一个新变化是,一些科技公司里闲置的服务器重新跑了起来皇冠信用网足球代理。“我们公司一批放在库房吃灰的CPU服务器,以前从没想过还能和AI扯上什么关系,现在也能带得动大模型了。”位于上海松江区的某云服务公司的一位技术人士告诉《财经》,此前大模型应用开发的成本太高了,他认为DeepSeek带来的大幅降低开发门槛的趋势将会推动产业向前一大步。
一家中国芯片设计公司已经准备将原定于2026年推出的新产品发布提前到今年,希望接住DeepSeek带来的国产算力的机会皇冠信用网足球代理。
开源也让DeepSeek迅速形成产业生态——芯片厂商、云厂商、软件厂商都在主动接入或适配DeepSeek皇冠信用网足球代理。
芯片公司第一时间拥抱了DeepSeek皇冠信用网足球代理。包括英伟达、AMD这些国际芯片厂商,华为•N腾、百度昆仑芯、海光这几家国产芯片厂商也迅速适配DeepSeek,为其专门优化Al推理。芯片是AI行业发展中最重要的基础设施,一个朴素的经济学理论是:技术进步和效率提升虽然能够降低某资源在单个领域的使用强度,但最终的结果是该资源的总消费量反而会增加。
云厂商一直是大模型推广应用的直接受益者,它们愿意上架所有热门模型皇冠信用网足球代理。客户使用DeepSeek等模型时会消耗算力、数据,进而带动其他基础云产品(计算、存储、网络、数据库、软件)的销售。因此,包括美国三大云厂商(亚马逊AWS、微软Azure、谷歌云)、中国科技云厂商(阿里云、华为云、腾讯云、火山引擎、百度智能云、中国电子云)、电信运营商(天翼云、移动云、联通云)都迅速上架了DeepSeek。
软件公司同样愿意接入市面上不同的大模型,因为这可以让软件更好用皇冠信用网足球代理。包括钉钉、飞书、金蝶等一批软件公司已接入DeepSeek。在线办公系统公司钉钉的一位技术人士告诉《财经》,2024年6月开始,钉钉接入了六家模型。此次钉钉使用的DeepSeek部署在阿里云上,专供钉钉使用。另一个在线办公系统公司飞书的一位技术人士告诉《财经》,飞书用的开源版DeepSeek部署在火山方舟和硅基流动两款模型平台上,它已和飞书的多维表格、智能伙伴创建平台等功能深度结合。
当产业链中的所有人都不约而同往DeepSeek上跑的时候,DeepSeek初步完成了第一轮生态布局皇冠信用网足球代理。目前,DeepSeek生态呈现出快速扩张且规模庞大的态势。
在用户端,DeepSeek在1月累计获得1.25亿用户(含网站、App累加不去重),2025年1月网站月访问量达2.56亿,全球榜上以22.3倍的速度增长皇冠信用网足球代理。近期DeepSeek访问使用量急速上升,已成为目前最快突破3000万日活跃用户量的应用程序。
在合作厂商端,国内外众多云厂商相继接入,包括亚马逊、微软、三大运营商、阿里云、百度智能云、腾讯云、华为云、360数字安全、中国电子云、并行科技、青云科技、UCloud、金山云、云轴科技等,都上线了DeepSeek大模型皇冠信用网足球代理。手机、PC等终端厂商也在积极拥抱DeepSeek,如荣耀等手机厂商已接入,一些地方政府也开始在政务系统部署,如深圳龙岗区政务服务和数据管理局已在政务外网部署上线了Deepseek-R1全尺寸模型。
在行业软件接入方面,DeepSeek覆盖云计算、医疗、教育、汽车、创意设计等多个领域皇冠信用网足球代理。如中关村科金的“得助大模型平台2.0”、软通动力的“天璇MaaS平台”、国家超算西安中心等都接入了DeepSeek系列模型,医疗领域的医渡科技、鹰瞳科技、万达信息,创意设计与办公工具领域的万兴科技、钉钉AI助理,智能汽车领域的江淮汽车、当虹科技,安全与通信领域的北信源、奇安信等都接入了DeepSeek。
另外,DeepSeek开始主动适配国产芯片,对华为•N腾、寒武纪等国产芯片进行了优化,符合国产化信创要求,推动了国产芯片在定制化场景中的发展皇冠信用网足球代理。
“你可以理解为,之前大模型是大玩家的小范围游戏,大玩家想做生态,但想进入这个生态,需要高代价高成本,DeepSeek的作用是把高门槛一下子打掉了皇冠信用网足球代理。”一位中美AI产业资深技术人士向《财经》评价:“无论大公司小公司,之前要赢,是高成本的赢,现在,所有人都可能低成本赢,这是生态的本质。”
下游应用:奇点到来皇冠信用网足球代理?
当整个行业的竞争焦点从训练转向推理皇冠信用网足球代理,大模型就不仅仅是对话了,基于大模型技术的千行百业应用都将取得大发展
相比产业界的复杂心态,投资圈迎来了久违的“活力”皇冠信用网足球代理。往年春节假期结束后,大约还需要一两周,投资机构们才会真正投入工作,今年的情况变了,投资人今年还没等假期过完,就冲到杭州,希望能和DeepSeek沟通交流。尽管他们绝大多数都没能见到创始人,热情依然不减,大型美元基金、大型政府引导基金们,把杭州的科技创新项目都看了一圈。
大模型的推理和训练都极为重要皇冠信用网足球代理。训练是大模型的基础,决定了模型的上限;推理是将模型应用于实际场景的关键环节,推理的速度和准确性直接决定了模型在实际应用中的表现和用户体验。
在实际应用中,优化推理过程,降低对计算资源的需求,可以显著降低模型的运营成本,使得模型能够在更多的设备和场景中部署和使用皇冠信用网足球代理。DeepSeek将全行业原来聚焦以训练为中心的竞争拉到了以推理为中心的竞争格局。这是一个巨大变化——从资本支出、芯片、基础设施架构到应用开放范式,都会引发巨大变化。
当全行业的竞争走向推理,一个重要表现是应用大发展,而不仅仅是目前的对话模型皇冠信用网足球代理。从技术逻辑简单说,推理算力本质上是分布式的,需要端侧和边缘侧配合,接下来,硬件厂商会与大模型公司紧密合作,针对推理需求开发专门的硬件产品,如推理芯片、边缘计算设备等。软件层面,开发适配新型硬件的驱动程序和开发工具,提高硬件资源利用率,降低推理延迟。
在市场和商业层面,竞争焦点从训练向推理的转向也会带来新的变化皇冠信用网足球代理。

有某头部金融机构的AI技术人士向《财经》表示,DeepSeek带来的改变很现实皇冠信用网足球代理。它的API定价仅为OpenAI运行成本的1/30,每百万词元仅需2.2美元,这种低成本使得更多的企业和机构能够负担得起。
另外,推理技术的发展使得大模型可以更高效地部署在各种硬件设备上,包括一些计算能力相对较弱的边缘设备和终端设备皇冠信用网足球代理。这一下子解决了大模型在很多应用场景中的部署难点,比如智能家居和智能穿戴设备。
中国电子云副总裁常慧锋透露,过去两年国内AI大模型相关的项目已经涌现,不少千万级的大单,主要是来自金融等信息化基础很好的行业,但整体来说,AI大模型推理能力跟业务的垂直领域结合才刚刚开始皇冠信用网足球代理。
这些都是机会皇冠信用网足球代理。
DeepSeek的出现再一次唤起一级市场的“害怕错过”心态,且这次比上一次由OpenAI带来的影响量级更上一层皇冠信用网足球代理。“上一次是美国公司,我们是跟随;这一次是中国公司,机会更大了。”
AI行业尚处于发展初期,门槛和上限远比移动互联网产业更高皇冠信用网足球代理。
无论中国还是美国,移动互联网时代的繁荣不仅体现在巨头公司的阵列,更具象体现在如雨后春笋般出现的,分布在不同领域、不同规模的新贵公司身上皇冠信用网足球代理。由于新的估值模型被认可,即便这些公司大多没有盈利,甚至没有清晰的商业模式,也不会妨碍它们成功上市。
而目前AI技术研发的巨量投入本身就是一个极高门槛,基本都是已经盈利多年的巨头们在大包大揽皇冠信用网足球代理。初创公司若没有一定的硬实力,单凭讲故事、画大饼就想融资,是难上加难。
过去两年间,中国AI领域的风投出现了一个特点:风险投资资金基本上流到少数头部大模型公司,更多细分领域的创业公司很难拿到钱皇冠信用网足球代理。那些头部大模型创业公司的估值太高,资金很难进去。据第三方数据机构企名片,2024年全年,中国AI领域融资总额约495亿元。其中,月之暗面、百川智能、智谱AI和Minimax四家公司共计完成了约233亿元融资额,占全年行业融资额的近一半(48%)。
创业公司估值到了一定阶段后,很难继续在一级市场拿到新融资皇冠信用网足球代理。除非能够证明自己的技术有独特性和壁垒,否则就必须拿出实际数据,包括用户数量、用户增速、营收增速等。但创业公司在这些方面很难与大厂竞争,大厂们已经将模型应用的触角深入各类场景中。
长此以往,投资人的思维越发保守,更注重创业公司的营收、利润、用户量等数据皇冠信用网足球代理。
一家AI头部创业公司的投资人告诉《财经》,头部的六家大模型创业公司中,至少有四家已经面临融资压力皇冠信用网足球代理。而DeepSeek的出现又加剧了这一形势。“对于投资人来说,投一个细分方向的目的是投中行业第一,如果这个第一已经出现,继续投资的意义就不大了。”
前述AI行业资深观察人士认为,遵循此前美国技术路线训练的大模型创业公司后续会比较被动皇冠信用网足球代理。但更多基于大模型应用的新创业公司会获得更多机会。“如果说此前的逻辑是垂直的、重资产的,现在是扁平的、轻资产的,接下来很有可能回到移动互联网创业时代,应用为王。”
换句话说,DeepSeek彻底反转了叙事体系,资产成本显得不那么重要了,回到应用为王的路径上皇冠信用网足球代理。
一位投资人向《财经》预测,2025年,整个一级市场的融资频率和交易金额会有明显提升,这主要是受近期二级市场科技股股价普遍上涨的影响皇冠信用网足球代理。且近期不少美元机构都表现出了投资更早期项目的意愿,会降低对业务数据的要求。
“新一代AI应用确实会加速,但具体方向不好判断,要看实际落地情况皇冠信用网足球代理。”多位接受《财经》采访的一级市场投资人表达了同一个观点:必须看到类似“爆款”潜质之类的苗头才能下结论。
算力:巨变前兆
从“大力出奇迹”到“四两拨千斤”的转变皇冠信用网足球代理,盘活了不少算力
“暴力美学”逻辑统治了2023年-2024年的全球大模型产业皇冠信用网足球代理。期间中美科技公司对大模型的发展共识是,新一代人工智能产业发展需要“大力出奇迹”——只有拥有足够的芯片、足够的资金才能支撑大模型迭代以及商业化。DeepSeek提出的“四两拨千斤”的技术路径推翻了这一模式。
大模型芯片公司行云集成电路CEO季宇告诉《财经》,作为一家芯片公司,他们关注的不仅仅是模型的效果,更注重模型的经济性,而经济性很大程度上取决于运行模型的硬件皇冠信用网足球代理。DeepSeek有望把高质量的模型降到人人都用得起的一个水平,他认为,这将会给硬件,也就是国产芯片带来机会。
DeepSeek采用了MoE(混合专家模型)架构,这种架构的优势在于降低了对内存带宽的需求,缺点是需要更大的内存容量皇冠信用网足球代理。不过,据《财经》了解,从技术角度看,更大的内存容量需求相对是比较好满足的,且市场上给全国产方案带来探索的机会。
对非显卡场景而言,这反而是一个有利的特点皇冠信用网足球代理。比如使用CPU运行的场景,目前甚至使用CPU服务器也有可能运行大模型,这说明DeepSeek显著降低了算力门槛。
总结来说,DeepSeek为此前难以满足大模型运行需求的国产芯片提供了更多发展空间,尤其是在推理市场皇冠信用网足球代理。
峰瑞资本副总裁李罡的观点是,近年来新一代AI芯片公司兴起,这些新公司和过去的芯片公司一大区别就是产品的着力点在优化带宽,不再追求高算力,算力可以用异构的方式来解决皇冠信用网足球代理。
同时,DeepSeek的热度可能将会带动资本市场对新一代AI芯片的热度皇冠信用网足球代理。“去年大家都还是在以孵化为主,一些知名机构已经投了一些芯片项目,但是还没有曝光。今年这些热度会很快起来。”
他认为,随着时间推移,芯片的成本能够降到现在十分之一甚至更低,而这种芯片的降本将会带来应用的爆发皇冠信用网足球代理。“目前因为芯片的成本高昂,很多AI应用没办法免费,未来如果再下降一个数量级,就会爆发很多免费的应用出来,就将迎来应用大爆发的阶段。”
并行科技创始人陈健认为,DeepSeek确实会盘活国产算力,为国产算力的成长提供全新机遇皇冠信用网足球代理。
国内大部分算力服务商主要出售自有算力,并行科技不仅提供自有算力,还将分布在全国各地的智算中心连接起来,形成统一算力网络,调度给前端用户皇冠信用网足球代理。陈健介绍,这些智算中心芯片种类多样,算力参差不齐,算力闲置现象较为普遍。虽然目前绝大多数国产芯片均已经适配DeepSeek,但在算力调度、应用适配层面还有大量的优化工作,而他们当下工作重心之一,是评估哪三种国产芯片在DeepSeek上性能表现最优,以及哪三种国产芯片性价比最高,以便为客户使用国产算力提供参考。
如某国有大型银行采用长江计算联合•N腾、华为云团队的方案,使用G440K V2服务器成功部署DeepSeek-V3模型的本地化推理服务,为•N腾芯片等在金融行业的推广提供了案例皇冠信用网足球代理。
随着DeepSeek在云服务、手机、汽车等多领域的广泛应用,国产芯片将有望在更多行业实现规模化应用,AI大模型应用生态也将更加成熟与繁荣皇冠信用网足球代理。
在算力需求端,中外大型科技公司仍然坚持大规模投资算力皇冠信用网足球代理。
2024年,美国科技四巨头(微软、亚马逊、谷歌、Meta)资本支出均达到史上最高点,2025年资本支出总额将超过3200亿美元,总增速约为30%皇冠信用网足球代理。最新财报电话会显示,微软计划2025年资本支出将环比增加;亚马逊计划2025年投入1000亿美元资本支出,增速将接近30%;谷歌计划在2025年投入750亿美元资本支出,增速将超过40%;Meta预计2025年资本支出为600亿-650亿美元,增速将高达60%-75%。

包括字节跳动、阿里、百度等科技公司人士的观点是,短期内节省算力很重要,但投资算力更重要皇冠信用网足球代理。一位阿里云人士对《财经》表示,阿里云在2025年的重点之一,仍是大规模投资算力。

上述中国科技公司智能算法负责人对《财经》分析,拉到十年的长周期看,算力需求不会减少,只会螺旋上升皇冠信用网足球代理。因此,面向未来投资算力更重要。这就像2025年的iPhone,计算性能一定超过2007年的iPhone。他所在公司综合考虑算力资源储备、市场未来用量、模型成本下降等因素判断,2027年每天推理算力的消耗量将增长100倍以上。
AI产业逻辑变化,中国科技股正迎来重估皇冠信用网足球代理。近一周,中国科技公司股价普涨。阿里(NYSE:BABA)纽交所股价上涨16.9%,总市值2954亿美元,腾讯港交所股价上涨9.4%,总市值4.4万亿港元,百度(NASDAQ:BIDU)在纳斯达克股价上涨7.2%,总市值346亿美元。
新时代开启
旧地图找不到新世界
陈健的观点是,一流的性能表现、大幅降低的算力成本,加开源模式是DeepSeek引爆的三个核心原因皇冠信用网足球代理。但他表示:“技术的发展就是你追我赶的,前两点其他大模型也很快能做到甚至可能超过DeepSeek,而开源这一模式为DeepSeek生态养成和未来发展带来深远的影响力。”
在DeepSeek推出V3/R1之前,谷歌的AI大模型虽然也开源,但对中文的支持一般,并且它作为国外的开源产品在国内关键领域落地存在一定的政策风险;国内虽然有开源大模型,性能表现没那么出色,生态链不少玩家都采取保守观望的态度皇冠信用网足球代理。
“DeepSeek V3/R1性能出色,又开源开得比较彻底,让人放心跟进,在这一点上,阿里云作为另一个也在国内推AI开源大模型的厂家就有点难比,因为它同时也有闭源大模型,导致别的玩家多少有点不放心,会认为我在你开源产品上怎么做也比不上你阿里云闭源的大模型,DeepSeek就不会让人产生这种顾虑皇冠信用网足球代理。”某云服务商高管告诉《财经》。
软件开源并非指将源代码全部无条件免费提供给别人用,必须遵循一定规则,即开源协议皇冠信用网足球代理。全世界有上百种开源协议,常用的有五六种,DeepSeek选择的是比较宽松友好的MIT开源协议(The Massachusetts Institute of Technology License,麻省理工学院许可协议)。
MIT开源协议最大的特点是支持商用,很多公司在选用开源产品的时候也都首选支持MIT协议的,因为可以完全控制这些第三方的代码,必要的时候可以修改或者二次开发皇冠信用网足球代理。相比之下,一些商业闭源模型可能每年需要企业支付数百万甚至上千万元的授权费用,免费又支持商用的DeepSeek大模型对生态合作伙伴的吸引力更强。
陈健指出了开源对DeepSeek未来发展的另一种潜在的长期影响:“在开源世界,你如果被认可,那全世界的高手都会跟你玩,会在你的代码基础上继续创新,形成良好的开发者社区氛围,增进开源模型应用生态皇冠信用网足球代理。”
中国电子首席科学家、中国电子云总工程师朱国平表示,DeepSeek有可能复制Linux操作系统的成功皇冠信用网足球代理。Linux通过开源形成了丰富的生态系统,包括各种开源软件、工具和应用。这些开源项目相互协作、相互促进,共同推动Linux在服务器、超级计算机、嵌入式等领域成为全球主流操作系统。
“AI大模型和操作系统一样,都是平台级软件,平台级软件总会收敛到少数几家,尽管当前大模型众多,但最终只有几家能胜出皇冠信用网足球代理。”朱国平说。
在中国,受限于美国不断收紧的芯片制裁政策,中国公司无法从英伟达等芯片公司购买高端芯片,也无法制造7纳米及以上的高端芯片,导致不少中国AI大模型创业创新团队不得不默认一个所谓的“跟随战略”:紧跟世界前沿创新的脚步,保证中国AI大模型不落后三个至六个月,并试图利用中国丰富的应用场景做出“从1-100”的创新皇冠信用网足球代理。
未来,国产芯片、DeepSeek大模型、算力服务商、行业应用,这些环节能够共同形成国产AI大模型产业链闭环皇冠信用网足球代理。
2月11日,百度创始人李彦宏在阿联酋迪拜World Governments Summit 2025峰会上针对DeepSeek回应称,百度仍需对芯片、数据中心和云基础设施持续投入,以打造下一代模型皇冠信用网足球代理。
李彦宏认为,在AI、IT乃至更多领域,大多数创新都与降低成本有关皇冠信用网足球代理。为此,需要使用更多算力来尝试不同的路径。也许,在某个时刻会找到一条捷径,比如说只需600万美元就能训练出一个模型,但在此之前,可能已花费了数十亿美元,用于探索哪条路才是花费这600万美元的正确途径。
从产业创新路径的层面来看,DeepSeek打破了几个“刻板共识”:AI领域中国相对美国差距不小,而且差距在拉大;美国的芯片是制约中国AI产业发展的关键,可以卡住中国;目前全球的AI竞争的核心是训练,推理是未来的事;大模型的关键突破都发生在美国,其他国家市场都是在反向工程皇冠信用网足球代理。
这不仅是对中国AI产业创新的实践启示,也是对全球AI进展打破常规缓慢节奏的启示皇冠信用网足球代理。
如果既有的道路走不通,那么就需要寻找新的道路皇冠信用网足球代理。在DeepSeek出现之前,AI行业普遍认为,使用的计算卡数量越多,模型就越先进,效果也越好。然而,由于美国对中国实施芯片封锁,中国公司难以获取大量先进的计算卡。因此,按照这种传统逻辑参与全球AI竞争,中国公司往往会陷入被动,只能不断扮演跟随者的角色,难以取得先机。
DeepSeek狂潮的出现,从根本上改变了大模型时代的技术竞争逻辑,为中国的AI发展提供了一种全新的思路和可能性皇冠信用网足球代理。
季宇认为,“过去的四五十年中,经验主义对中国的经济腾飞起到了巨大的作用,但也形成了一定的思维定式,如果中国没有已经走到世界前列的情况下,经验主义其实是一个非常有效的方法论,但是中国处在世界前列时,无论是技术还是商业创新是需要反经验主义的,反经验主义不只是‘反’经验,更需要新的把事情做成的新的方法论,反经验主义或许可以帮助中国科技创新突破瓶颈皇冠信用网足球代理。”

责编 | 秦李欣
猜你喜欢
- 2026-04-08皇冠登1登2登3申请_“甜茶”主演科幻大片《沙丘3》发布“先到先得”预告 宣布提前八个月开票
- 2026-04-07皇冠信用网会员开户申请_美军营救飞行员更多细节披露:在伊境内秘密修跑道,特朗普放弃高尔夫看营救
- 2026-04-06皇冠信用网申请条件_三大赛冠军+1!孙颖莎实现世界杯三连冠,新一代“世界杯女王”诞生
- 2026-04-05皇冠信用网代理占成_广东一男子用无人机吊运几百斤的猪羊上山祭祖,引发网友热议!当事人:家里老人多,路不好走且抬不动
- 2026-04-04皇冠信用网怎么开通_美议员:美国防部,与其改名“战争部”,不如叫“战争罪部”,美军现在干的都是摧毁民用基础设施、伤害平民的事情
- 2026-04-04皇冠代理登录地址_新疆维吾尔自治区人民医院:谢新才传承工作室“扎根”新疆,赋能中医药发展
- 2026-04-03皇冠信用登2代理_伊朗有救了?车臣或将下场参战,局势变3对1,以色列将腹背受敌
- 2026-04-01皇冠信用网登2代理_中国送粮俄罗斯送油,大批记者登船,特朗普清楚:想啃下古巴不容易
- 2026-03-31皇冠信用网占成代理_伊朗一枚导弹,炸出了乌克兰的隐藏实力!每天能产2000架拦截型无人机
- 2026-03-31皇冠信用需要押金吗_白宫发言人:伊朗前领导人对特朗普“撒谎”,所以我们杀了他们
- 2026-03-31皇冠信用平台出租出售_伊朗发动报复性行动,伊拉克一所美国大学凌晨遭袭
- 2026-03-31皇冠信用网会员开户_外交部:中方强烈谴责!


网友评论