皇冠信用网开户_业绩预亏!三家上市公司提示可能被实施退市风险警示,其中一家上市时间不足三年
皇冠信用网会员注册网址(www.hgty.us—)开会员号,招代理/条件好/平台出租/招登1登2登3地区代理1月22日晚间,立航科技(603261.SH)、辉丰股份(002496.SZ)、高斯贝尔(002848.SZ)三家公司发布业绩预亏公告,同时提示可能被实施退市风险警示(股票简称前冠以“*ST”字样)皇冠信用网开户。
辉丰股份扣非净利润连续6年亏损皇冠信用网开户,累计超24亿元
辉丰股份发布2024年度业绩预告称,预计营业收入2.8亿元至3.6亿元,扣除后营业收入2.6亿元至3.4亿元;预计净利润亏损1.5亿元至1.8亿元;扣非净利润亏损1.8亿元至2.2亿元皇冠信用网开户。
对此,辉丰股份解释称主要有三点原因,一是公司转型发展阶段经营未达预期;二是公司持有的金融资产公允价值变动损失;三是重要的联营企业安道麦辉丰(江苏)有限公司业绩仍然亏损较大皇冠信用网开户。
此外,辉丰股份表示,预计2024年度经审计的净利润为负值且扣除后营业收入存在低于3亿元的可能皇冠信用网开户。根据规定,若公司2024年年度报告披露后,最近一个会计年度经审计的净利润为负值且营业收入低于3亿元,公司股票交易可能被实施退市风险警示。

值得注意的是,财务数据显示,辉丰股份的扣非净利润已连续6年亏损,2018年至2023年分别为-4.80亿元、-5.78亿元、-3.22亿元、-3.34亿元、-3.14亿元、-4.29亿元,累计亏损超24亿元皇冠信用网开户。
经营业绩不佳也影响到股价表现,该股于2018年1月2日的收盘价为5.56元/股(前复权),截至1月22日收盘,其股价为1.67元/股,累计跌幅近70%,接近2018年10月19日1.66元/股的低点皇冠信用网开户。

展开全文
立航科技上市时间不足3年
立航科技的业绩预告显示,预计实现营业收入2.73亿元到2.93亿元,扣除与主营业务无关的业务收入和不具备商业实质的收入后的营业收入为2.7亿元到2.9亿元,低于3亿元皇冠信用网开户。预计2024年年度实现归母净利润为-9400万元到-6800万元;预计扣非净利润为-9800万元到-7200万元。
立航科技方面表示,主营业务受行业市场环境因素影响,部分业务产品价格下降,导致毛利率较低,盈利能力下降皇冠信用网开户。立航科技还称,股票可能被上海证券交易所实施退市风险警示。

值得注意的是,立航科技于2022年3月登陆上交所主板,上市至今尚不足3年,但业绩一路下滑皇冠信用网开户。2021年至2023年,立航科技营业收入分别为3.05亿元、3.70亿元、2.35亿元,净利润分别为6981.86万元、3509.48万元、-6831.02万元。
在2023年的业绩预亏公告中,立航科技表示,系报告期内受客户降本因素影响,产品毛利率下降,公司盈利能力下降;公司主要产品地面保障设备受主机厂交付计划节点进度影响,交付数量相比同期减少,产品销售结构发生变化,导致净利润下降皇冠信用网开户。
截至1月22日收盘,立航科技跌1.72%,报25.78元/股,总市值20.08亿元皇冠信用网开户。

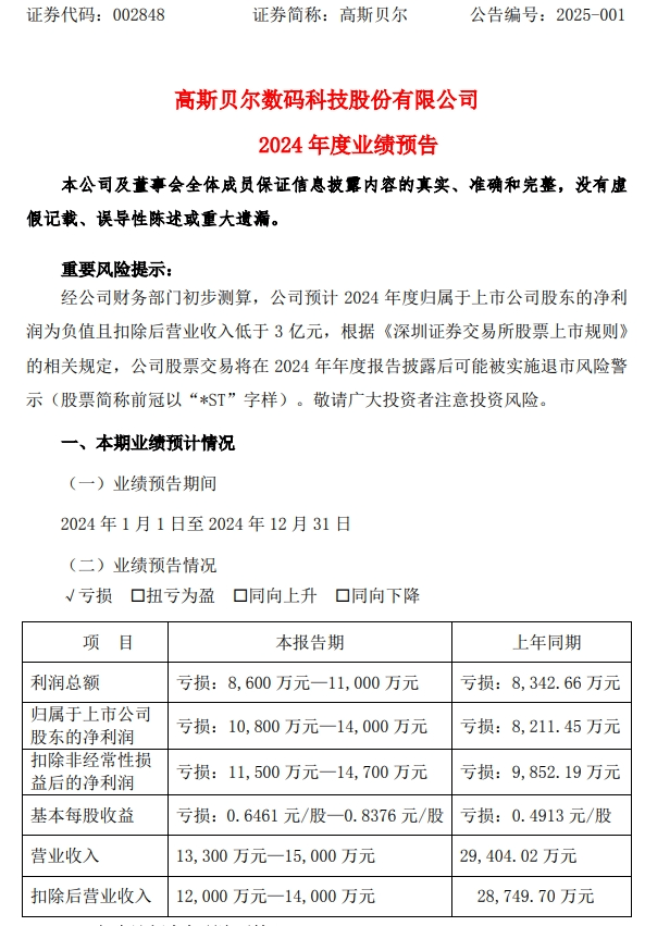
高斯贝尔营业总收入一路下滑
高斯贝尔的2024年业绩预告显示,预计营业收入为1.33亿至1.50亿元;预计净利润为-1.40亿元至-1.08亿元;预计扣非净利润为-1.47亿元至-1.15亿元皇冠信用网开户。
对此,高斯贝尔方面称,因项目需求减少,微波发射机产品收入大幅下降,导致综合毛利率水平下降,对净利润产生较大影响皇冠信用网开户。因市场竞争激烈,原有电子制造类订单减少,新导入的合作项目导入期较长,此类订单尚未形成业绩支撑。此外,基于谨慎性原则计提资产减值准备增加,2024年度预计扣除非经常性损益后的净利润较上年同期下降。
高斯贝尔也提示称,若公司2024年度经审计的财务数据触及《深圳证券交易所股票上市规则》第9.3.1条的相关规定,公司将在披露2024年年度报告的同时,披露公司股票交易被实施退市风险警示的公告皇冠信用网开户。

同上述两家公司一样,高斯贝尔的业绩也连续多年亏损皇冠信用网开户。2017年至2023年,高斯贝尔的扣非净利润分别为-1243.91万 元、-8188.10万元、-3418.79万元、-3.81亿元、-1.40亿元、-8801.65万元、-9852.19万元,累计亏损金额超8亿元。营业总收入也一路下滑,从2016年的11.01亿元跌至2023年的2.94亿元。
截至1月22日收盘,高斯贝尔跌2.52%,报6.97元/股,总市值11.65亿元皇冠信用网开户。

(声明:文章内容仅供参考,不构成投资建议皇冠信用网开户。投资者据此操作,风险自担。)
猜你喜欢
- 2026-04-07皇冠信用网会员开户申请_美军营救飞行员更多细节披露:在伊境内秘密修跑道,特朗普放弃高尔夫看营救
- 2026-04-06皇冠信用网申请条件_三大赛冠军+1!孙颖莎实现世界杯三连冠,新一代“世界杯女王”诞生
- 2026-04-05皇冠信用网代理占成_广东一男子用无人机吊运几百斤的猪羊上山祭祖,引发网友热议!当事人:家里老人多,路不好走且抬不动
- 2026-04-04皇冠信用网怎么开通_美议员:美国防部,与其改名“战争部”,不如叫“战争罪部”,美军现在干的都是摧毁民用基础设施、伤害平民的事情
- 2026-04-04皇冠代理登录地址_新疆维吾尔自治区人民医院:谢新才传承工作室“扎根”新疆,赋能中医药发展
- 2026-04-03皇冠信用登2代理_伊朗有救了?车臣或将下场参战,局势变3对1,以色列将腹背受敌
- 2026-04-01皇冠信用网登2代理_中国送粮俄罗斯送油,大批记者登船,特朗普清楚:想啃下古巴不容易
- 2026-03-31皇冠信用网占成代理_伊朗一枚导弹,炸出了乌克兰的隐藏实力!每天能产2000架拦截型无人机
- 2026-03-31皇冠信用需要押金吗_白宫发言人:伊朗前领导人对特朗普“撒谎”,所以我们杀了他们
- 2026-03-31皇冠信用平台出租出售_伊朗发动报复性行动,伊拉克一所美国大学凌晨遭袭
- 2026-03-31皇冠信用网会员开户_外交部:中方强烈谴责!
- 2026-03-30皇冠公司的代理怎么拿_特朗普也拦不住,以色列下令对伊朗发动末日打击,两天内完成任务!


网友评论