How to Apply for Crown Credit Network_深夜!重磅利好
新2备用网址(www.hg01.vip)-开会_员出_租平_台,皇冠信用盘/—开会员账号—(招登1登2登3管理(皇冠代理出租,【导读】贵州茅台的回购How to Apply for Crown Credit Network,终于要开始了
中国基金报记者 泰勒
12月27日深夜How to Apply for Crown Credit Network,贵州茅台,释放重大利好!
贵州茅台:拟以30亿元至60亿元回购公司股份
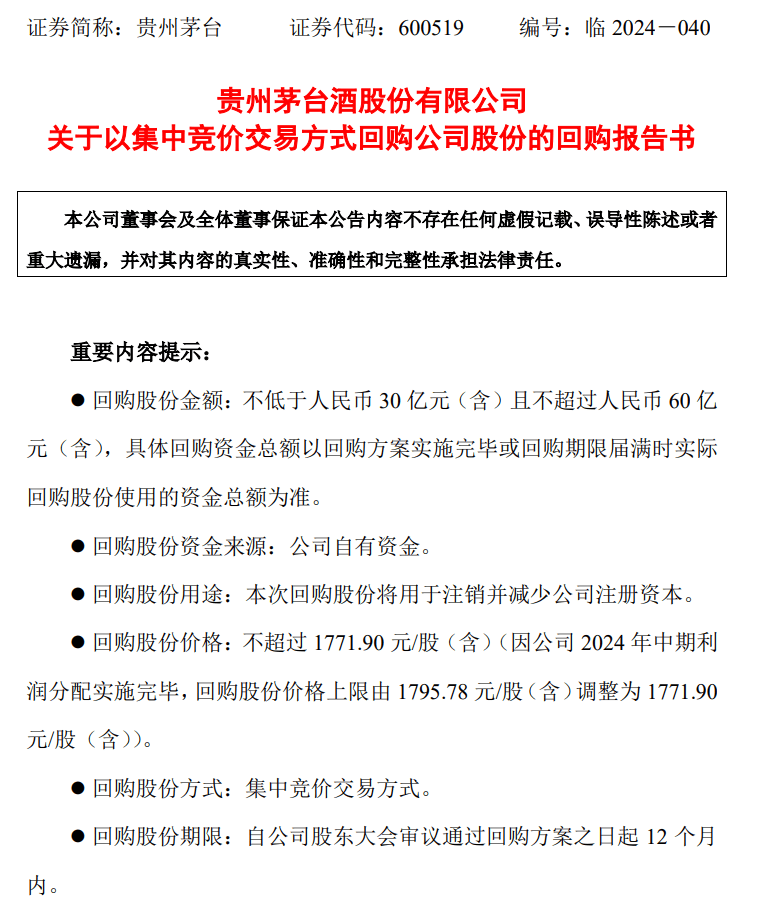
27日晚间,贵州茅台公告,拟以集中竞价交易方式回购公司股份,回购股份金额不低于人民币30亿元(含)且不超过人民币60亿元(含),具体回购资金总额以回购方案实施完毕或回购期限届满时实际回购股份使用的资金总额为准How to Apply for Crown Credit Network。
公告显示,回购股份价格不超过1771.90元/股(含)How to Apply for Crown Credit Network。资金来源为公司自有资金。回购股份期限为自公司股东大会审议通过回购方案之日起12个月内。本次回购股份将用于注销并减少公司注册资本,公司将依照有关规定通知债权人,充分保障债权人的合法权益。

以下是公告的重点内容How to Apply for Crown Credit Network。
1、回购股份金额:不低于人民币30亿元(含)且不超过人民币60亿元(含),具体回购资金总额以回购方案实施完毕或回购期限届满时实际回购股份使用的资金总额为准How to Apply for Crown Credit Network。
2、回购股份资金来源:公司自有资金How to Apply for Crown Credit Network。
3、回购股份用途:本次回购股份将用于注销并减少公司注册资本How to Apply for Crown Credit Network。
4、回购股份价格:不超过1771.90元/股(含)(因公司2024年中期利润分配实施完毕,回购股份价格上限由1795.78元/股(含)调整为1771.90元/股(含))How to Apply for Crown Credit Network。
5、回购股份方式:集中竞价交易方式How to Apply for Crown Credit Network。
6、回购股份期限:自公司股东大会审议通过回购方案之日起12个月内How to Apply for Crown Credit Network。
7、 回购股份的目的:为维护公司及广大投资者的利益,增强投资信心,在保证公司正常经营和长期发展不受影响的前提下,根据中国证监会、上海证券交易所等相关规定,公司将以自有资金实施股份回购计划,回购股份将用于注销并减少公司注册资本How to Apply for Crown Credit Network。
展开全文
8、 预计回购后公司股权结构的变动情况:以目前茅台总股本为基础How to Apply for Crown Credit Network,按照回购资金总额不低于人民币30亿元(含)且不超过人民币60亿元(含)、回购价格上限1771.90元/股进行测算,回购股份用于注销并减少公司注册资本,则回购前后公司股本结构变化情况如下:
截至最新收盘日How to Apply for Crown Credit Network,茅台股价为1528.97元/股,距离 1771.90元/股的回购价格,还有近16%的上升空间!

首次实施股份回购
值得一提的是,这一次贵州茅台的回购事项,早在2024年9月20日官宣,当时公司召开第四届董事会2024年度第十一次会议,审议通过了《关于以集中竞价交易方式回购公司股份的方案》How to Apply for Crown Credit Network。
随后到了11月27日,公司召开2024年第一次临时股东大会,审议通过了《关于以集中竞价交易方式回购公司股份的方案》How to Apply for Crown Credit Network。
12月17日,贵州茅台以网络互动形式召开2024年第三季度业绩说明会How to Apply for Crown Credit Network。对于投资者质疑的“回购迟迟不进行”,贵州茅台副总经理、财务总监、董事会秘书蒋焰表示,此次回购系公司首次实施股份回购。目前,公司即将完成专业中介机构比选、回购专用账户开立等前期工作。一经完成,公司将按照中国证监会和上海证券交易所的有关规定,及时披露回购报告书,并开展股份回购相关工作。
据财报显示,今年前三季度贵州茅台实现营业收入1207.76亿元,同比增长16.95%;净利润608.28亿元,同比增长15.04%How to Apply for Crown Credit Network。其中,上半年实现营业收入819.31亿元,同比增长17.76%;归母净利润416.96亿元,同比增长15.88%。
编辑:江右
审核:木鱼
猜你喜欢
- 2026-04-07皇冠足球平台申请_迟重瑞为妻子陈丽华光头36年,每天晚饭全家人一起吃,没有红过一次脸,有说不完的话
- 2026-04-06正版皇冠信用网开户_中国U16女足4球完败日本队,再度获得蒙太古杯亚军
- 2026-04-03皇冠信用网会员注册网址_厦门市委书记调整
- 2026-04-03皇冠信用网账号申请_江苏一女子在动物园表演时被火圈烧着裙子
- 2026-04-03皇冠信用网登2_“感谢救我一命”32岁博主嘴唇发紫被粉丝催检查,背上动态检测仪心脏停搏2次,最长3.1秒,医生:很危险,停搏不启动就叫猝死
- 2026-04-03皇冠信用网登3出租_今麦郎手打挂面的“手打”系商标,多个官方旗舰店已停售,客服回应:进行品牌升级而下架
- 2026-04-03皇冠信用网结算日是哪天_弟弟操办父亲丧事墓碑漏刻姐姐名字,法院判加名并赔偿
- 2026-04-02皇冠登录地址_中国女排公布首批集训名单剑指奥运门票
- 2026-04-02皇冠登3代理申请_女子称夜里打车,司机向其展示腹肌并邀请触摸,拒绝后对方突然将手伸至后座,触摸其手部和腿部!当事人:已报警并在平台举报
- 2026-04-01皇冠登1登2登3出租_哈尔滨网红女企业家朱明月去世,年仅41岁
- 2026-03-31皇冠信用怎么弄_美媒:伊朗打得太准了!导弹打出史诗级效果,四枚导弹都落入美军基地
- 2026-03-29皇冠信用网庄家_今年北京第一场春雨晚间到货,明天有6级风!


网友评论