皇冠信用網怎么弄_多家不按需投递快递公司被开罚单,专家建议探索更合理机制
皇冠信用网占成代理(www.9990088.com)为您提供皇冠登录,皇冠平台代理、会员皇冠信用网代理开户、皇冠会员开户业务“未经用户同意代为确认收到快件、擅自使用智能快件箱、快递服务站等方式投递快件.....”近期,国家邮政管理局密集发布了一批针对快递行业投递服务的处罚信息皇冠信用網怎么弄。潇湘晨报·辣椒财经记者梳理发现,处罚信息中多条涉及了投递快递方式的问题。
快递被投递至驿站或智能快件箱、未经收件人允许等“不告而投”的行为,已在今年3月1日起正式实施的《快递市场管理办法》(又称“快递新规”)中,被明文禁止皇冠信用網怎么弄。然而,记者梳理发现,“快递新规”实施的近9个月以来,一系列违规问题仍屡见不鲜,多地监管部门已开出一批批罚单,涉及中通、极兔、申通、圆通、韵达等多家快递品牌。
因“不告而投”多家快递被开罚单
针对“快递送货上门”此前已有相关规定皇冠信用網怎么弄。2018年5月1日起正式实施的《快递暂行条例》,其中明确规定:“经营快递业务的企业应当将快件投递到约定的收件地址,并告知收件人或者代收人当面验收。”
今年3月1日起正式施行的“快递新规”,其中也进一步对“未经用户同意代为确认收到快件”“未经用户同意擅自使用智能快件箱、快递服务站等方式投递快件”“抛扔快件、踩踏快件”行为做出明确处罚规定:“由邮政管理部门责令改正,予以警告或者通报批评,可以并处1万元以下的罚款;情节严重的,处1万元以上3万元以下的罚款”皇冠信用網怎么弄。
潇湘晨报·辣椒财经记者搜索国家邮政局处罚信息内容发现,11月25日,国家邮政局共计发布了48条处罚信息皇冠信用網怎么弄。通过记者进一步梳理信息内容发现,擅自使用智能快件箱、快递服务服务站等方式的为21条,未经用户同意代为确认收到快件6条。

例如,10月30日,淮南市邮政管理局就安徽某物流有限公司擅自使用智能快件箱、快递服务站等方式投递快件下达了行政处罚决定书皇冠信用網怎么弄。处罚形式为警告。
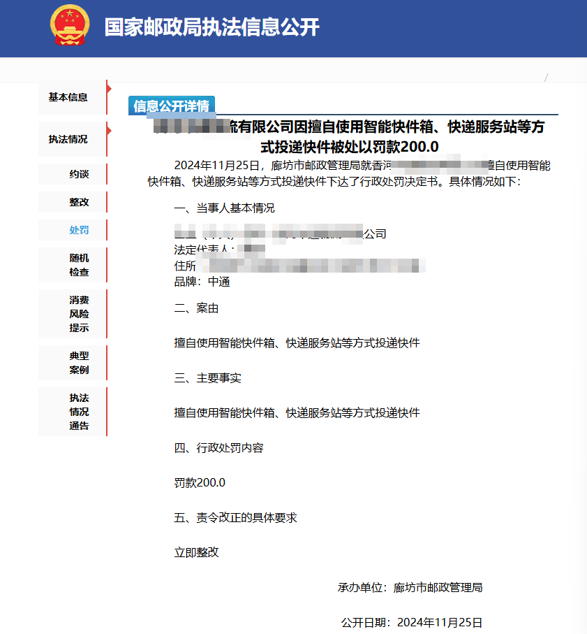
例如,11月25日,廊坊市邮政管理局就廊坊市某快递有限公司大厂分公司擅自使用智能快件箱、快递服务站等方式投递快件下达了行政处罚决定书,处以罚款200元皇冠信用網怎么弄。

展开全文
此外,近段时间以来,多地监管部门也就此类行为频频开出罚单,据济南市邮政管理局官网显示,近期,该局针对“快递公司擅自使用智能快件箱、快递服务站等方式投递快件”等行为进行了密集处罚,自11月1日以来共开出10张罚单,涉及中通、极兔、申通、圆通、韵达等快递品牌皇冠信用網怎么弄。
长期以来,快递被“擅自”投递、虚假签收等问题并不鲜见,由此也引发了一系列消费投诉甚至是纠纷皇冠信用網怎么弄。黑猫投诉平台显示,截至目前,涉及“快递投放”累计有3382条。投诉内容包括“快递强制投放”,“快递员未联系即投放快递问题”,投诉快递品牌包括了极兔、中通、申通、韵达、圆通等品牌,还包括了丰巢、袋鼠等快递智能柜。
据未来网报道,今年9月,郑州市消费者协会发布的一份“郑州市快递行业消费评议调查”结果显示,在11184份完整答卷样本中,消费者在选择最不满意快递公司的原因时,有5742人选择了“快递员未经(消费者)同意(擅自)将快递放置第三方代收点”,占总样本数据的51%,位居消费者最不满意原因第一位皇冠信用網怎么弄。
专家:可探索建立更合理的快递费用体系
长沙的李女士告诉记者,最近外地朋友给她寄了两袋大米,在配送的时候,她接到了电话,“是一个机器人的声音,告知我会送到驿站,也问了我同意不同意皇冠信用網怎么弄。”李女士表示,她表示同意后,随后就接到了一串取件码,“因为这两袋米不算很重,我提回去也没什么。”李女士表示,虽然送到家门口的确节省了取件的时间,但如果家里没有人及时开门取件,也会担心遗失问题,放在驿站或者智能柜则可以避免这一层担心。
“可以探索建立更加合理的快递费用体系,让快递员和网点在遵守新规的同时也能获得合理的收益皇冠信用網怎么弄。”盘古智库高级研究员江瀚认为,快递员和网点面临着经济效益和服务质量的双重压力。一方面,快递员需要尽快完成投递任务以提高效率;另一方面,他们又需要遵守新规以保证服务质量。这种矛盾导致了一些快递员和网点选择违规操作。此外,由于快递业务量大、覆盖面广,监管部门难以对每一个快递公司和网点进行地效的监督和管理。
江瀚建议,具体优化举措可以包括引入智能化管理手段,提高快递投递的效率和准确性,减少违规操作的可能性等皇冠信用網怎么弄。
潇湘晨报·辣椒财经记者陈诗娴综合报道
猜你喜欢
- 2026-04-07皇冠信用网去哪里弄_失联5天后安徽菖蒲镇6岁女童已遇害,当地警方:已将35岁嫌犯柳某某抓获归案
- 2026-04-05皇冠公司的代理怎么拿_直红!米特里策再度薅李镇全头发,主裁看完VAR将其红牌罚下
- 2026-04-05皇冠信用网登3代理_美军救出在伊朗跳伞的第二名飞行员后,特朗普发文
- 2026-04-04皇冠信用网最高占成_大心脏!孙颖莎决胜局逆转汉娜·高达,晋级世界杯四强
- 2026-04-04皇冠信用网代理注册_美官员证实被击落,“机上人员下落不明”
- 2026-04-03皇冠信用网代理平台_优思益:公司多个账号被封停,已无力进行相关售后及客诉服务,整体处于崩溃边缘
- 2026-04-01皇冠信用网代理流程_美媒:美在中东困境告诉中国,击败美军最佳方法是瞄准弱点狠狠打
- 2026-04-01皇冠信用网在线开户_宋宁峰对近期争议发文道歉 宣布无限期暂停演艺工作
- 2026-04-01皇冠信用网去哪里弄_地铁吐血女孩银行账户被封,别让冰冷的系统“冻结”了滚烫的善意
- 2026-03-28皇冠信用网APP下载_中国男足又赢一场 U19国足1比0胜澳大利亚队
- 2026-03-28皇冠信用网如何注册_初三男生与体育老师发生冲突面部被打骨折,校方:已开除涉事老师,正协商赔偿事宜
- 2026-03-27皇冠信用网结算日是哪天_美国称为惩罚巴拿马政府取消长江和记实业在巴拿马运河港口的运营合同,中国正在扣留悬挂巴拿马旗的集装箱船,外交部回应


网友评论