welcome皇冠注册_深圳两旧改项目被指“停滞多年、原封不动”?官方透露最新进度
皇冠信用出租代理www.9990088.com—)开会员号,占成\登3代理\皇冠皇冠信用网_(招登1登2平台出租近日,奥一新闻记者注意到,有市民于人民网“领导留言板”反映沙塘布与吉厦两旧改项目荒废,望有关部门推动项目建设;对此,龙岗区城市更新和土地整备局进行回复表示, 沙塘布中南片区项目(二期)正在进行规划调整,吉厦社区城市更新单元正开展盘活处置,该局将在城市更新进程中继续依法依规开展工作welcome皇冠注册。一起来关注详情。
市民反映
沙塘布片区及吉厦片区旧改项目停滞
望有关部门推动项目建设落地
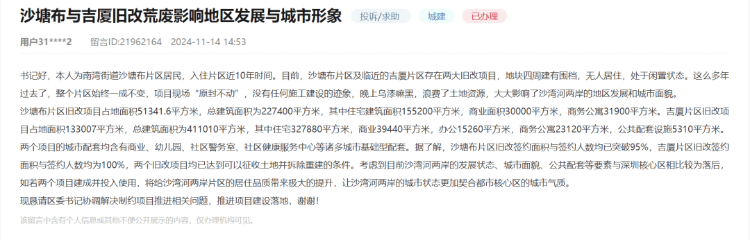
11月14日,一位自称入住南湾街道沙塘布片区近10年的居民通过人民网“领导留言板”留言反映称,目前,沙塘布片区及临近的吉厦片区存在两大旧改项目,地块四周虽建有围档,却处于闲置状态welcome皇冠注册。 多年以来,“项目现场‘原封不动’,没有任何施工建设的迹象”“大大影响了沙湾河两岸的地区发展和城市面貌”,望有关部门协调解决制约项目推进相关问题,推动项目建设落地。

图源:人民网“领导留言板”
官方回应
沙塘布中南片区项目(二期)在规划调整中
吉厦社区城市更新单元正开展盘活处置
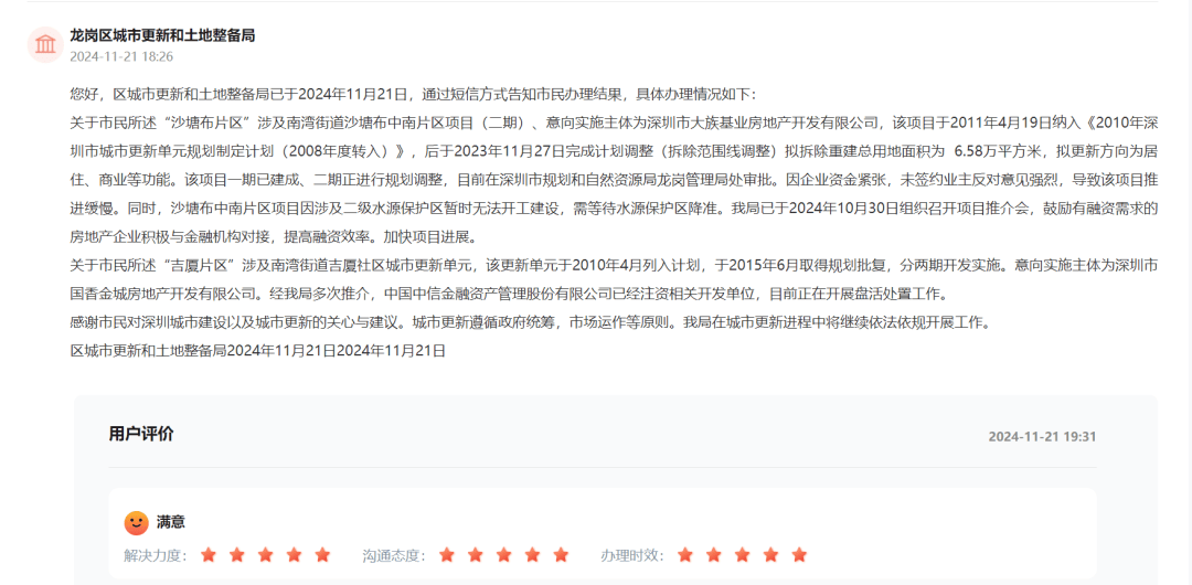
11月21日, 龙岗区城市更新和土地整备局对该市民留言进行回复称, 沙塘布中南片区项目(二期)正在进行规划调整,吉厦社区城市更新单元正开展盘活处置welcome皇冠注册。接下来,该局将在城市更新进程中继续依法依规开展工作。
☛ 沙塘布片区
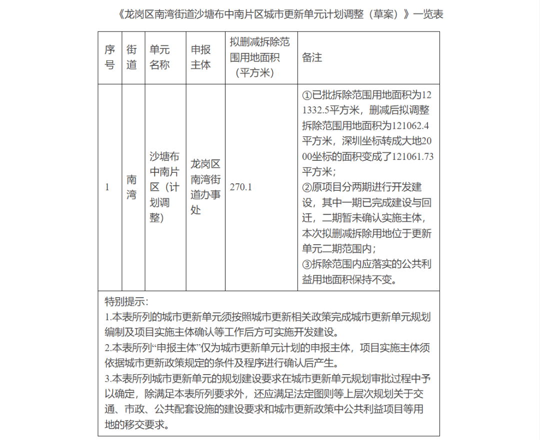
关于市民所述“沙塘布片区”涉及 南湾街道沙塘布中南片区项目(二期)、意向实施主体为 深圳市大族基业房地产开发有限公司,该项目于 2011年4月19日纳入《2010年深圳市城市更新单元规划制定计划(2008年度转入)》,后于 2023年11月27日完成计划调整(拆除范围线调整)拟拆除重建总用地面积为 6.58万平方米,拟更新方向为居住、商业等功能welcome皇冠注册。 该项目一期已建成、二期正进行规划调整,目前在深圳市规划和自然资源局龙岗管理局处审批。
展开全文
因企业资金紧张,未签约业主反对意见强烈,导致该项目推进缓慢welcome皇冠注册。同时,沙塘布中南片区项目因涉及二级水源保护区暂时无法开工建设,需等待水源保护区降准。该局已于 2024年10月30日组织召开项目推介会,鼓励有融资需求的房地产企业积极与金融机构对接,提高融资效率,加快项目进展。
☛ 吉厦片区
关于市民所述“吉厦片区”涉及 南湾街道吉厦社区城市更新单元,该更新单元于 2010年4月列入计划,于 2015年6月取得规划批复,分两期开发实施welcome皇冠注册。意向实施主体为 深圳市国香金城房地产开发有限公司。经该局多次推介,中国中信金融资产管理股份有限公司已经注资相关开发单位, 目前正在开展盘活处置工作。

图源:人民网“领导留言板”
值得一提的是,留言市民在后续用户评价中,对官方回复给出“五星好评”welcome皇冠注册。
沙塘布中南片区城市更新单元计划调整
吉厦社区城市更新单元被列入
《2014年深圳市城市更新单元计划第一批计划》(草案)


图源:深圳市龙岗区城市更新和土地整备局官网
据龙岗政府在线信息, 龙岗区南湾街道吉厦社区属于“村改居”社区,位于南湾街道东部片区,龙岗大道与丹沙路交汇处,东邻厦村,南邻沙塘布,西邻南岭村与丹竹头,北至龙岗大道welcome皇冠注册。辖区面积约 2.2平方公里,常住人口 21519人。

图源:深圳市规划和自然资源局官网
采写:奥一新闻记者 任贺
编辑:任贺
部分内容来源:人民网“领导留言板”、深圳政府在线、深圳市龙岗区城市更新和土地整备局官网
猜你喜欢
- 2026-03-21皇冠信用盘代理登1 _特朗普:当美国想结束与伊朗冲突时,以色列也会同步
- 2026-03-20皇冠代理登1,2,3 _动用核弹开路,以军彻底疯狂?特朗普刚打完包票,自己人开始浇油
- 2026-03-20皇冠信用盘平台出租 _8:30上班,8点要到岗晨读?四川一公司回应:创始人爱学习,晨读内容大多聚焦于管理和经营方面,律师:应支付加班费,以避免潜在法律风险
- 2026-03-17正版皇冠信用盘代理 _女子火车上突来月经弄脏卧铺床单,列车员要求清洗或赔偿180元,12306客服回应
- 2026-03-16皇冠登一登二登三区别 _美媒:伊朗航母被击沉后,东风17升级版亮剑,美军承认无法被拦截
- 2026-03-14皇冠信用盘怎么注册 _美军基地5架空中加油机被伊朗导弹袭击中
- 2026-03-12沙特阿拉伯 vs 乌拉圭 _突发!穆杰塔巴遇袭,伊朗抓到111人,战场扩散,中俄很难调停?
- 2026-03-08皇冠信用庄家_伊朗第13波导弹雨砸下,100万大军准备打地面战,英法德已选边站
- 2026-03-08皇冠体育App下载_沉默8天后,国台办公开表态,开出两岸对话条件,赖清德突遭当头一棒
- 2026-03-07皇冠信用网出租足球_邵子钦进球后比心庆祝,王霜灵魂拷问:小邵这心比给谁的呀?
- 2026-03-06皇冠信用盘网址_特朗普要求立即赦免以色列总理
- 2026-03-04信用平台出租 _女儿因不写作业挨打大哭,随后嘴唇发紫倒地!家长:很后悔打她


网友评论