皇冠信用網登123出租_杉杉股份董事长再生变!郑驹辞职,80后继母上任
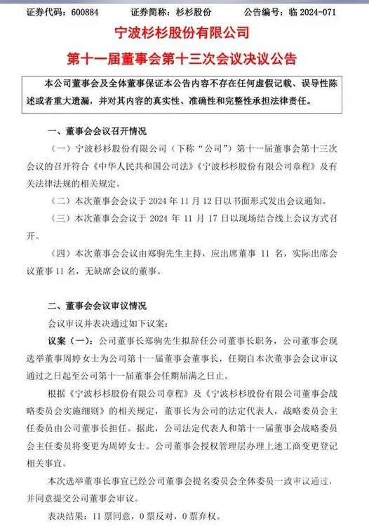
电竞投注(—www.9990088.com)如开申请会员_账号,皇冠体育_怎么注册代理—(招登1登2登3(平台出租)杉杉股份(600884.SH)11月18日晚间公告披露,鉴于郑驹因工作原因辞去董事长职务,庄巍因个人原因辞去副董事长职务,公司董事会选举周婷为新任董事长,任期至第十一届董事会任期届满皇冠信用網登123出租。郑驹辞去公司董事长职务后,仍将担任公司第十一届董事会副董事长,任期同样至届满。

一年前,浙商大佬郑永刚猝然长逝,留下一个合计市值超过400亿元的商业帝国皇冠信用網登123出租。一年后,由其子郑驹接班的“杉杉系”不复昔日辉煌,旗下上市公司甚至易主。
浙商大佬猝然长逝 儿子仓促接棒
2023年2月,郑永刚突发心脏病去世皇冠信用網登123出租。随后,郑永刚长子郑驹被选举为杉杉股份新任董事长,成为“杉杉系”的新舵主。
履历显示,郑驹出生于1991年,从英国本科毕业后就进入“杉杉系”工作皇冠信用網登123出租。2018年2月,郑驹正式出任杉杉控股的法定代表人及董事长。2019年9月,郑驹出任杉杉集团有限公司董事、副总经理(副总裁),后于2020年1月升任杉杉集团总经理(总裁)。

然而,在郑驹仓促接棒的过程中,却上演了郑永刚现任妻子、郑驹继母周婷抢夺继承权的闹剧,甚至引发上交所关注皇冠信用網登123出租。公开简历显示,周婷,1982年出生,无境外永久居留权,获浙江大学和长江商学院EMBA双硕士学位,曾任上海市青联委员、浙江卫视、东方卫视新闻部记者、主播,第一财经集团电视新闻部记者、主播、《两会笛声》系列制片人。
展开全文
尽管最后双方达成和解,郑驹完成对“杉杉系”的实际控制,但在接近两个月的“内斗”中,杉杉股份市值已蒸发超过60亿元皇冠信用網登123出租。
多事之秋的“杉杉系”
如今“杉杉系”进入多事之秋,旗下一家A股永杉锂业刚刚被司法拍卖,又传出相关资产遭冻结皇冠信用網登123出租。
11月13日晚间,永杉锂业披露了永杉锂业控股股东、实控人发生变更皇冠信用網登123出租。变更主要由月初的一场拍卖造成。
11月1日,根据京东司法拍卖网络平台公示的《成交确认书》,永杉锂业原控股股东宁波炬泰投资管理有限公司(以下简称宁波炬泰)持有的公司7600万股和2600万股无限售条件流通股股份被成功竞拍皇冠信用網登123出租。此次进行拍卖的宁波炬泰所持股份,此前已因债务逾期违约被司法冻结。京东司法拍卖网络平台显示,其中7600万股共进行了189次出价,最终成交价为5.72亿元,较起拍价溢价69.23%;2600万股进行了210次出价,最终成交价为2.31亿元,较起拍价溢价99.14%。
两个标的均由永荣控股集团有限公司(下称永荣控股)旗下公司平潭永荣致胜投资有限公司(以下简称永荣致胜)竞得,成交价合计8.03亿元皇冠信用網登123出租。
永杉锂业于11月13日收到永荣致胜送达的《辽宁省凌海市人民法院执行裁定书》,辽宁省凌海市人民法院已裁定宁波炬泰持有的1.02亿股永杉锂业股票的所有权归永荣致胜所有皇冠信用網登123出租。
本次权益变动后,宁波炬泰持有永杉锂业的股份占比从33.73%下降至13.94%,与其一致行动人上海钢石股权投资有限公司(以下简称上海钢石)共持有的永杉锂业股份从44.11%下降至24.32%皇冠信用網登123出租。永荣致胜持有永杉锂业的股份将从0%增至19.79%。
由于上海钢石放弃其所持有的永杉锂业股票对应的投票权,永杉锂业的控股股东变更为永荣致胜,实际控制人变更为永荣致胜实际控制人吴华新皇冠信用網登123出租。
由此,永杉锂业正式成为永荣控股旗下第一家上市公司皇冠信用網登123出租。
杉杉系当前危机不断,除永杉锂业被拍卖之外,旗下另一家上市公司杉杉股份也面临着控制权变更风险皇冠信用網登123出租。杉杉系主要由杉杉集团有限公司、杉杉控股、杉杉股份组成,控股两家A股公司分别是永杉锂业、杉杉股份。

11月5日,杉杉股份公告,近日收到控股股东杉杉集团的通知,其所持有的杉杉股份部分股份发生被司法冻结、轮候冻结的情况皇冠信用網登123出租。目前,杉杉股份控股股东及其一致行动人累计被冻结/标记股份合计占公司总股本比例达39.54%。
杉杉股份表示,其控股股东正与相关方进行积极沟通以降低冻结比例,但鉴于累计被冻结和标记的股份比例较高,如果后续该部分股份被强制司法处置,可能存在控制权变更的风险皇冠信用網登123出租。
周婷上任后发文强调团结一致向前进
猜你喜欢
- 2026-04-06皇冠信用网申请条件_三大赛冠军+1!孙颖莎实现世界杯三连冠,新一代“世界杯女王”诞生
- 2026-04-05皇冠信用网代理占成_广东一男子用无人机吊运几百斤的猪羊上山祭祖,引发网友热议!当事人:家里老人多,路不好走且抬不动
- 2026-04-04皇冠信用网怎么开通_美议员:美国防部,与其改名“战争部”,不如叫“战争罪部”,美军现在干的都是摧毁民用基础设施、伤害平民的事情
- 2026-04-04皇冠代理登录地址_新疆维吾尔自治区人民医院:谢新才传承工作室“扎根”新疆,赋能中医药发展
- 2026-04-03皇冠信用登2代理_伊朗有救了?车臣或将下场参战,局势变3对1,以色列将腹背受敌
- 2026-04-01皇冠信用网登2代理_中国送粮俄罗斯送油,大批记者登船,特朗普清楚:想啃下古巴不容易
- 2026-03-31皇冠信用网占成代理_伊朗一枚导弹,炸出了乌克兰的隐藏实力!每天能产2000架拦截型无人机
- 2026-03-31皇冠信用需要押金吗_白宫发言人:伊朗前领导人对特朗普“撒谎”,所以我们杀了他们
- 2026-03-31皇冠信用平台出租出售_伊朗发动报复性行动,伊拉克一所美国大学凌晨遭袭
- 2026-03-31皇冠信用网会员开户_外交部:中方强烈谴责!
- 2026-03-30皇冠公司的代理怎么拿_特朗普也拦不住,以色列下令对伊朗发动末日打击,两天内完成任务!
- 2026-03-29皇冠信用网足球代理_卖菜老人没赶上船,轮渡开走又返回接上,船长:否则她要等两小时


网友评论