皇冠信用盘正网_多省耗材挂网治理,价格“全国一盘棋”正加速推进→
怎么注册皇冠信用网(—www.9990088.com)是皇冠官网开户平台,开放皇冠体育代理申请、信用网会员开户,线上投注官网平台耗材价格治理多地进行系统性升级皇冠信用盘正网,价格整治影响力扩至全国...
无挂网记录皇冠信用盘正网,可先挂网不定价格
6月20日,江苏医保局发布《关于进一步推进医用耗材阳光挂网价格治理工作的通知》(简称《通知》),自印发之日起正式施行皇冠信用盘正网。

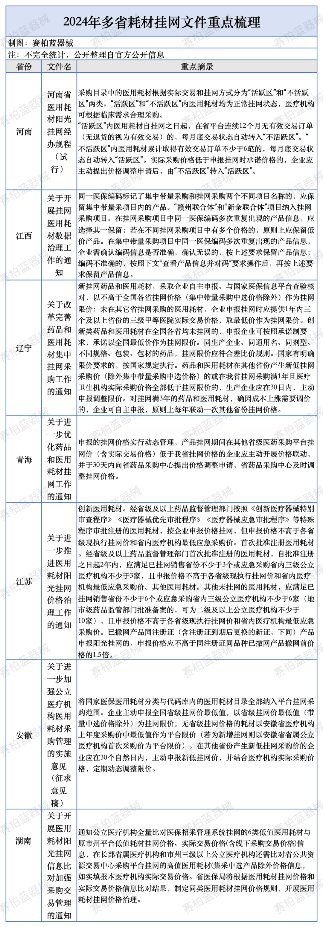
不止江苏,今年以来,各省对于耗材挂网价格治理的工作推进速度加快皇冠信用盘正网。目前,全国各省对挂网规则的制定均有了不同程度地完善。全国最低价要求的引入,更是让挂网耗材的价格联动及时性大幅增强,随着网采率的提升,价格“全国一盘棋”正加速实现。今年以来,全国多省在耗材挂网治理方面出台文件,笔者整理如下:

此次江苏《通知》的出台,让耗材挂网价格治理又向前迈了一大步皇冠信用盘正网。《通知》对不同情况的耗材挂网进行针对性管理。对于“挂网省份或应急采购记录数量不足产品”,江苏明确可以先挂网但暂不确定挂网价格,采购价格不得高于企业承诺的省级挂网低价,大大降低了挂网门槛。对于已撤网产品,申报价格不高于同注册证同品种已撤网产品撤网前价格的 1.5 倍,即可重新挂网。

展开全文
同时,江苏将规范挂网产品撤网:省医保部门对省阳光采购平台无验收记录时间满2年的挂网产品,定期进行撤网皇冠信用盘正网。对省阳光采购平台无验收记录时间满1年的挂网产品,企业可主动申请撤网。在产品撤网后1年内,对与已撤网产品同注册证产品的阳光挂网申报,不予受理。
深入招采各环节皇冠信用盘正网,全面监控耗材价格
国家医保局《关于加强和改进医药价格和招采信用评价工作的通知》,要强化信用评价与价格治理的协同联动,在一省确定失信产品价格虚高空间后,应及时通知他省予以关注皇冠信用盘正网。
陕西对集采挂网产品与限价挂网产品分别启动价格联动,并将企业主动调价时间均设置为30天以内皇冠信用盘正网。如果违规,集采挂网产品按照医药价格和招采信用评价制度相关规定处理;限价挂网产品以全国最低挂网价为基础下调涉事产品价格10%,以保留其限价挂网资格;企业不予确认的,取消该产品挂网资格,自取消之日起一年内不再接受该产品挂网申请。
安徽也要求在平台挂网的医用耗材及时联动全国最低有效挂网价,并实施动态调整皇冠信用盘正网。对未及时申报、申报不实及其他弄虚作假情况,一经查实将按医药价格和招采信用评价制度予以处置。
对于药械企业而言,耗材价格虚高的代价或意味着将丧失全国市场皇冠信用盘正网。
据新华社此前报道,国家医保局透露,目前正在积极推进有关部门移交的部分药品耗材制造成本与售价差异大问题的整改工作,同时针对部分药品在不同省份间存在不公平高价、歧视性高价问题,组织开展省际间价格协同规范治理皇冠信用盘正网。
在挂网耗材价格治理的过程中,采购由线下转为线上发挥了重要作用皇冠信用盘正网。基于各地数据壁垒打通,虚高价格的生存空间大幅缩小,且官方能高效掌握耗材采购各环节的具体信息,监管颗粒度也再度细化。
今年3月,国家医保局党组成员、副局长施子海带队赴辽宁调研定点零售药店药品价格管理、公立医疗机构高值医用耗材网采等工作皇冠信用盘正网。其中强调,公立医疗机构应该在省级集中采购平台上采购全部所需的高值医用耗材,要结合高值医用耗材临床使用实际,采取适宜方式切实提高网采率。
6月6日,国务院办公厅发布《深化医药卫生体制改革2024年重点工作任务》,其中也明确提到:完善提升医药集采平台功能,加强网上采购监督,提高药品和医用耗材网采率皇冠信用盘正网。
现阶段,全国多数省份已启用招采子系统,耗材价格治理可进一步延伸至医院端皇冠信用盘正网。
湖南省医保局《关于深入推进医用耗材阳光挂网集中采购的实施意见》中提到:招采管理系统定期采集全国各省份医用耗材挂网价格信息,对挂网产品的挂网价格进行比对分析,对其挂网价格进行提示和调控;对公立医疗机构采购品种、数量、价格进行比对分析,对其采购价格进行提示、预警和调控皇冠信用盘正网。
安徽《<关于进一步加强公立医疗机构医用耗材采购管理的实施意见(征求意见稿)>公开征求社会意见的公告》中也提到:动态监测平台医用耗材挂网价格,对公立医疗机构采购品种、数量、价格进行比对分析,对其采购价格进行提示、预警和调控,及时发现处置价格异常情况,促进企业按合理价格挂网皇冠信用盘正网。
基于多手段协同监管,挂网耗材价格虚高难以为继皇冠信用盘正网。同时,低价联动模式成为各大集采的标配,“一省砍价,全国共享”的成效极大推动了耗材价格治理,未来的市场竞争将变得更为纯粹。
原标题:全国耗材价格大治理(附名单)
来源 | 赛柏蓝器械
编辑| 符媚茹 买晓飞
猜你喜欢
- 2026-03-21皇冠信用盘开户 _中东土豪5分钟打赏100万!在中东做团播华人:当地对直播间跳舞趋于保守,主播到点下班是铁律
- 2026-03-19皇冠信用平台出租出售 _伊朗的“持久战”:只要扛过半年,美国在中东将彻底沦为路人?
- 2026-03-19皇冠信用盘代理流程 _欧洲护航霍尔木兹换特朗普援乌?芬兰总统:是个好主意
- 2026-03-19皇冠信用盘结算日 _前方等位3200多桌,女子排队到崩溃!现场一幕却让人愤怒
- 2026-03-18皇冠信用盘如何开户 _最新!油价或重回“9元时代”
- 2026-03-16皇冠信用盘怎么申请 _长沙一对男女在火锅店门口实施不雅行为!被采取刑事强制措施
- 2026-03-16皇冠信用盘登1 _马克龙与伊朗总统通话,“法国成为袭击目标不可接受”
- 2026-03-16如何代理皇冠信用盘 _伊朗还没投降,美媒就迫不及待宣布:F22和F35“领先”歼20和歼35
- 2026-03-16皇冠登3代理申请 _超级替补!舍什科本赛季英超替补登场打进4球,领跑所有球员
- 2026-03-15信用盘怎么注册 _799元镜片进价仅15元,溢价超50倍,批发商聊到拿货价格时十分谨慎,只敢在手机上打字
- 2026-03-14如何申请皇冠信用盘 _世界杯资格赛-张子宇11+5王思雨17分 中国女篮胜南苏丹
- 2026-03-14皇冠信用盘会员开户 _西安不倒翁小姐姐丈夫回应其离职:很多谣言都太离谱了


网友评论