如何申请皇冠信用盘_“认企行”丨海关失信企业如何正确按下“修复键”
皇冠信用盘登3代理注册(www.9990088.com)如何开申请会员_账号,皇冠信用盘_怎么注册代理—(招登1登2登3(平台出租)
《中华人民共和国海关注册登记和备案企业信用管理办法》(海关总署令第251号,以下简称《信用办法》)已于2021年11月1日起施行,其中第七条提出:“海关建立企业信用修复机制,依法对企业予以信用修复”如何申请皇冠信用盘。下面小编就为大家介绍一下海关失信企业如何正确开展信用修复。

Q:海关对失信企业如何认定如何申请皇冠信用盘?
A:企业有下列情形之一的如何申请皇冠信用盘,海关认定为失信企业:
1. 被海关侦查走私犯罪公安机构立案侦查并由司法机关依法追究刑事责任的;
2. 构成走私行为被海关行政处罚的;
3. 非报关企业:1年内被海关行政处罚次数超过上年度单证总票数千分之一且被处罚超过100万元的;
报关企业:1年内海关行政处罚次数超过上年度单证总票数万分之五且被处罚超过30万元的(此项内容仅为简要介绍如何申请皇冠信用盘,详细规定请见《信用办法》第二十二条);
展开全文
4. 自缴纳期限届满之日起超过3个月仍未缴纳税款的;
5. 自缴纳期限届满之日起超过6个月仍未缴纳罚款、没收的违法所得和追缴的走私货物、物品等值价款如何申请皇冠信用盘,并且超过1万元的;
6. 抗拒、阻碍海关工作人员依法执行职务如何申请皇冠信用盘,被依法处罚的;
7. 向海关工作人员行贿如何申请皇冠信用盘,被处以罚款或者被依法追究刑事责任的;
8. 法律、行政法规、海关规章规定的其他情形如何申请皇冠信用盘。

Q:海关失信企业开展信用修复的途径有几种如何申请皇冠信用盘?
A:信用修复有两种方法:企业向海关申请信用修复和海关主动开展信用修复如何申请皇冠信用盘。
Q:企业满足哪些条件可以向海关申请信用修复如何申请皇冠信用盘?
A:未被列入严重失信主体名单的失信企业纠正失信行为如何申请皇冠信用盘,消除不良影响,并且符合下列条件的,可以向海关书面申请信用修复并提交相关证明材料:
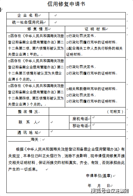
1. 因存在《信用办法》第二十二条第二项、第六项情形被认定为失信企业满1年的;
2. 因存在《信用办法》第二十二条第三项情形被认定为失信企业满6个月的;
3. 因存在《信用办法》第二十二条第四项、第五项情形被认定为失信企业满3个月的如何申请皇冠信用盘。
Q:什么情况下海关主动开展信用修复如何申请皇冠信用盘?
A:失信企业连续2年未发生《信用办法》第二十二条规定情形的,海关应当对失信企业作出信用修复决定如何申请皇冠信用盘。前款所规定的失信企业已被列入严重失信主体名单的,应当将其移出严重失信主体名单并通报相关部门。
Q:可以介绍一下企业申请信用修复的流程吗如何申请皇冠信用盘?
A:然如何申请皇冠信用盘,企业申请信用修复主要有三个流程:
1. 提交申请:企业向海关书面申请信用修复并提交相关证明材料,填写《信用修复申请书》,准确填写受理海关、企业相关基本信息、联系方式、申请日期,并加盖公章如何申请皇冠信用盘。(附图)

◆对存在《信用办法》第二十二条第二项、第三项、第五项情形的如何申请皇冠信用盘,应当收取行政处罚决定书和行政处罚履行完毕的证明材料;
◆对存在《信用办法》第二十二条第四项情形的如何申请皇冠信用盘,应当收取相关税款缴纳完毕的证明材料;
◆对存在《信用办法》第二十二条第六项情形的,应当收取行政处罚决定书和配合海关工作人员执行职务的相关证明材料如何申请皇冠信用盘。
2. 海关受理:企业提交的申请材料齐全且填写完整、规范的,海关接受企业信用修复申请,并出具《信用修复申请回执》如何申请皇冠信用盘。(附图)

3. 作出决定:经审核符合信用修复条件的,海关自收到企业信用修复申请之日起20日内作出准予信用修复决定如何申请皇冠信用盘。

Q:海关不予申请信用修复的情形有哪些如何申请皇冠信用盘?
A:失信企业因违反进出口食品安全管理规定、进出口化妆品监督管理规定或者走私固体废物被依法追究刑事责任以及非法进口固体废物被海关行政处罚金额超过250万元的,将被列入严重失信主体名单如何申请皇冠信用盘。被列入严重失信主体名单的失信企业不符合申请信用修复的相关条件。
法律、行政法规和党中央、国务院政策文件明确规定不可修复的,海关不予信用修复如何申请皇冠信用盘。

Q:企业如何查询信用等级如何申请皇冠信用盘?
A:企业可以登录“中国海关企业进出口信用信息公示平台”网址:,查询在海关的注册登记或者备案信息、信用等级及行政处罚信息等如何申请皇冠信用盘。
Q:明白了!听你这么一介绍,我们进出口企业一定要遵纪守法,不触碰失信红线如何申请皇冠信用盘。一旦成为失信企业,也要尽快开展信用修复。
A:是的,海关按照诚信守法便利、失信违法惩戒、依法依规、公正公开原则,对企业实施信用管理如何申请皇冠信用盘。若触碰“红线”被认定为失信企业的,海关将对其实施严格的管理措施。若被列入严重失信主体名单,海关还将依照法律、行政法规等有关规定,对其实施联合惩戒。
猜你喜欢
- 2026-04-06正版皇冠信用网开户_中国U16女足4球完败日本队,再度获得蒙太古杯亚军
- 2026-04-03皇冠信用网会员注册网址_厦门市委书记调整
- 2026-04-03皇冠信用网账号申请_江苏一女子在动物园表演时被火圈烧着裙子
- 2026-04-03皇冠信用网登2_“感谢救我一命”32岁博主嘴唇发紫被粉丝催检查,背上动态检测仪心脏停搏2次,最长3.1秒,医生:很危险,停搏不启动就叫猝死
- 2026-04-03皇冠信用网登3出租_今麦郎手打挂面的“手打”系商标,多个官方旗舰店已停售,客服回应:进行品牌升级而下架
- 2026-04-03皇冠信用网结算日是哪天_弟弟操办父亲丧事墓碑漏刻姐姐名字,法院判加名并赔偿
- 2026-04-02皇冠登录地址_中国女排公布首批集训名单剑指奥运门票
- 2026-04-02皇冠登3代理申请_女子称夜里打车,司机向其展示腹肌并邀请触摸,拒绝后对方突然将手伸至后座,触摸其手部和腿部!当事人:已报警并在平台举报
- 2026-04-01皇冠登1登2登3出租_哈尔滨网红女企业家朱明月去世,年仅41岁
- 2026-03-31皇冠信用怎么弄_美媒:伊朗打得太准了!导弹打出史诗级效果,四枚导弹都落入美军基地
- 2026-03-29皇冠信用网庄家_今年北京第一场春雨晚间到货,明天有6级风!
- 2026-03-29皇冠信用网申请_352枚导弹几乎全被拦截!拆解伊朗导弹在海湾“吃瘪”的真相


网友评论